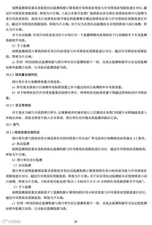
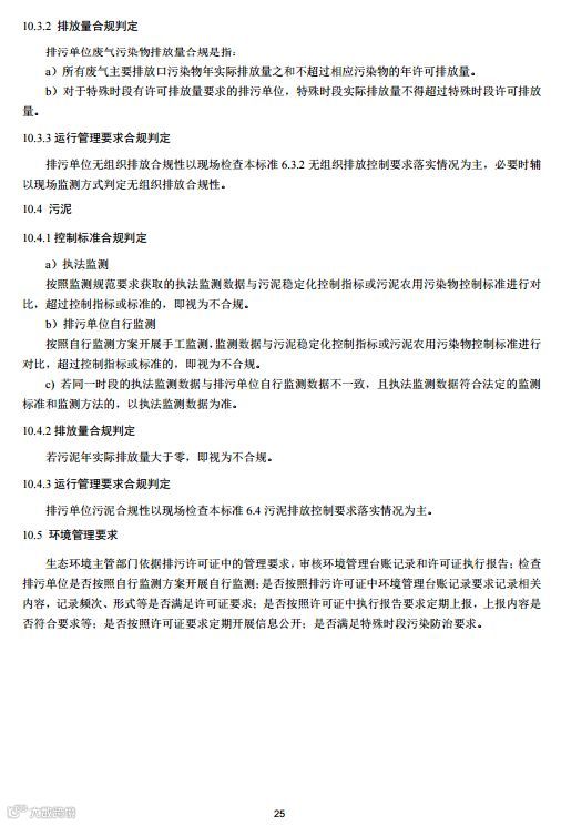
点击题目下方蓝字关注 环保人
长按图片·识别二维码关注


关于发布《排污许可证申请与核发技术规范 水处理(试行)》国家环境保护标准的公告

为贯彻落实《中华人民共和国环境保护法》《中华人民共和国大气污染防治法》《中华人民共和国水污染防治法》等法律法规、《国务院办公厅关于印发控制污染物排放许可制实施方案的通知》(国办发〔2016〕81号)和《排污许可管理办法(试行)》(环境保护部令第48号),完善排污许可技术支撑体系,指导和规范污水处理厂排污许可证申请与核发工作,现批准《排污许可证申请与核发技术规范 水处理(试行)》为国家环境保护标准,并予发布。
标准名称、编号如下:
《排污许可证申请与核发技术规范 水处理(试行)》(HJ 978-2018)。
以上标准自发布之日起实施,由中国环境出版社出版。标准内容可在生态环境部网站(kjs.mee.gov.cn/hjbhbz/)查询。
特此公告。

生态环境部
2018年11月12日
抄送:各省、自治区、直辖市生态环境(环境保护)厅(局),新疆生产建设兵团环境保护局, 环境工程评估中心,环境标准研究所。
生态环境部办公厅2018年11月13日印发























































来源:生态环境部


