搜索
首页
大数快讯
大数活动
服务超市
文章专题
出海平台
流量密码
出海蓝图
产业赛道
物流仓储
跨境支付
选品策略
实操手册
报告
跨企查
百科
导航
知识体系
工具箱
更多
找货源
跨境招聘
DeepSeek
首页
>
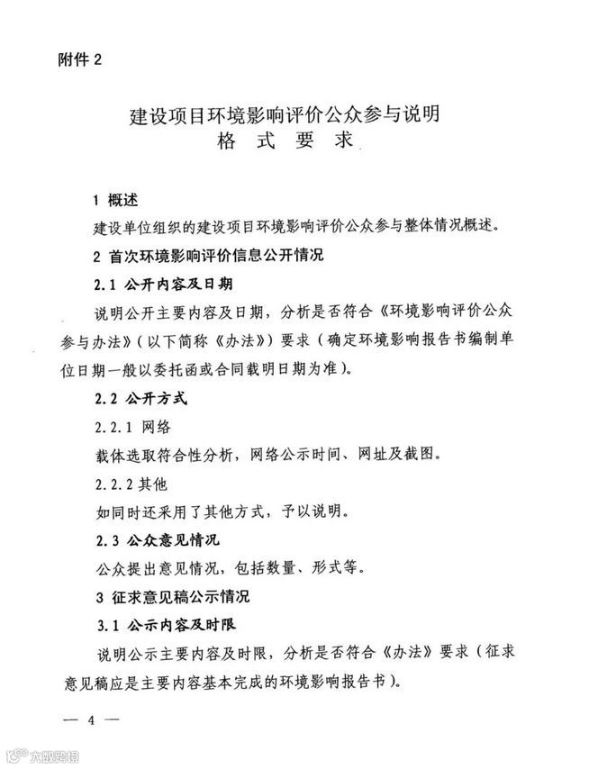
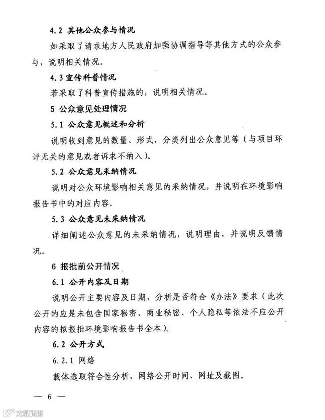
生态环境部正式发布环评『公众参与说明』标准格式
>
0
0
生态环境部正式发布环评『公众参与说明』标准格式
环保人
2018-10-18
1
导读:点击题目下方蓝字关注 环保人长按图片·识别二维码关注
点击题目下方蓝字关注
环保人
长按图片·识别二维码关注
【声明】内容源于网络
0
0
环保人
推介环保技术与资讯,工程相关,环评技术,环评考试交流等
内容
10867
粉丝
0
关注
在线咨询
环保人
推介环保技术与资讯,工程相关,环评技术,环评考试交流等
总阅读
44
粉丝
0
内容
10.9k
在线咨询
关注