点击题目下方蓝字关注 环保人
长按图片·识别二维码关注


生态环境部环境影响评价与排放管理司负责人就《建设项目环境风险评价技术导则》有关问题答记者问

生态环境部日前印发了《建设项目环境风险评价技术导则》(HJ169-2018)(以下简称《风险导则》),生态环境部环境影响评价与排放管理司负责人就《风险导则》修订的背景、思路及内容等有关问题回答了记者的提问。
问:《风险导则》修订的背景是什么?何时开始实施?
答:现行的风险导则于2004年发布,至今已经有十余年的历史,较好地发挥了对环境风险评价工作的指导作用。随着社会经济发展和人们科学认知程度的提高,现有导则部分内容已不能适应当前环保形势、社会发展水平。加之近年来重大突发性环境污染事故频发,暴露出企业和政府在生产安全、事故防范与应急处置方面存在疏漏,引发了公众的极大关注。
我部非常重视环境风险管控工作,近年陆续发布了《突发环境事件应急预案管理暂行办法》(环发〔2010〕113号)、《关于进一步加强环境影响评价管理防范环境风险的通知》(环发〔2012〕77号)、《关于切实加强风险防范严格环境影响评价管理的通知》(环发〔2012〕98号)等一系列加强环境风险管理的文件。为适应环境影响评价体制改革、环保发展新要求和环境风险防控新形势,着力提升导则的科学性、实用性,我部对导则进行了修订。
导则于10月14日发布,考虑到落实导则要求需要过渡时间,自2019年3月1日起实施。
问:《风险导则》修订的总体思路是什么?
答:建设项目环境风险评价管理的重点在于提出合理有效的环境风险防范措施建议,为后续管理工作提供基础,提出企业突发环境事件应急预案编制或完善的原则要求。本次修订重点考虑以下两方面:一是结合管理实际,厘清风险评价思路。从我国环境风险管理实际需求出发,进一步厘清了环境风险评价思路,重点强化了对环境问题的分析和指导,弱化了安全分析方面的内容。二是提升导则的科学性和规范性。引入国际先进的,以及实践检验中有效的风险管理方法、分析技术、防控措施,同时还参考借鉴了美国、欧盟等先进环境风险管理经验。增补了大量规范性和资料性附录,提高风险预测的科学性、风险防控的有效性。
问:本次《风险导则》修订,主要修改了什么内容?
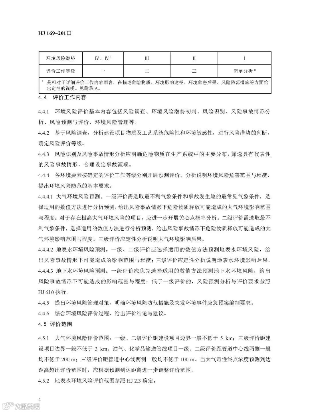
答:本次导则修订从我国环境风险管理实际需求出发,按照环境影响评价导则重构要求,主要对以下5个方面进行修改:一是调整了导则的适用范围,明确不适用于生态风险评价及核与辐射类建设项目的环境风险评价;二是改进了评价工作等级判定方法,增加风险潜势初判内容,简化低风险项目评价,规范中高风险项目评价工作;三是规范环境风险识别和环境风险事故情形分析,提高风险识别的针对性和源强确定的科学性;四是完善环境风险预测评价内容,各环境要素按确定的评价工作等级分别开展预测评价,技术要求与各要素导则相衔接;五是细化环境风险管理要求,强调环境风险管理和风险防控措施的科学有效性,突出企业与园区和区域管理的联动,并与应急管理要求的衔接。修订后的风险导则提高了环境风险评价的科学性和可操作性,将对建设项目环境风险评价工作起到更好的指导作用。

Technical guidelines for environmental risk assessment on projects
( HJ 169—2018代替 HJ/T 169—2004 2019-03-01实施)
为贯彻《中华人民共和国环境保护法》和《中华人民共和国环境影响评价法》,规范环境风险评价工作,加强环境风险防控,制定本标准。 本标准规定了建设项目环境风险评价的一般性原则、内容、程序和方法。
建设项目环境风险评价技术导则(HJ 169—2018代替 HJ/T 169—2004)






















































来源:生态环境部


