点击题目下方蓝字关注 环保人
长按图片·识别二维码关注

免费环评、验收、台账、“三废”处理、危废出路等咨询,请加微信sthjb8或者电联18143461028

江永县环保局党组书记、局长周多嗣接受纪律审查和监察调查
张家界市环境保护局原党组书记易晶星涉嫌严重违纪违法,目前正接受市纪委市监委纪律审查和监察调查。
易晶星简历
易晶星,男,土家族,1957年6月出生,湖南省慈利县人,1975年12月参加工作,1982年7月加入中国共产党,大学本科文化。先后在慈利县委组织部、大庸市委组织部、永定区委、武陵源区委、张家界国家森林公园管理处、张家界市对外贸易经济合作局(市招商合作局)工作;2005年3月任市商务局党组书记、局长;2007年7月任市科技局党组书记、局长;2013年2月任市环境保护局党组书记、局长;2015年5月任市环境保护局党组书记;2017年8月退休。(张家界市纪委监委)
来源:三湘风纪



















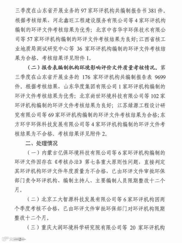
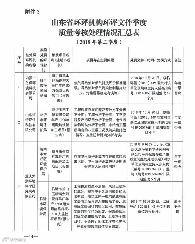
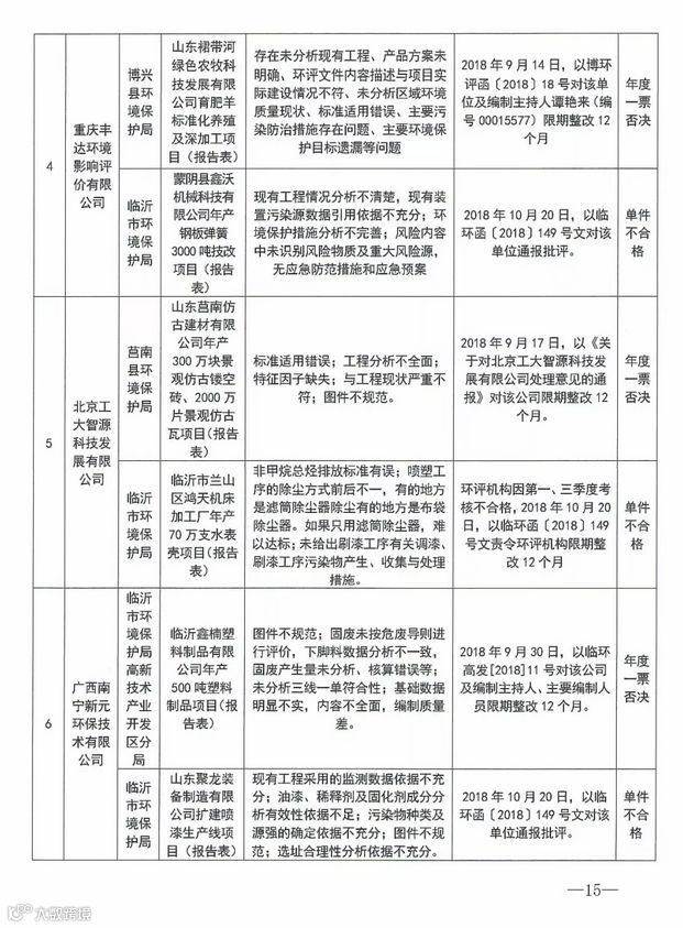
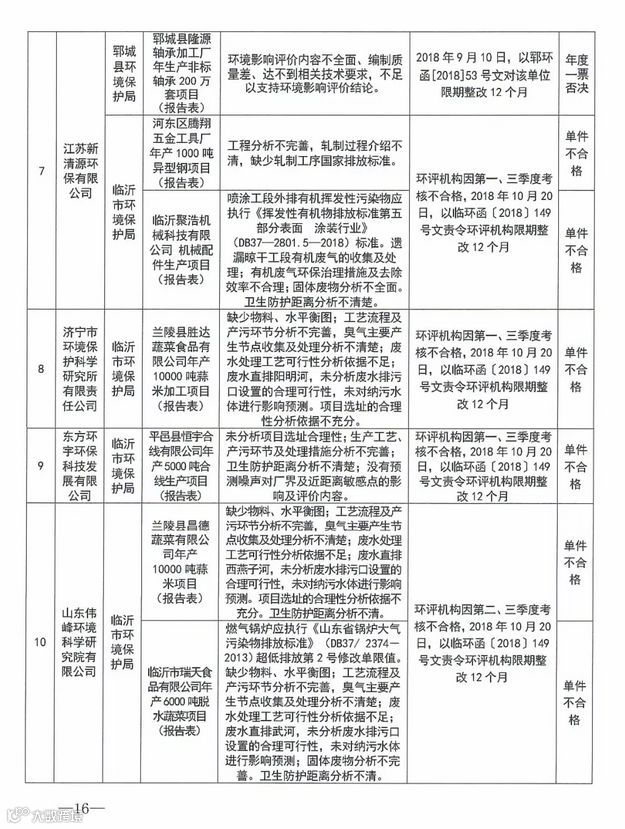
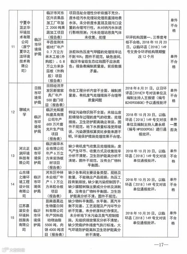
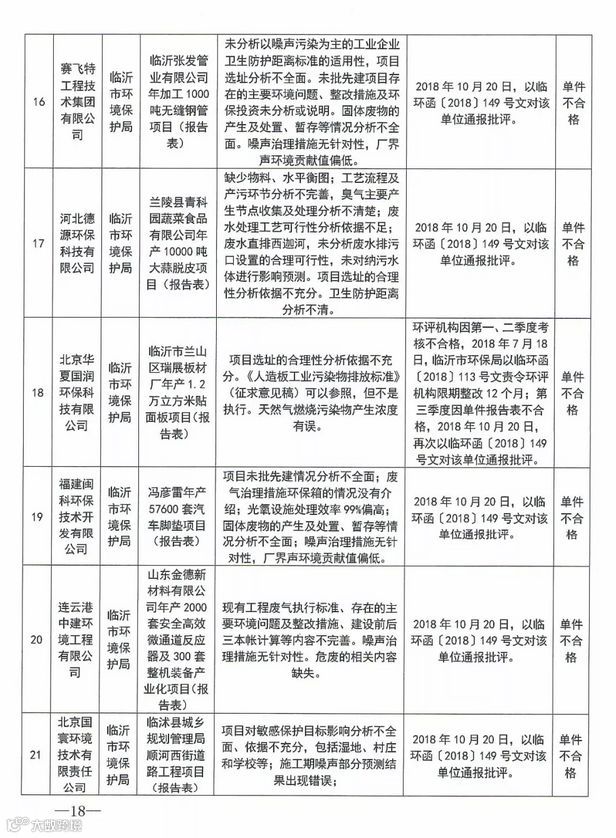
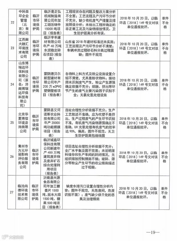
来源:山东省生态环境厅


