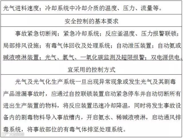
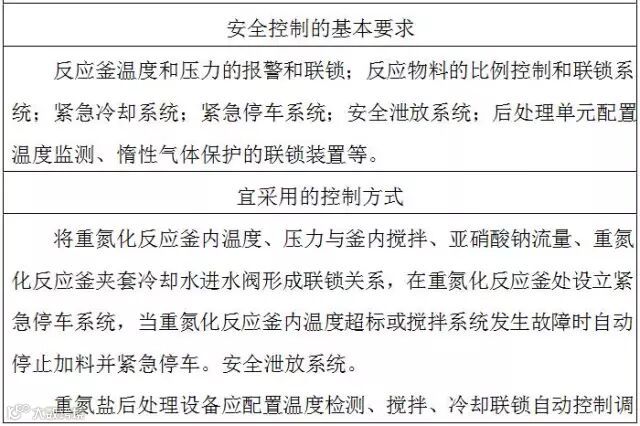
环境部发的环保台帐表格word版下载,请加微信sthjb8
点击题目下方蓝字关注 环保人
长按图片·识别二维码关注

免费环评、验收、台账、“三废”处理、危废出路等咨询,请加微信sthjb8或者电联18143461028














































































作者 永不言弃 来源:化工707
环保人环境部发的环保台帐表格word版下载,请加微信sthjb8
点击题目下方蓝字关注 环保人
长按图片·识别二维码关注

免费环评、验收、台账、“三废”处理、危废出路等咨询,请加微信sthjb8或者电联18143461028














































































作者 永不言弃 来源:化工707
