环境部发的环保台帐表格word版下载,请加微信sthjb8
点击题目下方蓝字关注 环保人
长按图片·识别二维码关注

免费环评、验收、台账、“三废”处理、危废出路等咨询,请加微信sthjb8或者电联18143461028


( HJ 945.2—2018 2019-01-01实施)
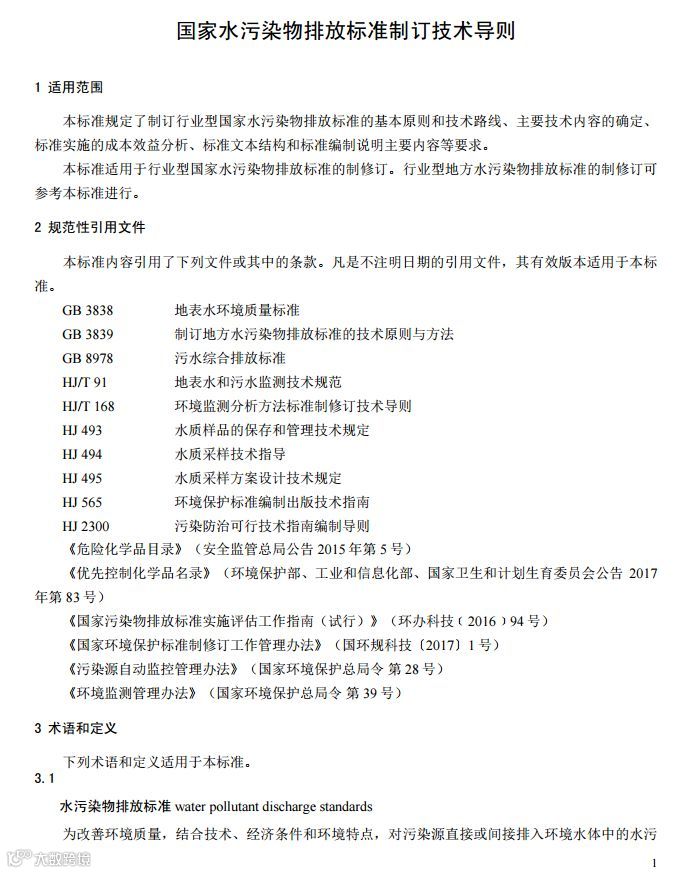
为贯彻《中华人民共和国环境保护法》《中华人民共和国水污染防治法》《中华人民共和国海洋环境保护法》,规范国家水污染物排放标准制修订,制订本标准。本标准规定了制订行业型国家水污染物排放标准的基本原则和技术路线、主要技术内容的确定、标准实施的成本效益分析、标准文本结构和标准编制说明主要内容等要求。本标准为首次发布。





















来源:生态环境部


