环境部发的环保台帐表格word版下载,请加微信sthjb8
点击题目下方蓝字关注 环保人
长按图片·识别二维码关注

免费环评、验收、台账、“三废”处理、危废出路等咨询,请加微信sthjb8或者电联18143461028

关于发布《环境空气 降水中有机酸(乙酸、甲酸和草酸)的测定 离子色谱法》等五项国家环境保护标准的公告
为贯彻《中华人民共和国环境保护法》,保护生态环境,保障人体健康,规范生态环境监测工作,现批准《环境空气 降水中有机酸(乙酸、甲酸和草酸)的测定 离子色谱法》等五项标准为国家环境保护标准,并予发布。
标准名称、编号如下。
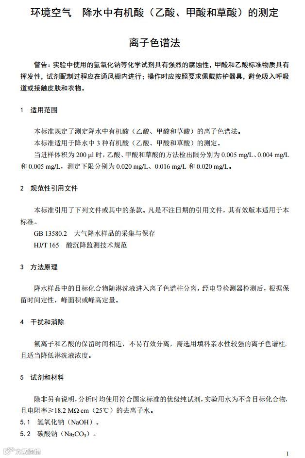
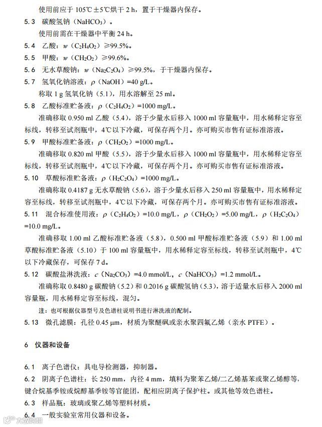
一、《环境空气 降水中有机酸(乙酸、甲酸和草酸)的测定 离子色谱法》(HJ 1004-2018);
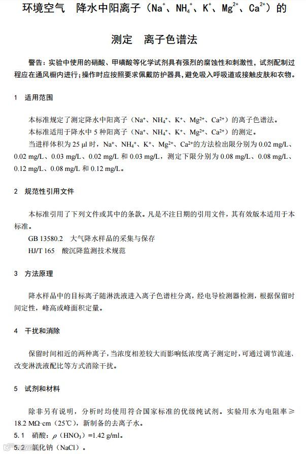
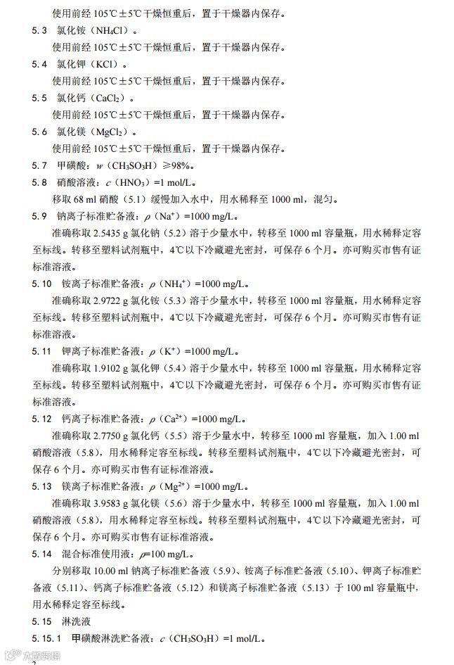
二、《环境空气 降水中阳离子(Na+、NH4+、K+、Mg2+、Ca2+)的测定 离子色谱法》(HJ 1005-2018);
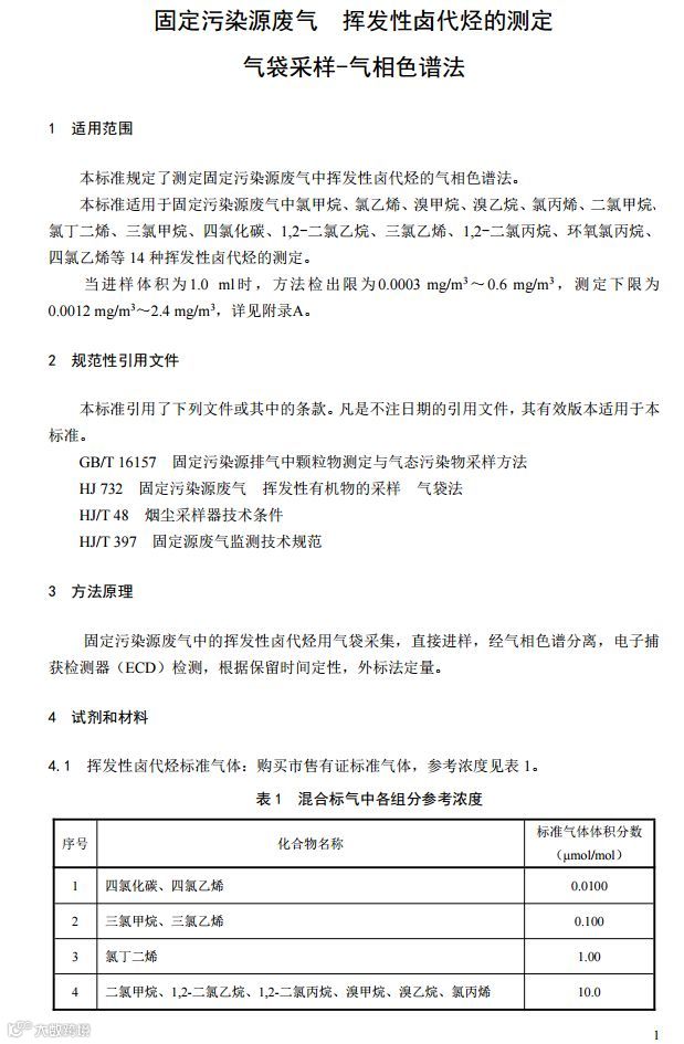
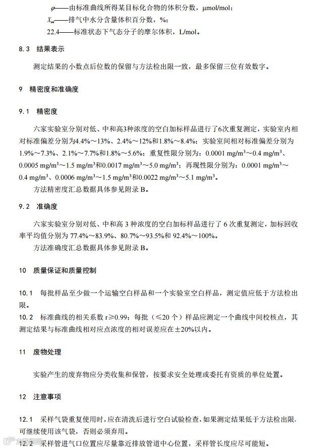
三、《固定污染源废气 挥发性卤代烃的测定 气袋采样-气相色谱法》(HJ 1006-2018);
四、《固定污染源废气 碱雾的测定 电感耦合等离子体发射光谱法》(HJ 1007-2018);
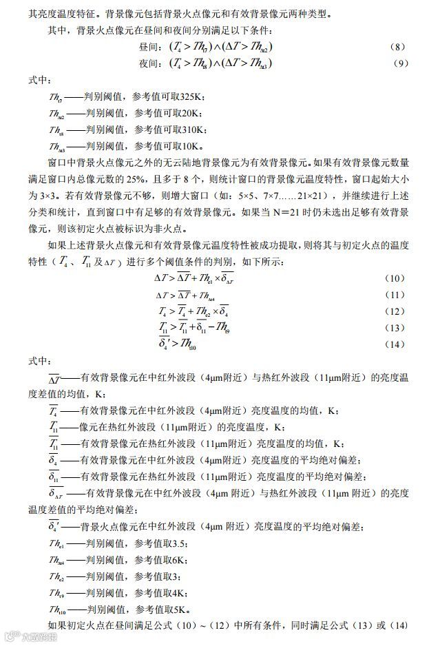
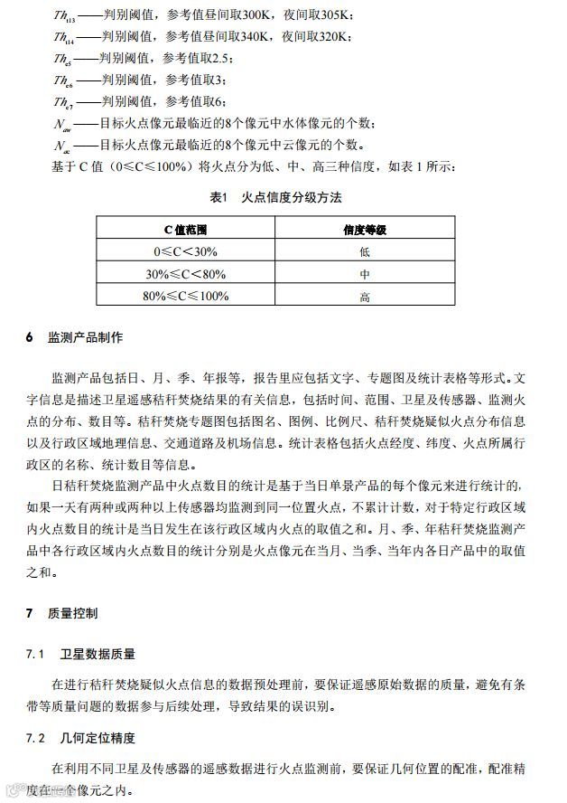
五、《卫星遥感秸秆焚烧监测技术规范》(HJ 1008-2018)。
以上标准自2019年6月1日起实施,由中国环境出版集团出版,标准内容可在生态环境部网站(kjs.mee.gov.cn/hjbhbz/)查询。
特此公告。
生态环境部
2018年12月26日
抄送:各省、自治区、直辖市生态环境厅(局),新疆生产建设兵团环境保护局,环境标准研究所,各标准承担单位。
生态环境部办公厅2018年12月27日印发











环境空气降水中阳离子(Na+、NH4+、K+、Mg2+、Ca2+)的测定离子色谱法(HJ 1005-2018)













固定污染源废气挥发性卤代烃的测定气袋采样-气相色谱法(HJ 1006-2018)












固定污染源废气碱雾的测定电感耦合等离子体发射光谱法(HJ 1007-2018)








卫星遥感秸秆焚烧监测技术规范(HJ 1008-2018)















