加入QQ群606322551免费下载环保手册和监测手册更新版,请加微信sthjb8
小提示:欢迎长按识别以下二维码进入环保智库,该智库收藏了新司法解释等,可以查阅环评分类。

免费环评、验收、台账、“三废”处理、危废出路等咨询,请加微信sthjb8或者电联18143461028
国家标准《海绵城市建设评价标准》GB/T51345-2018发布

现批准《海绵城市建设评价标准》为国家标准,编号为GB/T51345-2018,自2019年8月1日起实施。
本标准在住房和城乡建设部门户网站(www.mohurd.gov.cn)公开,并由住房和城乡建设部标准定额研究所组织中国建筑工业出版社出版发行。
中华人民共和国住房和城乡建设部
2018年12月26日

为规范海绵城市建设效果的评价,近日,住建部发布国家标准《海绵城市建设评价标准》,对海绵城市建设的评价内容、评价方法等作了规定。
海绵城市建设的技术路线与方法
技术路线由传统的“末端治理”转为“源头减排、过程控制、系统治理”;管控方法由传统的“快排”转为“渗、滞、蓄、净、用、排”,通过控制雨水的径流冲击负荷和污染负荷等,实现海绵城市建设的综合目标。
传统做法过度依靠管网进行排水,切断了雨水的径流过程,使城市下垫面对雨水径流的滞蓄、渗透和净化的功能丧失,自然的海绵体功能消失。海绵城市建设改变了传统的技术路线和方法,充分发挥自然下垫面海绵体功能,既能缓解生态、环境、资源的压力,又能通过灰绿结合,降低工程造价和运维成本。
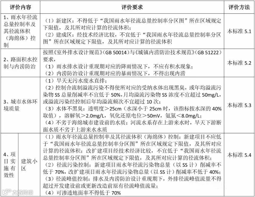
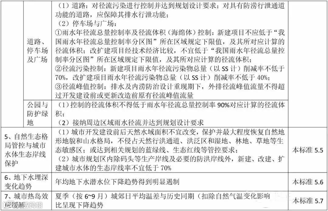
具体评价内容
海绵城市建设效果从项目建设与实施的有效性、能否实现海绵效应等方面进行评价,具体评价内容及其评价要求见下表。“地下水埋深变化趋势”、“城市热岛效应缓解”为考察内容,其他为考核内容。


海绵城市建设效果的评价原则和评价结果
海绵城市建设效果评价应遵循目标与问题导向相结合的原则,分别对项目实施有效性、排水或汇水分区及城市整体海绵效应进行评价,按排水或汇水分区为单元统计,以达到本标准要求的城市建成区面积占城市建成区总面积的比例作为评价结果。
《海绵城市建设评价标准
(征求意见稿)》
目 次
1 总则
2 术语
3 基本规定
4 评价内容
5 评价方法
5.1 雨水年径流总量控制率及其径流体积(海绵体)控制
5.2 路面积水控制与内涝防治
5.3 城市水体环境质量
5.4 项目实施有效性
5.5 自然生态格局管控与水体生态岸线保护
5.6 地下水埋深变化趋势
5.7 城市热岛效应缓解
附录 雨水年径流总量控制率与降雨深度的关系及其应用
本标准用词说明
引用标准名


