搜索
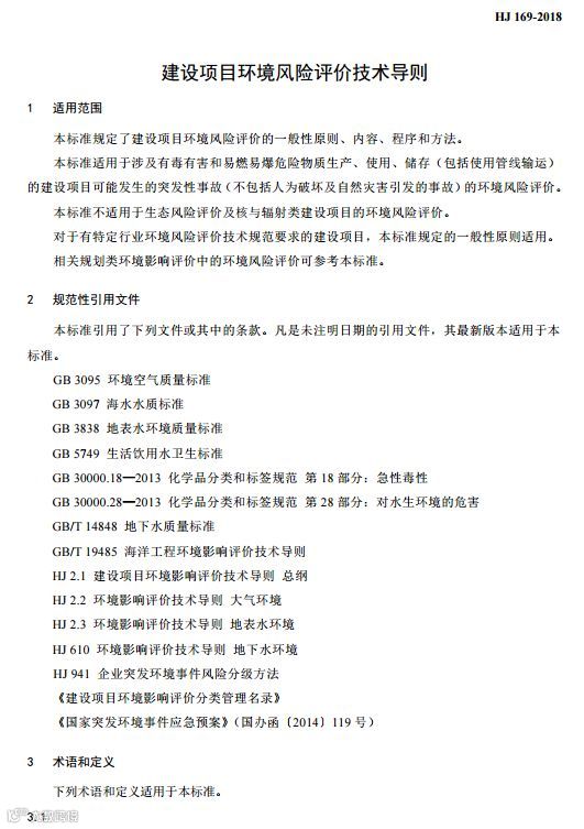
首页
大数快讯
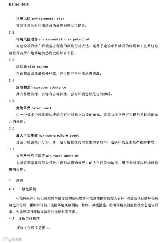
大数活动
服务超市
文章专题
出海平台
流量密码
出海蓝图
产业赛道
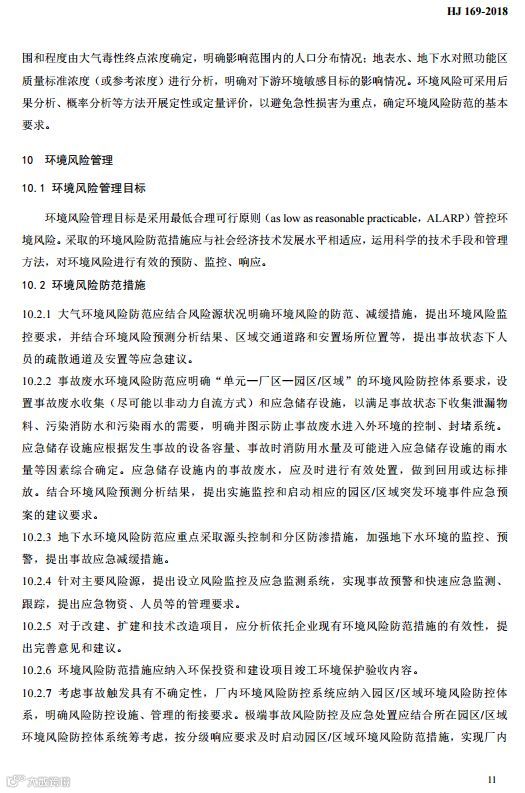
物流仓储
跨境支付
选品策略
实操手册
报告
跨企查
百科
导航
知识体系
工具箱
更多
找货源
跨境招聘
DeepSeek
首页
>
《环境风险评价技术导则》(HJ 169-2018)今天实施!
>
0
0
《环境风险评价技术导则》(HJ 169-2018)今天实施!
环保人
2019-03-01
1
导读:免费发布环评和验收公示,请上环保之家论坛,咨询热线15356135656长按识别二维码进入环保智库建设项目环
免费发布环评和验收公示,请上环保之家论坛,咨询热线15356135656
长按识别
二维码进入
环
保智
库
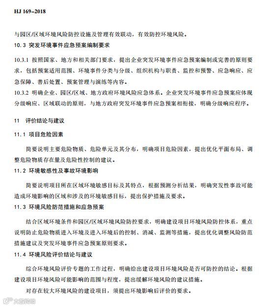
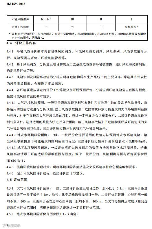
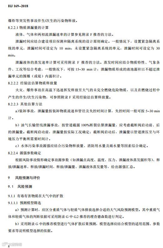
建设项目环境风险评价技术导则(HJ 169—2018代替 HJ/T 169—2004)
【声明】内容源于网络
0
0
环保人
推介环保技术与资讯,工程相关,环评技术,环评考试交流等
内容
10867
粉丝
0
关注
在线咨询
环保人
推介环保技术与资讯,工程相关,环评技术,环评考试交流等
总阅读
44
粉丝
0
内容
10.9k
在线咨询
关注