
免费发布环评和验收公示,请上环保之家论坛,咨询热线15356135656
长按识别二维码进入环保智库


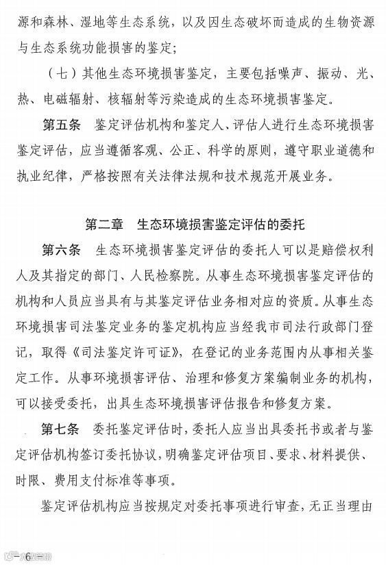
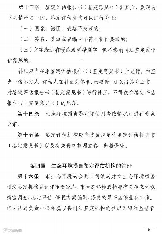
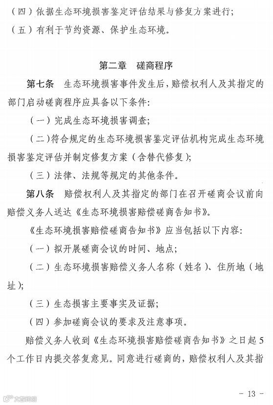
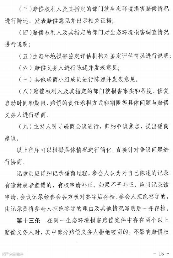
市生态环境局等14部门关于印发《天津市生态环境损害赔偿制度改革实施方案》配套文件的通知
津环规范〔2019〕2号
各区政府、海河教育园区管委会,各有关单位:
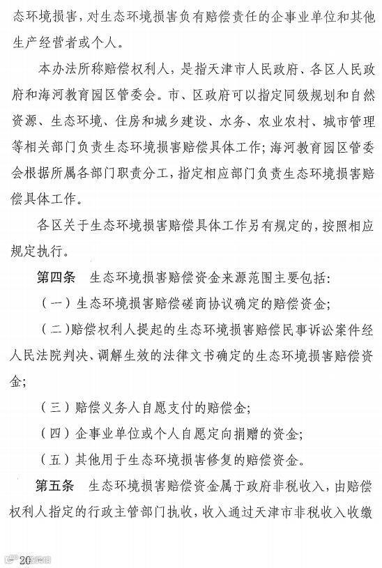
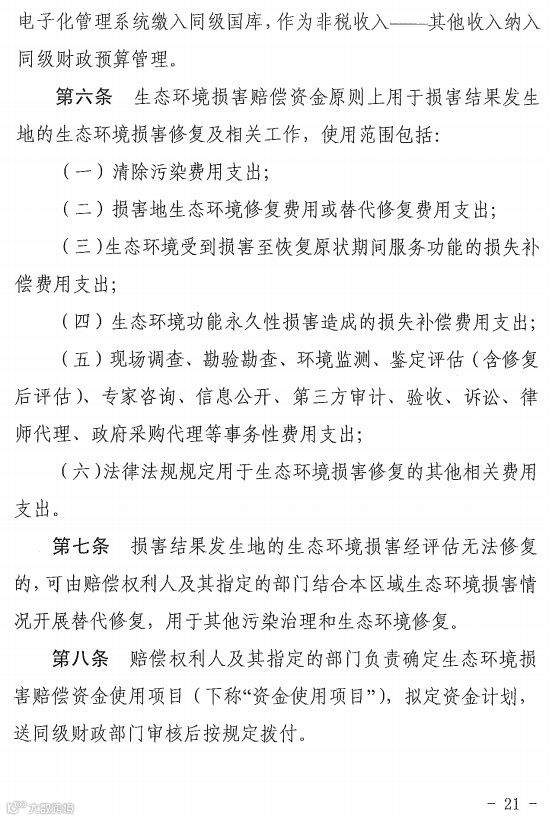
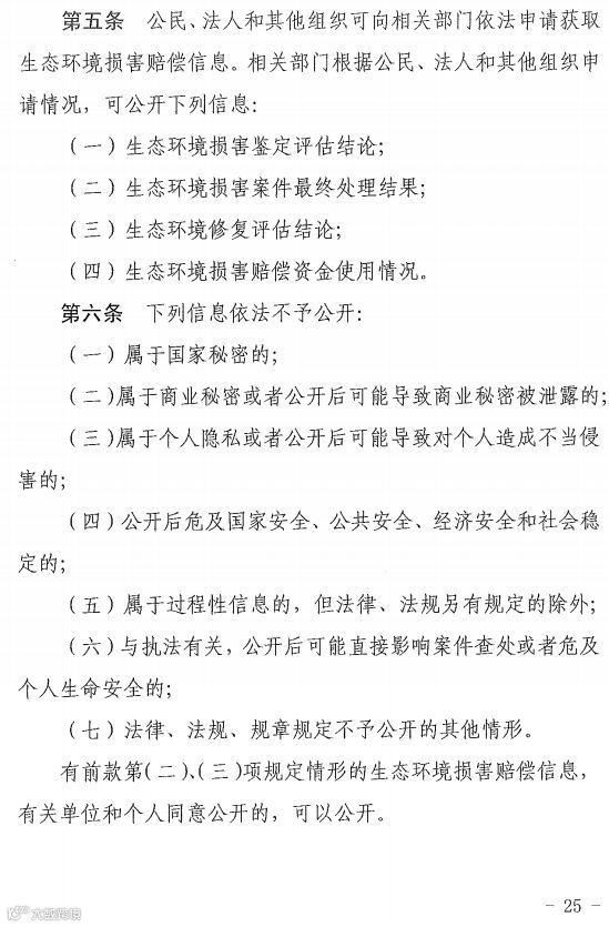
为贯彻落实《中共天津市委办公厅 天津市人民政府办公厅关于印发〈天津市生态环境损害赔偿制度改革实施方案〉的通知》(津党办发〔2018〕38号)精神,切实做好生态环境损害赔偿制度改革工作,现将《天津市生态环境损害鉴定评估管理办法(试行)》、《天津市生态环境损害赔偿磋商办法(试行)》、《天津市生态环境损害赔偿资金管理办法(试行)》和《天津市生态环境损害赔偿信息公开办法(试行)》4个配套文件印发给你们,请认真贯彻执行。
天津市生态环境局
天津市科学技术局
天津市公安局
天津市司法局
天津市财政局
天津市规划和自然资源局
天津市住房和城乡建设委员会
天津市城市管理委员会
天津市农业农村委员会
天津市水务局
天津市卫生健康委员会
中国银行保险监督管理委员会天津监管局
天津市高级人民法院
天津市人民检察院
2019年2月27日
(此件公开发布) 附件:《天津市生态环境损害赔偿制度改革实施方案》配套文件市生态环境局等14部门关于印发《天津市生态环境损害赔偿制度改革实施方案》配套文件的通知.pdf































