
免费发布环评和验收公示,请上环保之家论坛,咨询热线15356135656
长按识别二维码进入环保智库

近日,我市一企业喷漆车间因
未根据使用危险化学品的种类
设置防爆电器等安全设施
被罚款5万元!

市应急管理局提醒,生产、储存危险化学品的单位,应当根据其生产、储存的危险化学品的种类和危险特性,在作业场所设置相应的安全设施、设备,否则一旦发生事故将造成严重的后果。
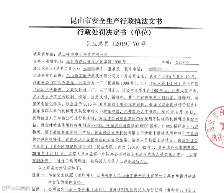
案 件 详 情
4月10日,市应急管理局执法队员对位于开发区的昆山峰实电子科技有限公司二厂进行执法检查时发现,该公司喷漆车间喷漆使用的稀释剂F-002为乙类物质,属于易燃易爆危险化学品,而该车间仍在使用不防爆的机械臂及其配电箱。昆山峰实电子科技有限公司涉嫌未根据使用危险化学品的种类和危险特性,在作业场所设置相应的安全设施案。执法队员根据上述情况,依法对该公司开具了《责令限期整改指令书》,责令该企业限期整改,并对其进行立案调查。


经审查,昆山峰实电子科技有限公司涉嫌违反了《危险化学品安全管理条例》第二十条第一款以及第三十二条的规定,依据《危险化学品安全管理条例》第八十条第一款第(二)项之规定,决定给予责令改正,处罚款人民币五万元的行政处罚。

法 律 普 及
◆《危险化学品安全管理条例》第二十条第一款:
生产、储存危险化学品的单位,应当根据其生产、储存的危险化学品的种类和危险特性,在作业场所设置相应的监测、监控、通风、防晒、调温、防火、灭火、防爆、泄压、防毒、中和、防潮、防雷、防静电、防腐、防泄漏以及防护围堤或者隔离操作等安全设施、设备,并按照国家标准、行业标准或者国家有关规定对安全设施、设备进行经常性维护、保养,保证安全设施、设备的正常使用。
◆《危险化学品安全管理条例》第八十条第一款第(二)项:
储存、使用危险化学品的单位有下列情形之一的,由安全生产监督管理部门责令改正,处5万元以上10万元以下的罚款;拒不改正的,责令停产停业整顿直至由原发证机关吊销其相关许可证件,并由工商行政管理部门责令其办理经营范围变更登记或者吊销其营业执照;有关责任人员构成犯罪的,依法追究刑事责任:(二)未根据其生产、储存的危险化学品的种类和危险特性,在作业场所设置相关安全设施、设备,或者未按照国家标准、行业标准或者国家有关规定对安全设施、设备进行经常性维护、保养的。
安全设施是指企业(单位)在生产经营活动中,将危险、有害因素控制在安全范围内,以及减少、预防和消除危害所配备的装置(设备)和采取的措施。危化品由于性质活泼或不稳定,极易发生爆炸、燃烧、毒物扩散、腐蚀等事故,因此,企业更应从预防事故、控制事故、减少事故影响等环节设置相应安全设施,全力压降事故发生。
随着夏季的到来,危化品事故进入高发期,为此,市应急管理局提醒:
●危化品生产、使用企业,要强化企业主体责任,加大安全生产培训和宣传教育工作,切实增强员工安全意识、责任意识;
●扎实做好危化品生产、经营、储存、使用等各环节的安全防护工作,加强风险管控;
●同时,全面开展隐患自查自纠,及时排查治理事故隐患,进一步提升企业安全生产能力。
危化品安全一直是
安全生产的重中之重 
百日严打以来
全市向危化品领域非法违法
行为重拳出击 
查处曝光了一批典型案例
案例一:
巴城镇一羊绒服装厂违规使用危化品
3家经营户非法储存、销售危化品
已启动立案程序
5月16日晚,巴城镇安全隐患重点片区巡查小组工作人员在巴城工业区开展安全生产夜查时,发现一家羊绒服装厂违规使用“大洁王”去污剂,这是一种在常温下遇静电或明火极易发生燃爆的危险化学品。他立即上报,安监执法人员顺藤摸瓜发现了3家非法储存、销售“大洁王”的经营户,现场查获危化品约2吨,巴城镇安监办已启动立案程序。


案例二:
淀山湖镇一企业未依照规定对危化品
安全生产条件定期进行安全评价
责令限期改正,给予警示并处罚
淀山湖镇执法人员在对润信德五金厂进行现场检查。执法人员发现该五金厂主要存在下列问题:企业生产过程中存在淬火工段,使用危险化学品液化丙烷从事作业,未对其安全生产条件进行定期评价。

该企业使用危险化学品,未依照规定对其安全生产条件定期进行安全评价的行为违反了《危险化学品安全管理条例》第二十二条第一款和第三十二条的规定,依据《危险化学品安全管理条例》第八十条第一款第(三)项的规定,对当事人作出责令限期改正,给予警告,处人民币六万五千元的罚款。
案例三:
周市镇一变压器厂非法存储化学品
已对经营户启动立案程序
昆山市周市镇寮瀚电子材料经营部位于巴城镇石牌凤凰村,属异地经营,租赁昆山变压器厂厂房。2019年5月9日,镇安全办对昆山变压器厂出租区夜查发现该经营部仓库内非法存储化学品800公斤,并立即对该经营户启动立案程序。


同时为了确保安全,已对该经营户实施了停电处置,目前涉及危化品正在有序清理中。


重罚追责只是手段
目的是倒逼各生产经营单位
重视危化品安全
从生产、经营、储存、运输、使用等各环节
全面加强危化品安全管理
彻底消除安全隐患
杜绝事故发生!
如你发现重大事故隐患
或安全生产违法行为,
可拨打市民服务热线 “12345“
或昆山市应急管理局举报投诉电话 “55192807”
进行投诉举报
共同守护昆山平安!



来源:昆山应急管理




