
免费发布环评和验收公示,请上环保之家论坛,咨询热线15356135656
二维码进入环保智库


各有关单位:
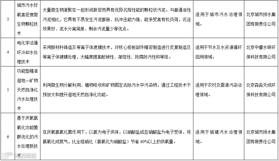
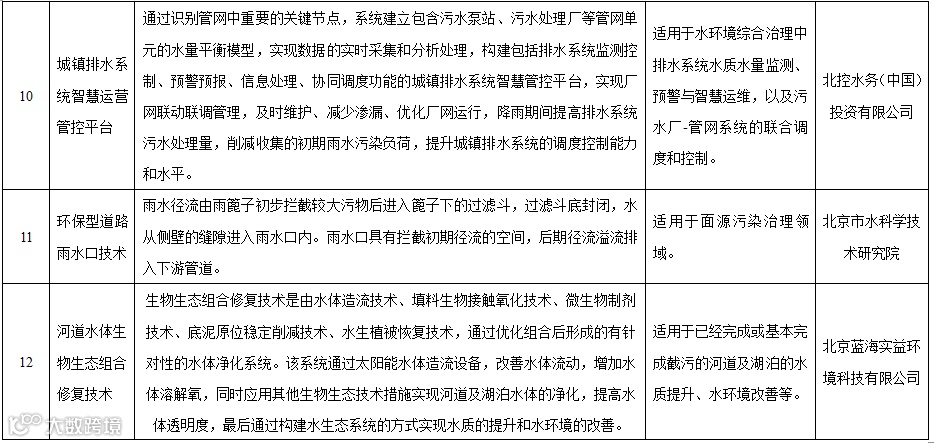
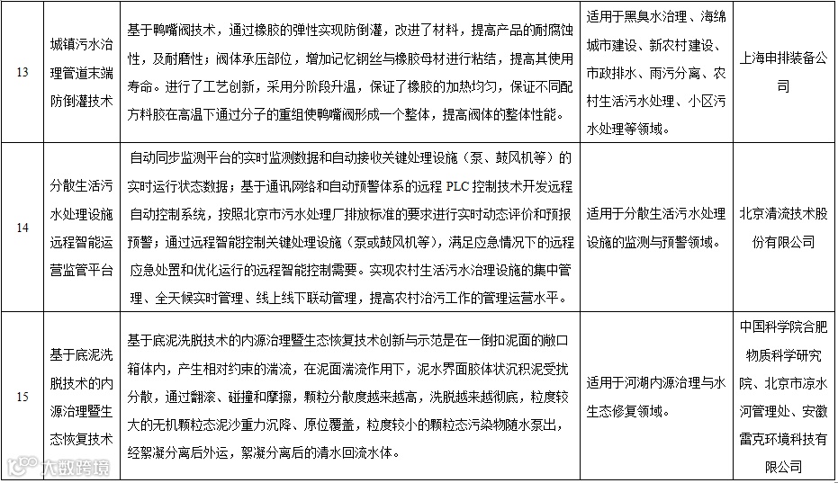
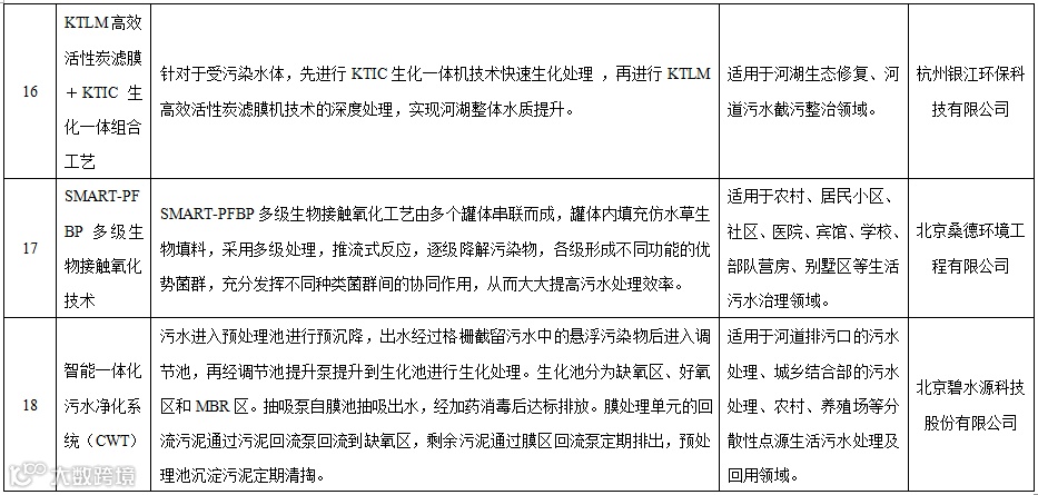
根据环保部等十一部委发布的《水污染防止新的计划实施情况考核规定(试行)》(环水体〔2016〕179号)通知的要求,北京市科学技术委员会与北京市水务局共同向社会组织、征集,并组织专家评审认定整理出21项水污染防治相关技术。这些技术较为先进、成熟,已在实际工程应用,具有较好示范价值。
现将上述21项技术整理形成《北京市水污染防治技术指导目录(2019年版)》予以发布,鼓励各有关单位结合实际情况应用推广。
附件:《北京市水污染防治技术指导目录》2019年版.docx
北京市科学技术委员会
2019年7月29日







来源:北京市科学技术委员会


