
免费发布环评和验收公示,请上环保之家论坛,咨询热线15356135656
二维码进入环保智库


6月25日,省政府新闻办公室召开新闻发布会,邀请省市场监管局、省生态环境厅负责同志介绍《区域性大气污染物综合排放标准》等6项大气污染物排放地方标准有关情况。记者从会上了解到,山东新修订《区域性大气污染物综合排放标准》等6项大气污染物排放标准将于2019年11月1日起实施,至此具有山东特色的地方环境标准体系基本建立。
山东省市场监管局二级巡视员郭大雷介绍,为持续改善我省大气环境质量,满足我省环境管理需要,从2017年起,原省质监局、省环保厅组织对《山东省区域性大气污染物综合排放标准》(DB37/2376—2013)等6项大气污染物排放标准进行了修订。目前,已经省政府批准,于6月3日由省市场监管局、省生态环境厅联合发布,将于2019年 11月1日起实施。
此前,我省已经发布了部分行业标准。至此,我省主要大气污染物排放标准已全部发布完毕,包括1项区域性大气污染物综合排放标准,5项分行业排放标准,与我省已发布的8项挥发性有机物排放标准(DB37/ 2801),共同构建起完备的“1+5+8”大气污染物排放标准体系。
修订后的大气污染物排放标准体系主要由三个部分组成,协同配合做好污染物的控制。
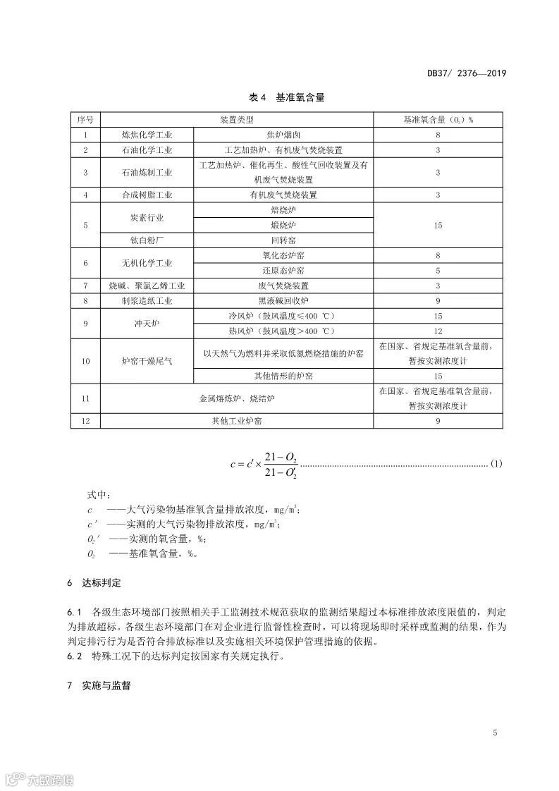
《区域性大气污染物综合排放标准》确定总体要求。《区域性大气污染物综合排放标准》以实现环境空气质量明显改善,人口密集区的公众能够享受到最基本的环境空气质量为目标,取消高污染行业排污特权,采用分区分阶段的策略,通过环境目标倒逼企业转方式、调结构。选取颗粒物、二氧化硫和氮氧化物3项因子进行控制。依据生态环境敏感程度、人口密度、环境承载能力3个因素,将全省区域划分为核心控制区、重点控制区和一般控制区,不同区域执行不同的排放限值,企业根据所在位置分区执行控制要求。
另外,以超低排放为主线推动重点行业污染治理。重点行业在达到《区域性大气污染物综合排放标准》的基础上,陆续修订了一批行业污染物排放标准。除了全部燃煤锅炉之外,超低排放逐步向非煤行业推广。钢铁、焦化行业排放要求达到超低排放标准。重点控制区水泥、陶瓷、石灰、玻璃等建材行业排放也要求达到超低排放标准,一般控制区水泥、陶瓷、玻璃等建材行业排放要求也大大严于国家标准。 挥发性有机物排放上,构建了“7+1”挥发性有机物排放标准体系,是全国率先实现挥发性有机物管控全覆盖的省份之一。
至此,我省以《流域水污染物综合排放标准》和《区域性大气污染物综合排放标准》为统领,具有山东特色的地方环境标准体系基本建立。从2003年以来我省共发布102项各类环境标准,形成了以污染物排放标准为骨干、以环境管理类标准为支撑、以环境监测方法标准为辅助的标准体系,围绕各类重点环境问题打造“标准簇”,有力支撑了环境质量改善和新旧动能转换。
齐鲁晚报·齐鲁壹点记者 张玉岩











