
免费发布环评和验收公示,请上环保之家论坛,咨询热线15356135656
二维码进入环保智库


山东省市场监督管理局 山东省生态环境厅关于批准发布《农村生活污水处理处置设施水污染物排放标准》地方标准的通知

为提高农村生活污水治理水平,改善农村人居环境,省生态环境厅组织制定了《农村生活污水处理处置设施水污染物排放标准》(DB37/ 3693-2019),已经省政府批准,由省生态环境厅和省市场监管局联合发布,将于2020年3月27日起实施。
标准针对我省农村在地形、规模、经济状况等方面存在差异的现状,充分考虑各种技术所能达到的污染控制水平,兼顾农村地区的经济承受能力和管理水平,依据农村生活污水处理处置设施规模以及出水去向,将标准分为二级。
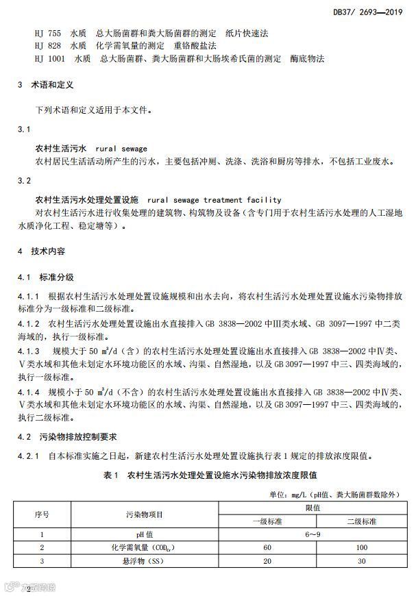
农村生活污水处理处置设施出水直接排入GB 3838—2002中Ⅲ类水域、GB 3097—1997中二类海域的,执行一级标准。 规模大于50 m3/d(含)的农村生活污水处理处置设施出水直接排入GB 3838—2002中Ⅳ类、Ⅴ类水域和其他未划定水环境功能区的水域、沟渠、自然湿地,以及GB 3097—1997中三、四类海域的,执行一级标准。
规模小于50 m3/d(不含)的农村生活污水处理处置设施出水直接排入GB 3838—2002中Ⅳ类、Ⅴ类水域和其他未划定水环境功能区的水域、沟渠、自然湿地,以及GB 3097—1997中三、四类海域的,执行二级标准。
农村生活污水处理处置设施出水用于农业灌溉或其他用途时,执行国家或山东省相应的水质标准。
标准选取pH值、化学需氧量、悬浮物、氨氮四项作为基本控制指标。另外,标准选取总氮、总磷、粪大肠菌群数、动植物油四项作为条件性控制指标。其中,总氮、总磷指标适用于出水直接排入封闭水体或超标因子为总氮、总磷水体的情形;粪大肠菌群数指标适用于设施规模大于100m3/d(含),且出水直接排入GB 3838-2002中III类水域、GB 3097-1997中二类海域的情形;动植物油指标适用于提供餐饮服务的农村旅游项目生活污水的处理设施。
现有农村生活污水处理处置设施应保持稳定运行,自2022年1月1日起执行标准限值。新建设施自标准实施之日起执行。
《农村生活污水处理处置设施水污染物排放标准》实施后将减少我省农村生活污水污染物排放,改善农村地区的水环境质量。标准将有助于规范农村生活污水设施建设、提高设施治理效果,推动绿色宜居乡村建设。









