
免费发布环评和验收公示,请上环保之家论坛,咨询热线15356135656
二维码进入环保智库


关于征求国家环境保护标准《危险废物焚烧污染控制标准(二次征求意见稿)》(修订GB18484)意见的函

各有关单位:
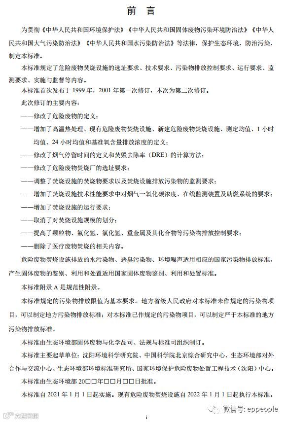
为贯彻《中华人民共和国环境保护法》《中华人民共和国固体废物污染环境防治法》,防治污染,保护环境,保障公众健康,我部决定修订国家环境保护标准《危险废物焚烧污染控制标准》(GB18484)。目前,标准编制单位在前期征求意见的基础上,修改完善形成二次征求意见稿。根据《国家环境保护标准制修订工作管理办法》,现就二次征求意见稿征求你单位意见,请研究并提出书面意见,于2019年12月15日前通过信函或电子邮件的方式将意见反馈我部,逾期未反馈的将视为无意见。标准二次征求意见稿及编制说明可登陆我部网站(http://www.mee.gov.cn/)“意见征集”栏目检索查阅。
联系人:固体废物与化学品司张俊、张龙
电话:(010)66556293
传真:(010)66103202
邮箱:hwmd@mee.gov.cn
地址:北京市西城区西直门南小街115号
邮编:100035
附件:1.征求意见单位名单
2.危险废物焚烧污染控制标准(二次征求意见稿)
3.《危险废物焚烧污染控制标准(二次征求意见稿)》编制说明
生态环境部办公厅
2019年11月12日
(此件社会公开)
附件1
征求意见单位名单
1.国家发展和改革委员会办公厅
2.工业和信息化部办公厅
3.住房和城乡建设部办公厅
4.国家卫生健康委员会办公厅
5.应急管理部办公厅
6.各省、自治区、直辖市生态环境厅(局)
7.新疆生产建设兵团生态环境局
8.中国环境科学研究院
9.中国环境监测总站
10.生态环境部环境发展中心
11.生态环境部南京环境科学研究所
12.生态环境部华南环境科学研究所
13.生态环境部环境规划院
14.生态环境部环境工程评估中心
15.生态环境部固体废物与化学品管理技术中心
16.国家环境分析测试中心
17.中国环境科学学会
18.中国环境保护产业协会
19.中国物资再生协会
20.中国石油和化学工业联合会
21.巴塞尔公约亚太区域中心
22.国家环境保护危险废物处置工程技术(天津)中心
23.国家环境保护危险废物处置工程技术(重庆)中心
(部内征求综合司、法规司、科财司、水司、大气司、土壤司、环评司、监测司、执法局、应急中心意见)






















来源:生态环境部


