
对于许多考生和家长来说,澳门留学正逐渐成为一个热门选择。澳门不仅拥有优质的教育资源,还因其独特的地理位置和文化氛围,吸引了越来越多的内地学子。如果你正在考虑2025Fall澳门留学,那么这篇全指南将为你提供从申请流程到入学要求的详细解读,助你轻松规划留学之路!快和小编一起来看看吧~

优势专业:金融学、药物科学与科技、酒店及休闲管理、语言学、教育培训、英语语言文学、电子商业、政府与行政教育学、英文传播学等。


-
高考成绩达到该省市本科第一批录取分数线 / 特殊类型招生控制分数线以上
-
英语科成绩须达110分或以上(以英语单科150分制计算,其他计分制将以此比例调整)
-
澳大将根据申请人2025年高考之成绩、英语成绩、志愿次序及各课程之收生名额,择优录取,无须面试。
申请时间:2025年5月6日至6月26日


-
必须具备高考化学/物理科/理科综合成绩;优先考虑具备高考化学科成绩者。
-
成绩达标者须按学院要求参加全英文迷你多站式面试; -
综合参考应届高考成绩、面试表现、高考化学/物理科/理科综合成绩等; -
优先考虑具备高考化学科成绩者。
-
参考应届省级表(导)演-戏剧影视导演/美术类专业统考和文化课高考成绩须双双达省划艺术类本科线以上; -
优先考虑具省级表(导)演-戏剧影视导演专业统考者; -
艺术生及普通高考生均可申请。
-
必须具备高考物理/化学/生物科或理科综合成绩
-
参考应届省级表(导)演-戏剧影视表演专业统考和文化课高考成绩须双双达省划艺术类本科线以上,且通过专业面试; -
不具备上述统考成绩者则综合参考普通高考成绩及专业面试表现等; -
艺术生及普通高考生均可申请。
-
优先录取理科生。
-
不设独立申请,考生可按个人意愿在网上报名系统填报入读意向,若学士学位(本科)课程未获录取,大学将综合考虑成绩及填报之意向等条件择优录取。
-
持有中国内地居民身份证; -
普通高中三年级毕业或同等学历以上; -
参加2025年普通高等学校招生全国统一考试(高考) -
报读艺术学-艺术设计或数字媒体艺术学士学位课程:报读艺术学-艺术设计或数字媒体艺术学士学位课程之申请人,必须持有2025年省级美术类专业统考成绩; -
报读影视制作及表演艺术学士学位课程:艺术生及普通生均可报读影视制作及表演艺术学士学位课程; -
报读内外全科医学学士学位课程:报读内外全科医学学士学位课程之申请人,应届高考总分须达省划本科第一批次/特殊类型招生录取控制线/相应重点大学分数线以上。
申请时间:2025年5月6日至6月30日(普通课程)

⭐以下为所有学士学位课程(设计课程、视觉艺术课程、媒体艺术、音乐课程、体育教育课程除外)

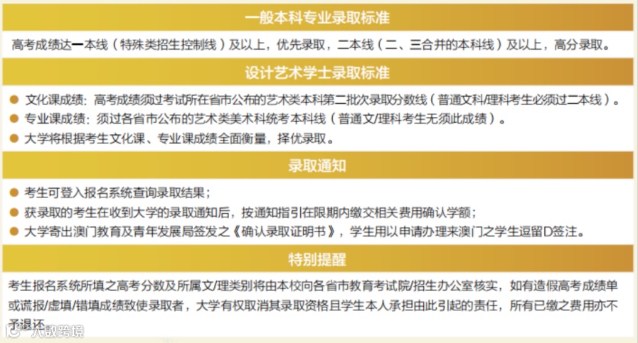
⭐一般本科专业:
须参加全国高等教育统一招生考试(普通高考),并在应届普通高考的分数须达到或超过其所属省/市/自治区的本科第一批录取分数线;
澳理工对广东省高考考籍和广东省高考考籍并具横琴户籍之应届高考生进行统一的分数调剂,分别是高考成绩除以本校当年录取广东省考生的高考分数线的系数加0.035/0.044分;
澳理工按考生报读课程(专业)及按考生普通高考总分除以所属省/市/自治区的本科第一批录取分数线,按所得的商数由高至低排列,择优录取。
⭐艺术类专业:
设计学士学位/媒体艺术学士学位/视觉艺术学士学位:将根据考生参加所属省/巿美术统考的合格成绩,以及参考其所属省/市的2025年美术统考合格分数线,择优录取。同时考生的高考文化成绩及专业成绩均需达省/市艺术类本科录取分数线或以上。
音乐学士学位:将根据考生参加其省/巿音乐统考的合格成绩及/或考生提供的演出视频,择优安排视频面试,并以自设考核的成绩择优录取。同时考生的高考文化成绩及专业成绩均需达省/市艺术类本科录取分数线或以上。
⭐体育教育学士课程:
考生需为国家二级(含)以上运动员
考生的高考文化成绩及专业成绩均需达省/市体育类本科录取分数线或以上。
学校将以考生过往的运动奖项及视频面试作评核,由高至低排序,择优录取。
申请时间:2025年5月15日至6月30日




注意:以上所有课程均文理兼收,无校内考试和面试。

申请时间:2025年5月1日至6月30日
澳门旅游大学于1995年成立,前身为澳门旅游学院,是澳门公立高等院校,受澳门特别行政区政府社会文化司监督,提供旅游及服务业范畴的学位和专业培训课程。包括酒店、旅游、文化遗产、会展、零售及市场推广、休闲娱乐、康体活动、文化创意及厨艺等。此外,本校亦与国际知名院校合作开办高级管理课程。在调研方面,本校受特区政府及其他机构委托作旅游规划及发展的政策研究。澳门旅游大学使命是成为提供国际化旅游及服务业课程的领先高等教育机构,培养具有专业知识和技能的学生,在业界担任领导角色。
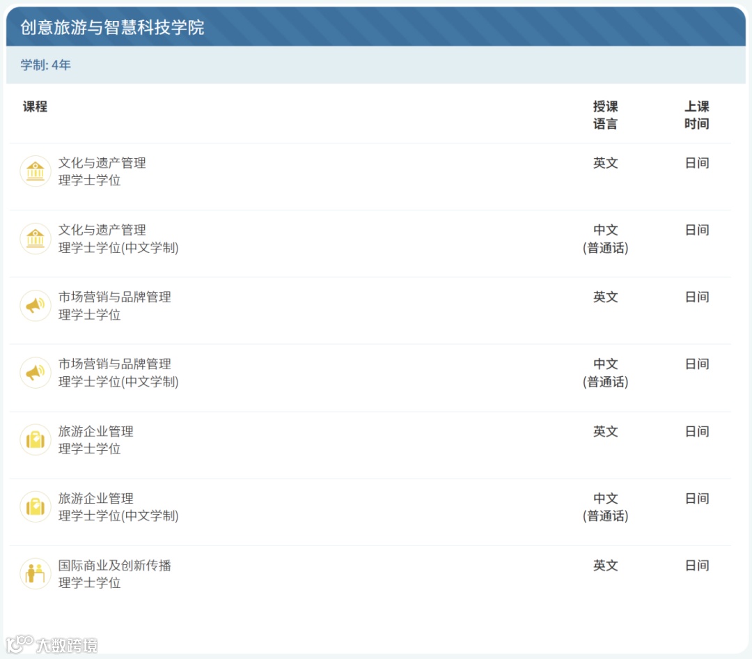
优势专业:酒店管理、旅游管理、酒店与旅游管理(双专业)、文化遗产管理、会展管理等。



高考总成绩达到其所在省/市自治区的普通类本科第一批录取分数线;
高考外语非英语者须参加英文面试
FTM会综合评估考生的高考总成绩及高考英语科成绩,择优录取。
相同条件下,以下学生将被优先考虑:曾参与澳旅大举办之研学游、线上体验营、夏令营或冬令营。
申请时间:2025年5月2日-6月30日



-
镜湖护理学院只有护理学学士学位课程对内地招生; -
报考澳门镜湖护理学院的考生必须为应届高中毕业生,高考成绩达本科线(或二本线)等级或以上且高考英语成绩达110分以上。
截止时间:2025年6月13日
-
费用亲民:澳门的本科升学费用相对较低,且包含学费、生活费在内的总支出相对可控,大大减轻了家庭的经济负担。 -
离家近:澳门的地理位置优越,临近珠海,交通十分便利。不仅没有签证上的麻烦,回大陆探亲也十分方便。 -
教育质量卓越:澳门作为中西文化交汇之地,高校拥有国际化的教学团队和先进的教学设施,提供高质量的教育资源。 -
学历认可度高:澳门高校的学历文凭均被国家教育部认可,并在全球范围内享有较高的声誉。
澳门留学不仅是一次学术提升的机会,更是一次开阔眼界、体验多元文化的宝贵经历。希望通过这篇指南,你能对澳门本科申请有更清晰的了解。为未来做规划时,提前准备、掌握信息是关键。祝愿每一位学子都能找到适合自己的留学路径,迈向更广阔的未来!

【版权声明】:尊重原创,也注重分享,文章内容来自于官网图片来自于网络,此文仅供读者参考!
点击“阅读原文” 开始进行评估~

