
免费发布环评和验收公示,请上环保之家论坛,咨询热线15356135656
二维码进入环保智库
关于公开征求《国家危险废物名录(修订稿)》(二次征求意见稿)意见的通知
为贯彻落实《中华人民共和国环境保护法》《中华人民共和国固体废物污染环境防治法》,加强危险废物环境管理,我部组织编制了《国家危险废物名录(修订稿)》(征求意见稿),并于2019年9月征求了各有关单位意见。
各机关团体、企事业单位和个人均可提出意见和建议。有关意见请书面反馈我部(电子文档请同时发至联系人邮箱)。征求意见截止时间为2020年2月3日。
联系人:生态环境部固体废物与化学品司徐亚
联系电话:(010)65645768
传真:(010)65645781
邮箱:hwmd@mee.gov.cn
通信地址:北京市东城区东长安街12号
邮政编码:100006
《国家危险废物名录(修订稿)》
(二次征求意见稿)
本次修订的主要内容
(一)总体情况
《名录(修订稿)》(二次征求意见稿)包括正文、附表《国家危险废物名录》、附录《危险废物豁免管理清单》。
本次修订内容包括:
1.修订了正文。删除2016 年版《名录》正文第四条,正文内容由9 条修改为8 条。
2.修订了附表《国家危险废物名录》。《名录(修订稿)》(二次征求意见稿)的附表共计470 种废物,与2016 年版《名录》相比,增加6 种(其中由于2016 年版《名录》中废物拆分导致种类增加3种),删减15 种(其中由于2016 年版《名录》中废物合并导致种类减少4 种)。
此外,修改了69 种危险废物的文字表述或危险特性表述。
3.修订了附录《危险废物豁免管理清单》。《名录(修订稿)》(二次征求意见稿)的附录新增14 种危险废物,共计30 种危险废物。






(二)重点修订内容
1.修改废弃危险化学品管理属性规定。2016 年版《名录》将废弃危险化学品列入《名录》,实施过程发现,废弃危险化学品不能简单等同于危险废物,例如液氮。
本次修订作出两处修改:
一是删除2016 年版《名录》正文第四条“列入《危险化学品目录》的化学品废弃后属于危险废物”;
二是将附表《国家危险废物名录》中“900-999-49”类危险废物的表述修改为“所有者申报废弃的危险化学品,以及有关部门依法收缴或接收且需要销毁的危险化学品”。从管理环节和监管职责交接上明确了废弃危险化学品和危险废物的界限。
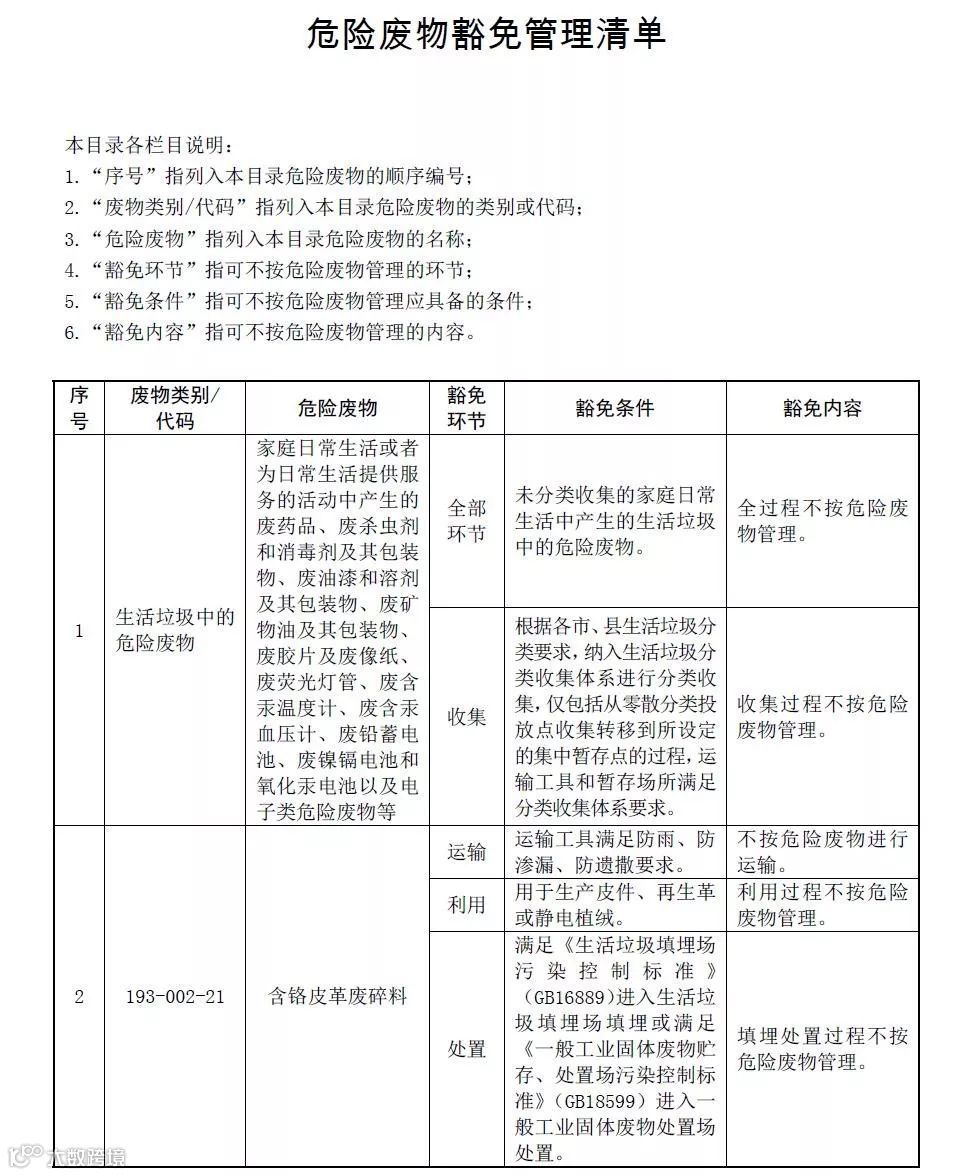
2.修改生活垃圾中危险废物豁免管理规定。随着我国《生活垃圾分类制度实施方案》的颁布,以及“无废城市”建设工作的推进,我国大部分城市将实行生活垃圾强制分类。
根据目前我国生活垃圾分类试点工作实际情况,修订了生活垃圾中危险废物收集过程的豁免条件,为相关部门开展生活垃圾中危险废物的分类收集活动消除管理制度的障碍。
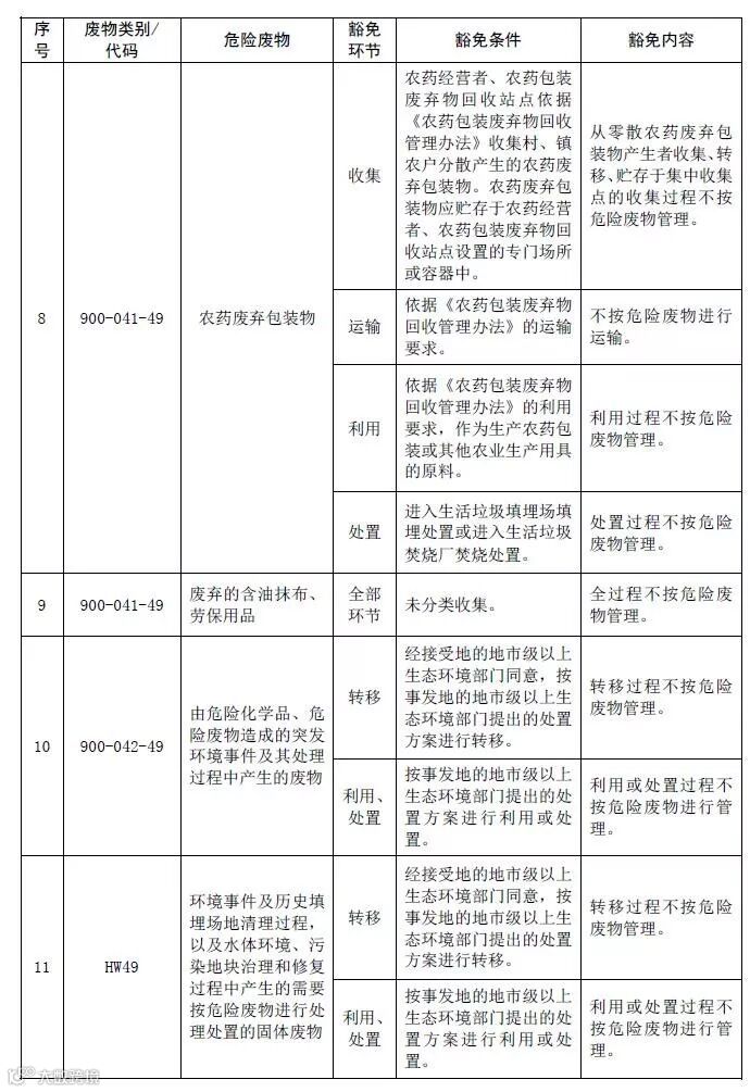
3.修改农药包装废弃物回收过程豁免管理规定。本次修订对农药包装废弃物收集、运输、利用和处置环节实施有条件豁免管理,农药包装废弃物回收管理办法》的相关规定在《危险废物豁管理清单》中体现。
4.修改煤焦化相关危险废物的规定。针对该类废物重点从两个方面进行修改:一是重新梳理并明确了煤焦化过程产生的各类危险废物及其工艺来源;二是根据不同煤焦油的利用途径,在《危险废物豁免管理清单》中增加当煤焦油用于生产煤基氢化油、碳素材料、炭黑时,满足一定条件利用过程可不按危险废物管理的规定。
5.修改铜、铅、锌冶炼相关危险废物的规定。2016 年版《名录》对铜、铅、锌等有色金属冶炼过程产生的危险废物类型及工艺描述不清,本次修订过程中对该类废物开展了专项调查研究,重新梳理并细化了铜、铅、锌冶炼过程产生的危险废物种类及其工艺来源和危险特性。
6.修改铝冶炼相关危险废物的规定。2016 年版《名录》对铝冶炼过程产生的危险废物类型及产生工艺描述不清,本次修订过程中对铝冶炼过程中产生的危险废物进行了重新梳理,调查分析了其危险特性,明确了铝冶炼过程产生的危险废物种类及其工艺来源和危险特性。
7.明确部分类别废物的涵盖范围。2016 年版《名录》中对树脂、乳胶、增塑剂生产过程中产生的危险废物的界定不清晰,导致涵盖范围过大。实际调研发现不同来源的上述废物危险特性存在较大的差异。根据危险特性调查结果,本次修订将其中危险特性较小、环境风险可控的废物从《名录》中删除。
8.删除为防治动物传染病而需要收集和处置的废物。2016 年版《名录》将“为防治动物传染病而需要收集和处置的废物”列为900-001-01 类危险废物,而动物防疫法明确要求该类废物应当按照国务院兽医主管部门的规定进行无害化处理, 本次修订将900-001-01 类危险废物删除。
9.明确《名录》附表中危险特性代码的含义。2016 年版《名录》未对附表中所列危险特性代码的含义作出明确解释,可能导致相关污染控制标准实施困难。本次修订,一是明确《名录》附表中所列危险特性代码为该种危险废物的主要危险特性,同时不排除可能具有其他危险特性;二是统一了危险特性代码的格式和含义。
10.根据最新《国民经济行业分类》(GB/T 4754-2017),更新了《名录》附表中废物代码。


