
免费发布环评和验收公示,请上环保之家论坛,咨询热线15356135656
二维码进入环保智库

河南省生态环境厅办公室关于印发《河南省生态环境综合行政执法机构及其执法人员履职尽责容错纠错实施办法》等生态环境执法相关制度的通知

各省辖市生态环境局、济源示范区环境保护局:
现将《河南省生态环境综合行政执法机构及其执法人员履职尽责容错纠错实施办法》等生态环境执法相关制度印发给你们,请结合实际认真贯彻执行。
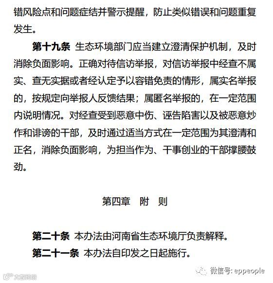
河南省生态环境综合行政执法机构及其执法人员履职尽责容错纠错实施办法.pdf
河南省关于加强生态环境执法人员职业伤害和人身安全保障的指导意见.pdf
河南省生态环境综合行政执法责任制度.pdf
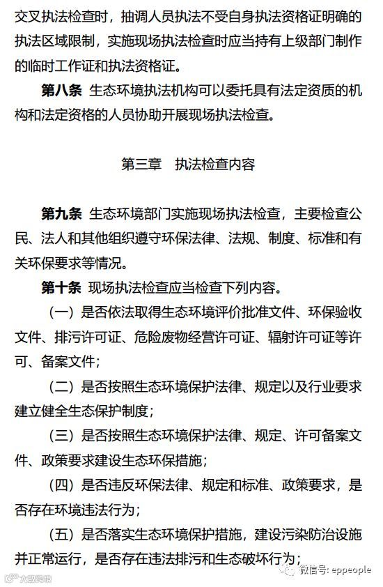
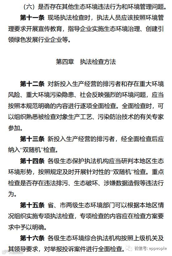
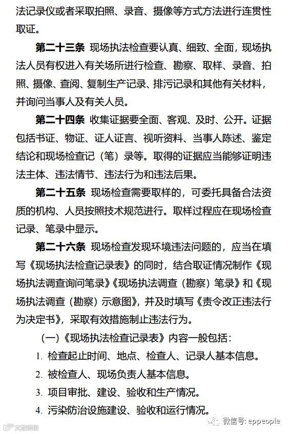
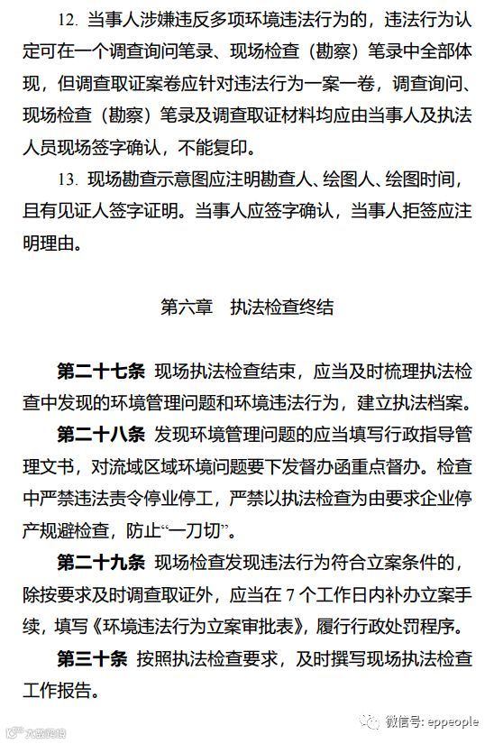
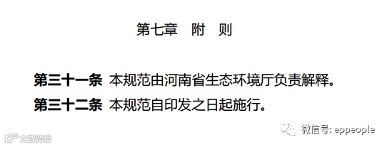
河南省生态环境现场执法检查规范.pdf
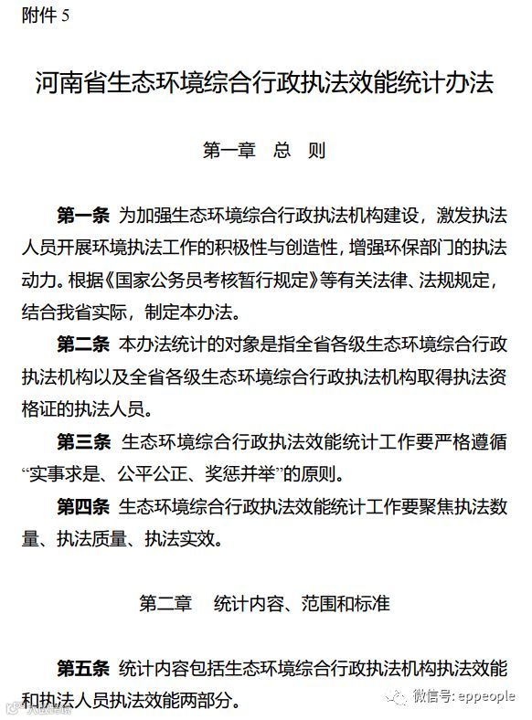
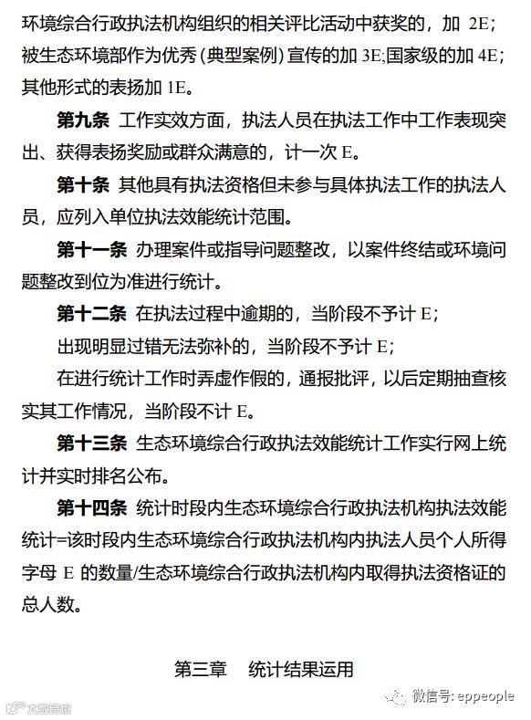
河南省生态环境综合行政执法效能统计办法.pdf
河南省环境投诉案件分级查处办法.pdf








































