
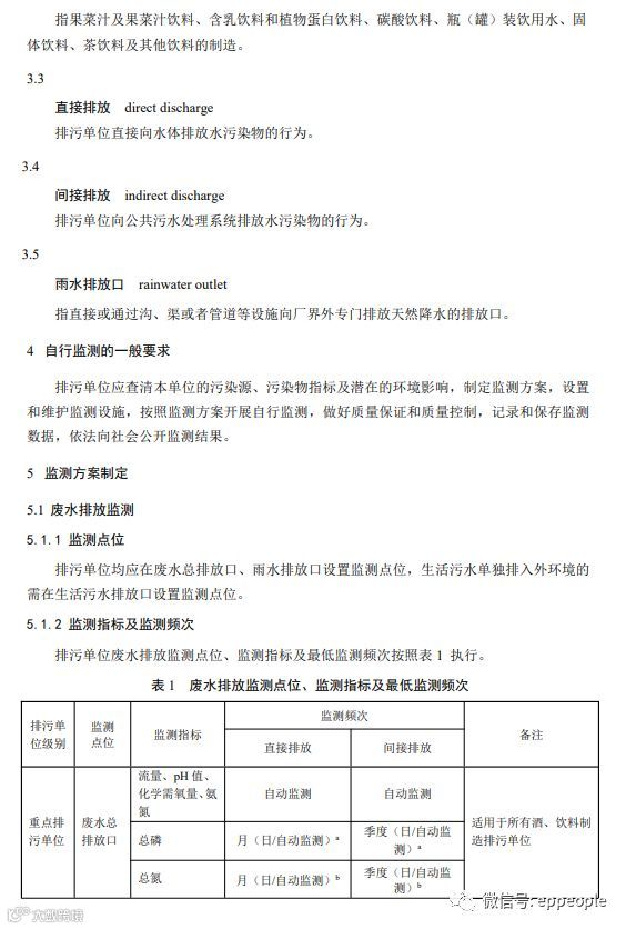
免费发布环评和验收公示,请上环保之家论坛,咨询热线15356135656
二维码进入环保智库
关于发布《排污单位自行监测技术指南 水处理》等六项国家环境保护标准的公告
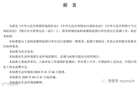
为贯彻《中华人民共和国环境保护法》《中华人民共和国水污染防治法》《中华人民共和国大气污染防治法》,保护生态环境,保障人体健康,规范排污单位自行监测工作,现批准《排污单位自行监测技术指南 水处理》等六项标准为国家环境保护标准,并予发布。
标准名称、编号如下。
一、《排污单位自行监测技术指南 水处理》(HJ1083-2020)
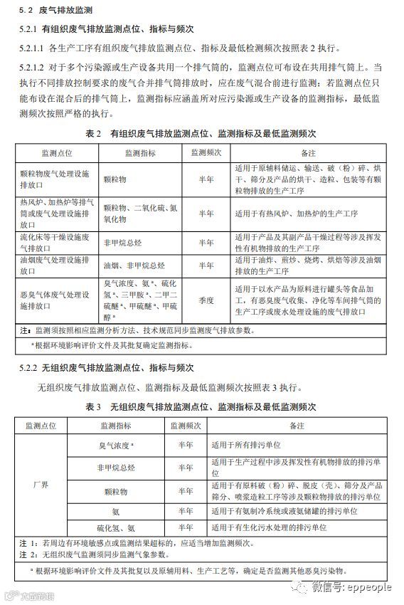
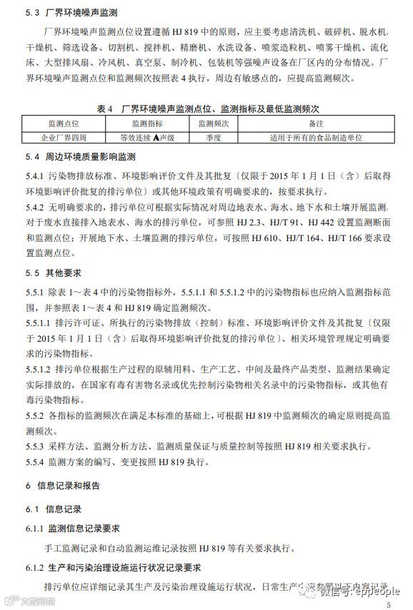
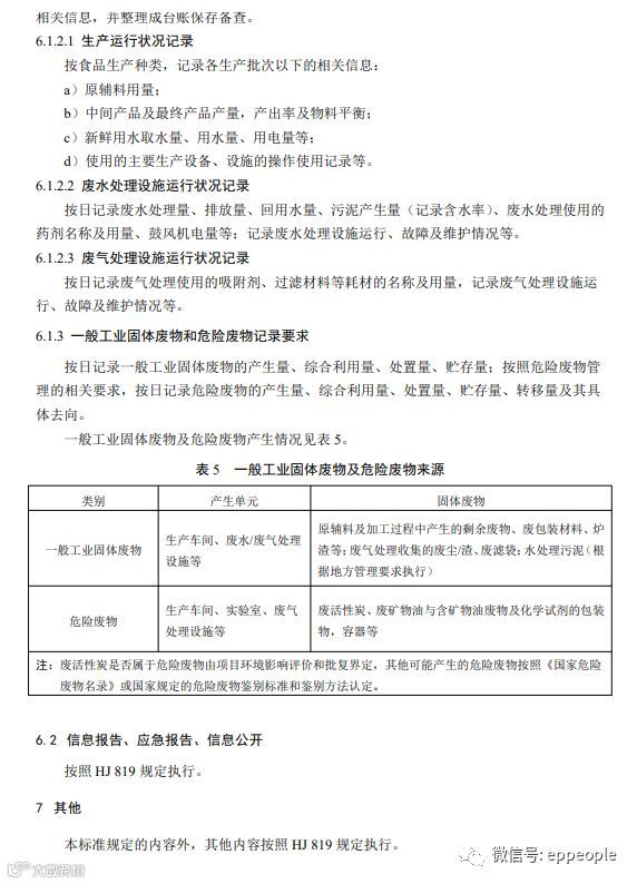
二、《排污单位自行监测技术指南 食品制造》(HJ1084-2020)
三、《排污单位自行监测技术指南 酒、饮料制造》(HJ1085-2020)
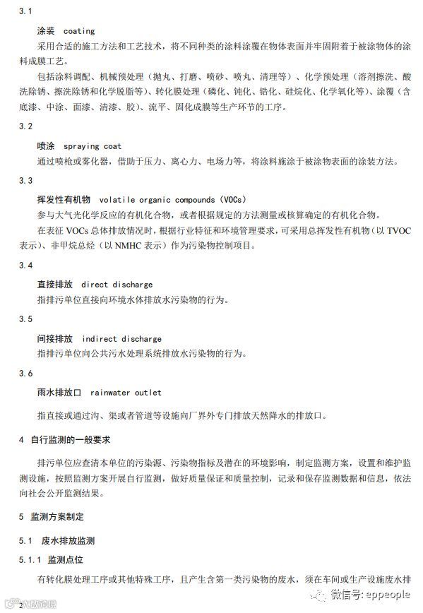
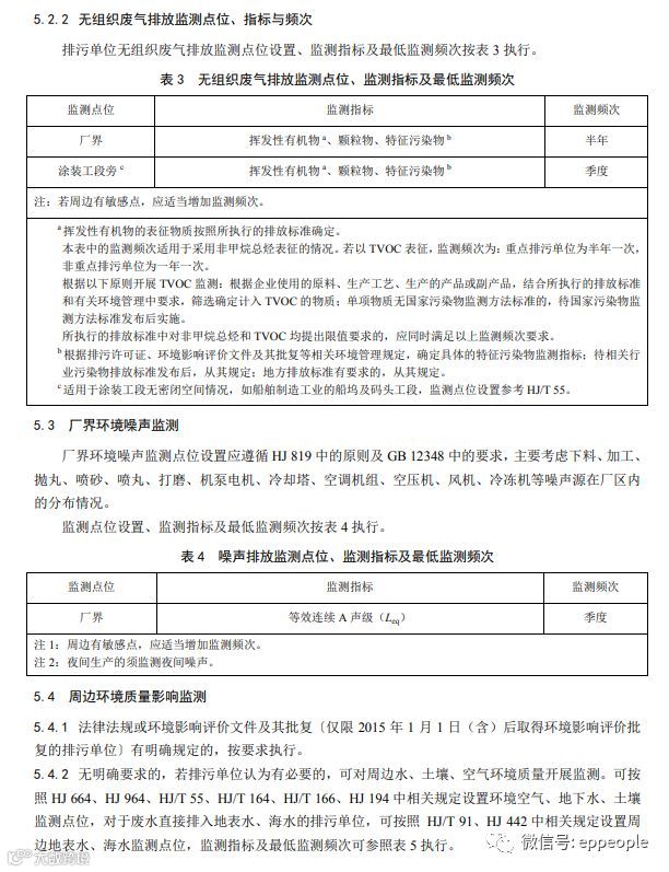
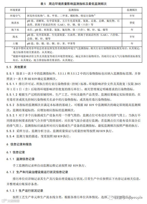
四、《排污单位自行监测技术指南 涂装》(HJ1086-2020)
五、《排污单位自行监测技术指南 涂料油墨制造》(HJ1087-2020)
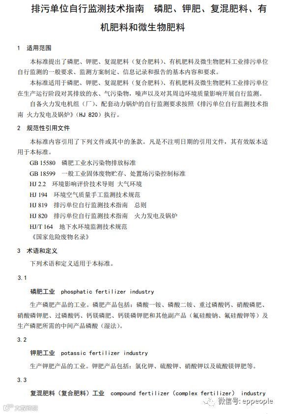
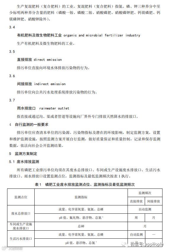
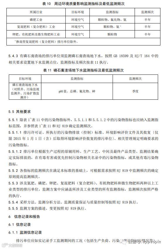
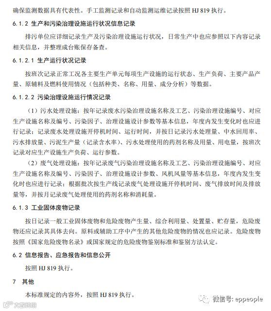
六、《排污单位自行监测技术指南 磷肥、钾肥、复混肥料、有机肥料和微生物肥料》(HJ1088-2020)
以上标准自2020年4月1日起实施,由中国环境出版集团有限公司出版。标准内容可在生态环境部网站(http://www.mee.gov.cn)查询。
特此公告。
生态环境部
2020年1月6日
抄送:各省、自治区、直辖市生态环境厅(局),新疆生产建设兵团生态环境局,中国环境监测总站,环境标准研究所,各标准承担单位
生态环境部办公厅2020年1月8日印发
































































