
免费发布环评和验收公示,请上环保之家论坛,咨询热线15356135656
二维码进入环保智库

回复:“非化工类但又使用化学品的一般工贸企业应急池建设”一事。答复如下:
《中华人民共和国水污染防治法》第七十八条规定,企业事业单位在应急状态下应当采取隔离等应急措施,防止水污染物进入水体。
《突发环境事件应急管理办法》(环境保护部令第34号)第九条明确,企业事业单位的突发环境事件风险防控措施包括有效防止泄漏物质、消防水、污染雨水等扩散至外环境的收集、导流、拦截、降污等措施。
《建设项目环境风险评价技术导则》(HJ 69-2018)要求,建设项目应设置事故废水收集(尽可能以非动力自流方式)和应急储存设施,以满足事故状态下收集泄漏物料、污染消防水和污染雨水的需要。
从以上法律法规等文件可以看出,对于可能发生突发环境事件的企业事业单位应配套事故废水收集和应急储存设施,国家的要求是明确的。您所提的“事故应急池”是事故废水收集和应急储存设施的俗称。企业可以参考《建设项目环境风险评价技术导则》(HJ 69-2018)以及《石油化工企业给水排水系统设计规范》(SH 3015)等,结合自身特点进行设计、建设、管理。
分割线
一、《建设项目环境风险评价技术导则》(HJ 69-2018)

二、《石油库设计规范》(GB 50074-2014),石油库漏油及事故污水收集池有效容量设置要求如下:
库区内应设置漏油及事故污水收集系统。收集系统可由罐组防火堤、罐组周围路堤式消防车道与防火堤之间的低洼地带、雨水收集系统、漏油及事故污水收集池组成。
一、二、三、四级石油库的漏油及事故污水收集池容量,分别不应小于1000m³、750m³、500m³、300m³;五级石油库可不设漏油及事故污水收集池。漏油及事故污水收集池宜布置在库区地势较低处。漏油及事故污水收集池应采取隔油措施。
在防火堤外有易燃和可燃液体管道的地方,地面应就近坡向雨水收集系统。当雨水收集系统干道采用暗管时,暗管宜采用金属管道。
雨水暗管或雨水沟支线进入雨水主管或主沟处,应设水封井。
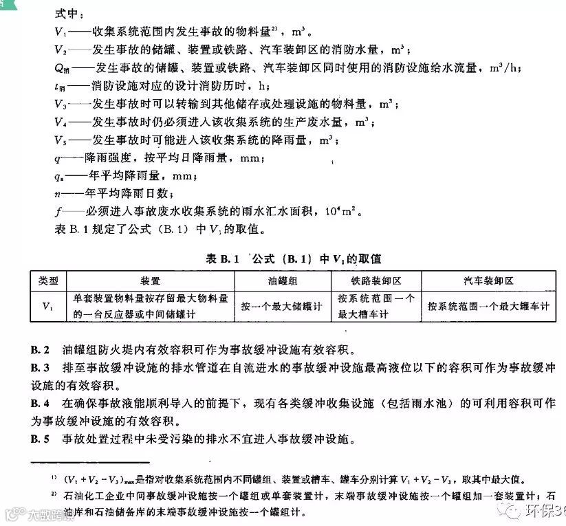
三、《事故状态下水体污染的预防与控制技术要求》(Q/SY 1190-2013),事故缓冲设施总有效容积计算公式如下:


四、《化工建设项目环境保护设计规范》(GB 50483-2009),化工企业应急事故废水池有效容积计算公式如下:


附:各行业废水治理(处理)技术规范中对事故应急池的相关要求汇总
1.医院污水处理工程技术规范(HJ2029—2013)

2.采油废水治理工程技术规范(HJ 2041-2014)

3.制革及毛皮加工废水治理工程技术规范(HJ 2003-2010)

4.电镀废水治理工程技术规范(HJ 2002-2010)

5.酿造工业废水治理工程技术规范(HJ 575-2010)



6.生活垃圾填埋场渗滤液处理工程技术规范(试行)(HJ 564-2010)

7.染料工业废水治理工程技术规范(HJ 2036-2013)


8.饮料制造废水治理工程技术规范(HJ 2048-2015)

9.味精工业废水治理工程技术规范(HJ 2030-2013)

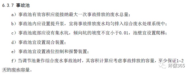
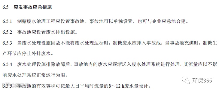
10.制糖废水治理工程技术规范(HJ 2018—2012)

11.纺织染整工业废水治理工程技术规范(HJ 471-2009)

来源:环保365

