
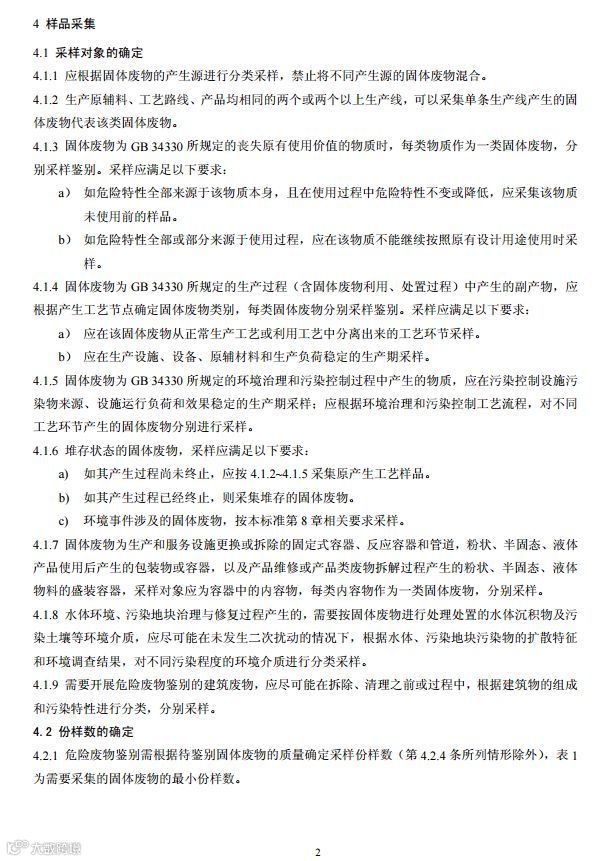
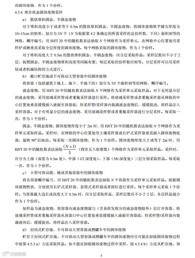
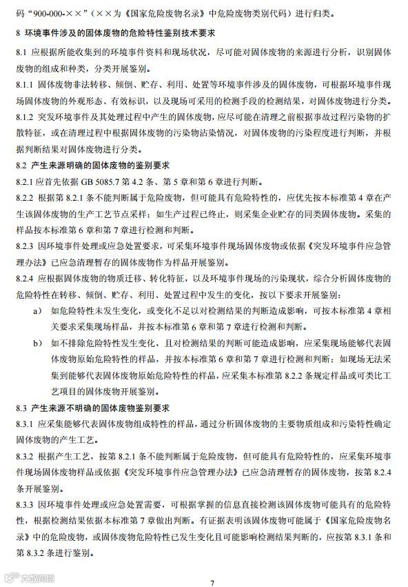
免费发布环评和验收公示,请上环保之家论坛,咨询热线15356135656
二维码进入环保智库
关于发布国家环境保护标准《危险废物鉴别技术规范》的公告

生态环境部
2019年11月12日
(此件社会公开)
抄送:各省、自治区、直辖市生态环境厅(局),新疆生产建设兵团生态环境局,中国环境科学研究院,环境标准研究所。
生态环境部办公厅2019年11月13日印发











来源:生态环境部

环保人
免费发布环评和验收公示,请上环保之家论坛,咨询热线15356135656
二维码进入环保智库

生态环境部
2019年11月12日
(此件社会公开)
抄送:各省、自治区、直辖市生态环境厅(局),新疆生产建设兵团生态环境局,中国环境科学研究院,环境标准研究所。
生态环境部办公厅2019年11月13日印发











来源:生态环境部
