
免费发布环评和验收公示,请上环保之家论坛,咨询热线15356135656

长按识别以下二维码关注


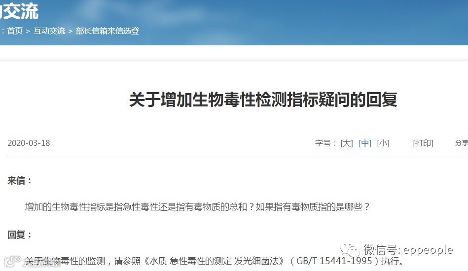
来信:
增加的生物毒性指标是指急性毒性还是指有毒物质的总和?如果指有毒物质指的是哪些?
回复:
关于生物毒性的监测,请参照《水质 急性毒性的测定 发光细菌法》(GB/T 15441-1995)执行。
————————————
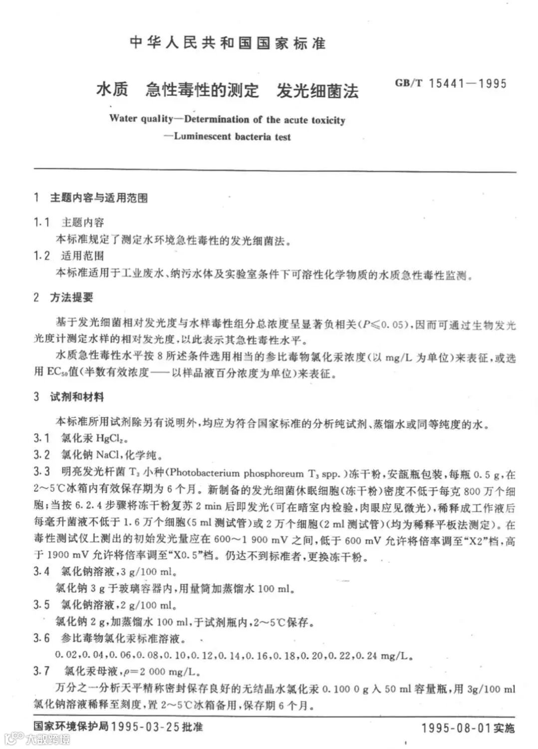
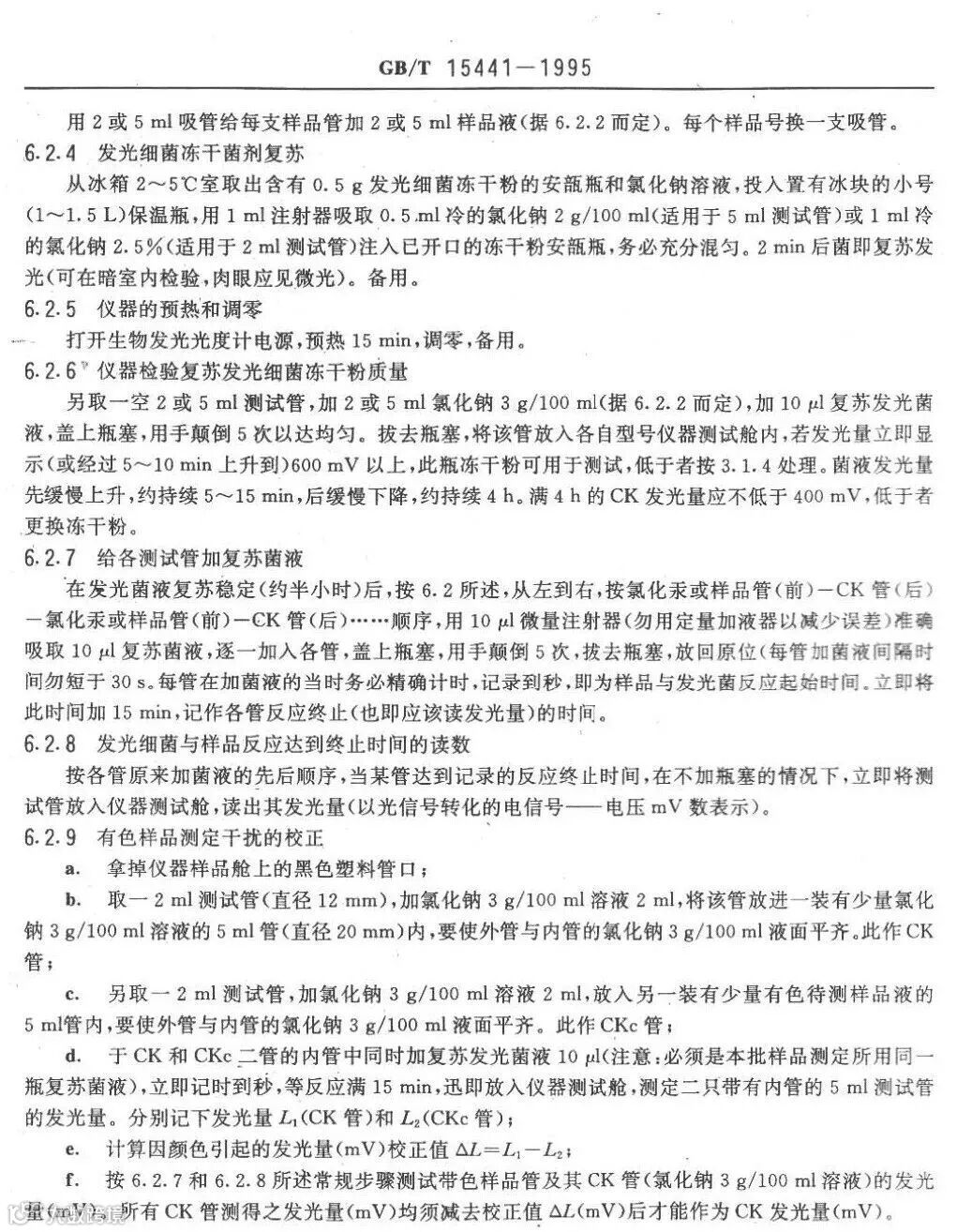
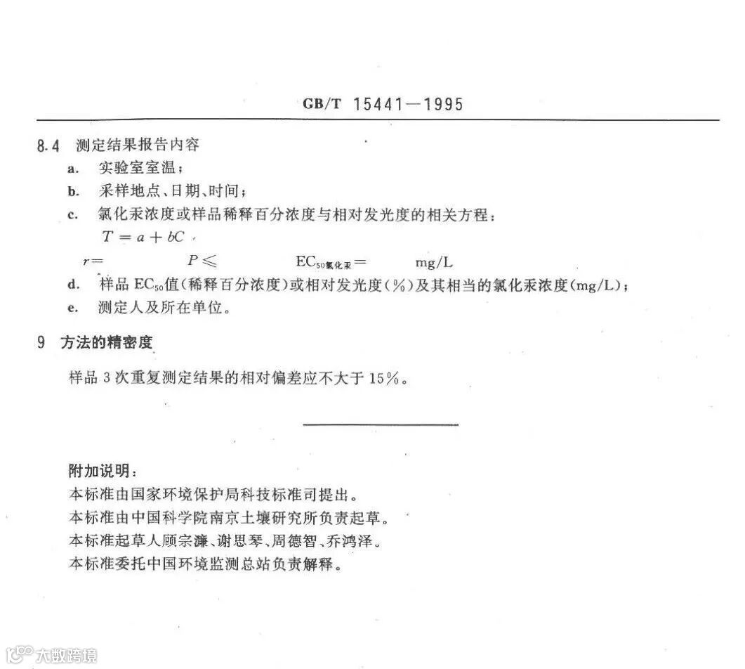
附 《水质 急性毒性的测定 发光细菌法》(GB/T 15441-1995)







来源:生态环境部
环保人
免费发布环评和验收公示,请上环保之家论坛,咨询热线15356135656

长按识别以下二维码关注


来信:
增加的生物毒性指标是指急性毒性还是指有毒物质的总和?如果指有毒物质指的是哪些?
回复:
关于生物毒性的监测,请参照《水质 急性毒性的测定 发光细菌法》(GB/T 15441-1995)执行。
————————————
附 《水质 急性毒性的测定 发光细菌法》(GB/T 15441-1995)







来源:生态环境部