
免费发布环评和验收公示,请上环保之家论坛,咨询热线15356135656
二维码进入环保智库
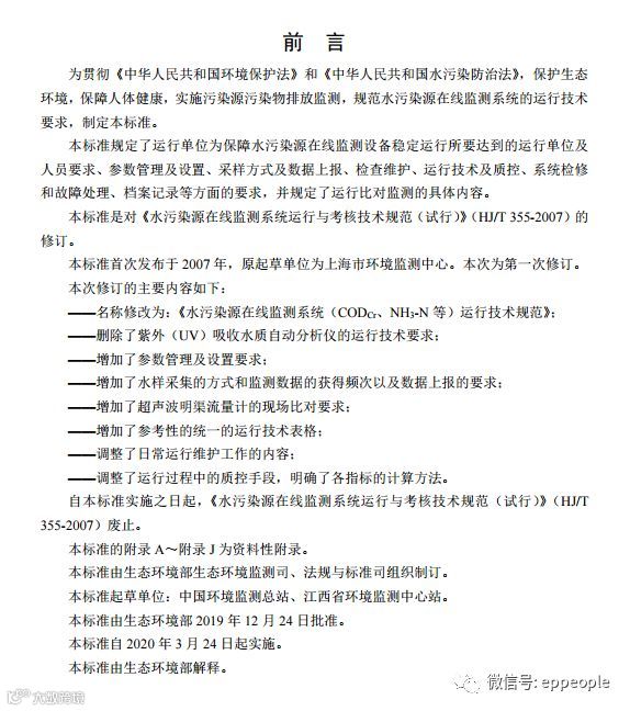
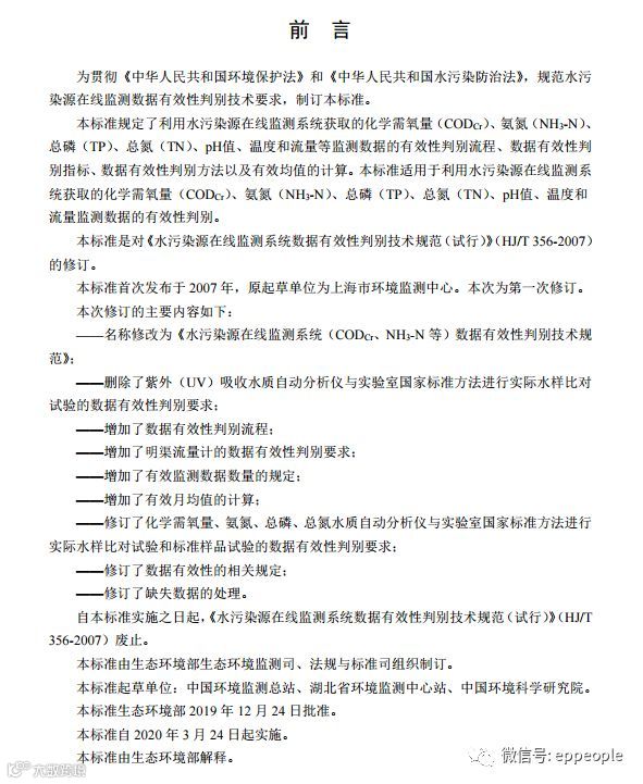
关于发布《污水监测技术规范》等十一项国家环境保护标准的公告
为贯彻《中华人民共和国环境保护法》,保护生态环境,保障人体健康,规范生态环境监测工作,现批准《污水监测技术规范》等十一项标准为国家环境保护标准,并予发布。
一、《污水监测技术规范》(HJ 91.1-2019)
二、《水污染源在线监测系统(CODCr、NH3-N等)安装技术规范》(HJ 353-2019)
三、《水污染源在线监测系统(CODCr、NH3-N等)验收技术规范》(HJ 354-2019)
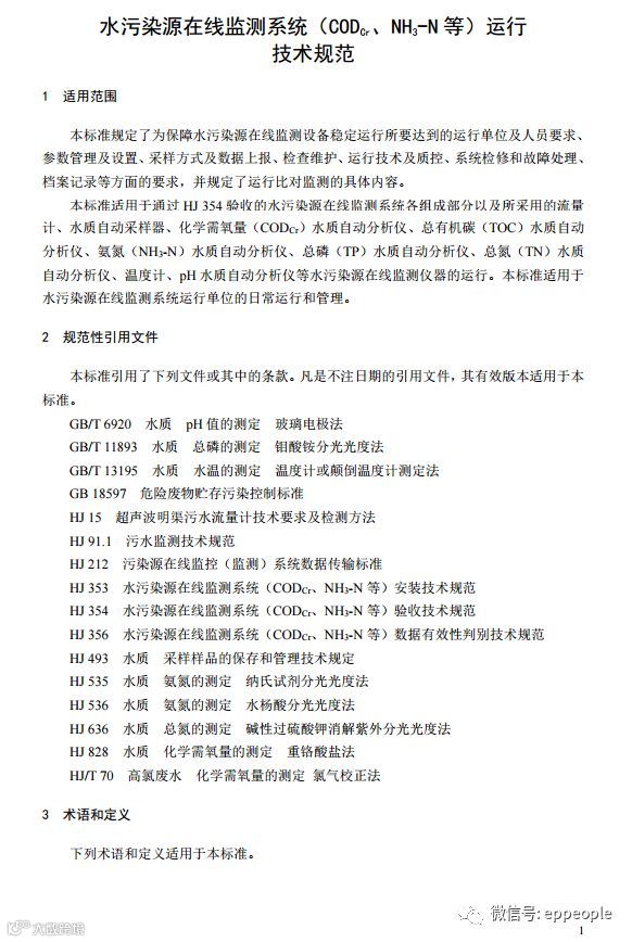
四、《水污染源在线监测系统(CODCr、NH3-N等)运行技术规范》(HJ 355-2019)
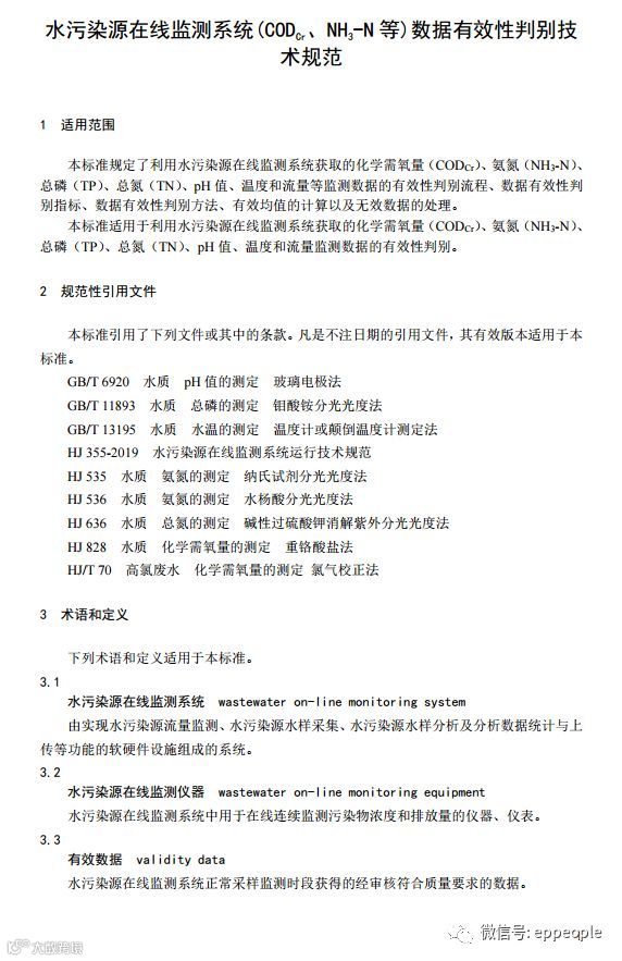
五、《水污染源在线监测系统(CODCr、NH3-N等)数据有效性判别技术规范》(HJ 356-2019)
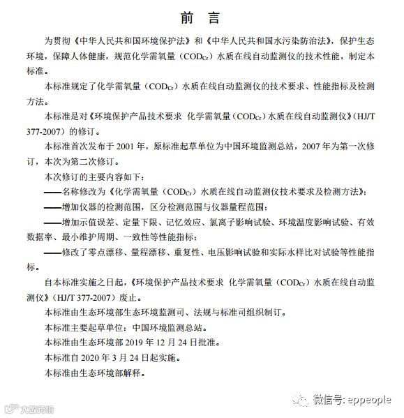
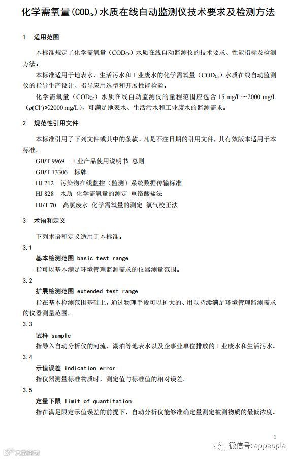
六、《化学需氧量(CODCr)水质在线自动监测仪技术要求及检测方法》(HJ 377-2019)
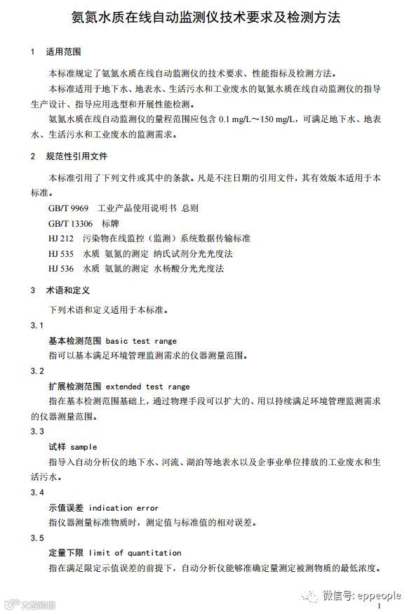
七、《氨氮水质在线自动监测仪技术要求及检测方法》(HJ 101-2019)
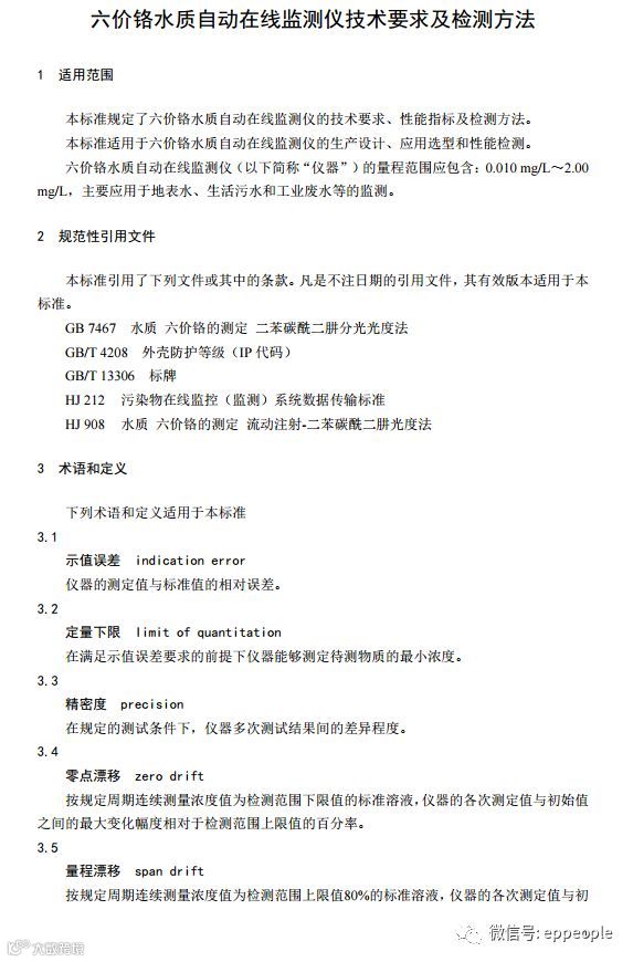
八、《六价铬水质自动在线监测仪技术要求及检测方法》(HJ 609-2019)
九、《超声波明渠污水流量计技术要求及检测方法》(HJ 15-2019)
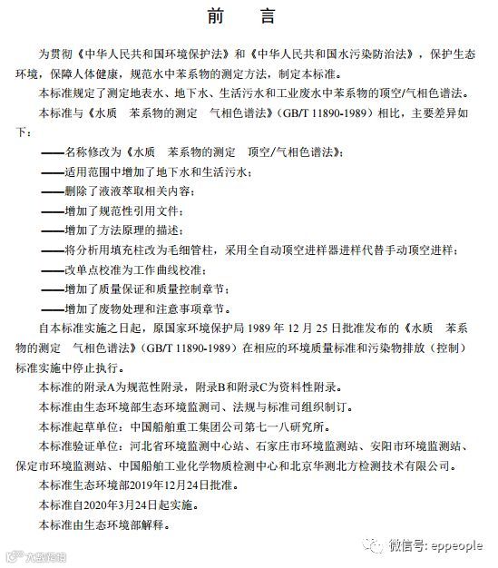
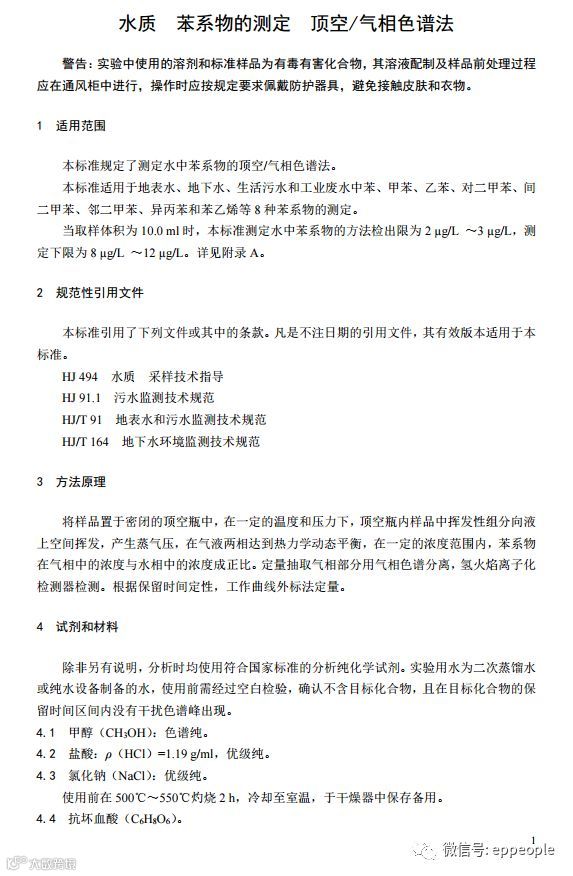
十、《水质 苯系物的测定 顶空/气相色谱法》(HJ 1067-2019)
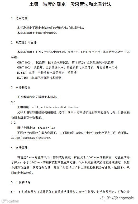
十一、《土壤 粒度的测定 吸液管法和比重计法》(HJ 1068-2019)
以上标准自2020年3月24日起实施,由中国环境出版集团有限公司出版,标准内容可在生态环境部网站(http://www.mee.gov.cn)查询。
抄送:各省、自治区、直辖市生态环境厅(局),新疆生产建设兵团生态环境局,各流域海域生态环境监督管理局,环境标准研究所,各标准承担单位。












































