
免费发布环评和验收公示,请上环保之家论坛,咨询热线15356135656

长按识别以下二维码关注

关于发布《环境空气臭氧监测一级校准技术规范》等3项国家环境保护标准的公告

为贯彻《中华人民共和国环境保护法》,保护生态环境,保障人体健康,规范生态环境监测工作,现批准《环境空气臭氧监测一级校准技术规范》等3项标准为国家环境保护标准,并予发布。
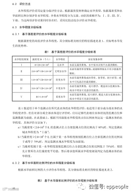
一、《水华遥感与地面监测评价技术规范》(HJ 1098-2020)
二、《环境空气臭氧监测一级校准技术规范》(HJ 1099-2020)
三、《环境空气中颗粒物(PM10和PM2.5)β射线法自动监测技术指南 》(HJ 1100-2020)
以上标准自2020年4月12日起实施,由中国环境出版集团有限公司出版,标准内容可在生态环境部网站(http://www.mee.gov.cn)查询。
抄送:各省、自治区、直辖市生态环境厅(局),新疆生产建设兵团生态环境局,各流域海域生态环境监督管理局,环境标准研究所,各标准承担单位。













































来源:生态环境部