
免费发布环评和验收公示,请上环保之家论坛,咨询热线15356135656

长按识别以下二维码关注

关于印发山东省工业炉窑大气污染综合治理实施方案的通知
各市生态环境局、发展改革委、工业和信息化局、财政局、地方金融监管局:
现将《山东省工业炉窑大气污染综合治理实施方案》印发给你们,请认真组织实施。
省生态环境厅 省发展改革委 省工业和信息化厅
省财政厅 省地方金融监管局
2020年1月17日
山东省工业炉窑大气污染综合治理实施方案
为加强全省工业炉窑大气污染综合治理,促进产业高质量发展,推动环境空气质量持续改善,根据国家《工业炉窑大气污染综合治理方案》《中共山东省委、山东省人民政府关于全面加强生态环境保护坚决打好污染防治攻坚战的实施意见》和《山东省打赢蓝天保卫战作战方案暨2013—2020年大气污染防治规划三期行动计划(2018—2020年)》,结合我省实际,制定本方案。
一、总体要求
(一)主要目标。到2020年年底,全省工业炉窑大气污染综合治理管理体系基本建立,装备和污染治理水平明显提高,监测监控体系更加健全,各项污染物全面稳定达标排放,工业行业二氧化硫、氮氧化物、颗粒物等污染物排放进一步下降,钢铁、建材等重点行业二氧化碳排放总量得到有效控制,推动环境空气质量持续改善和产业高质量发展。
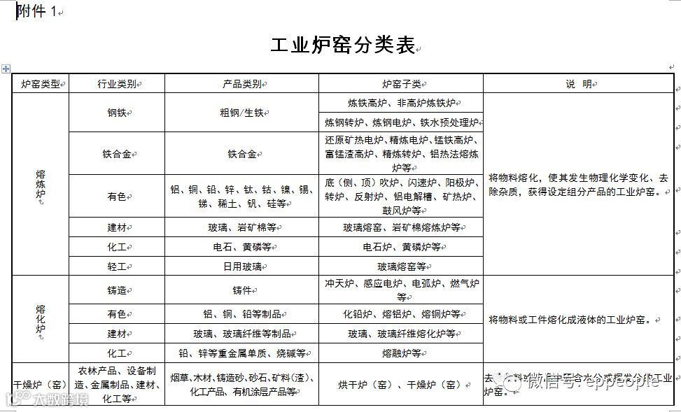
(二)治理范围。工业炉窑是指在工业生产中利用燃料燃烧或电能等转换产生的热量,将物料或工件进行熔炼、熔化、焙(煅)烧、加热、干馏、气化等的热工设备。常用工业炉窑主要包括熔炼炉、熔化炉、焙(煅)烧炉(窑)、加热炉、热处理炉、干燥炉(窑)、焦炉、煤气发生炉及其他工业炉窑(见附件1)。
二、重点任务
(一)加大产业结构调整力度。严格建设项目环境准入。新建涉工业炉窑的建设项目,原则上要进入园区或工业聚集区,配套建设高效环保治理设施。重点区域严禁钢铁、焦化、电解铝、铸造、水泥和平板玻璃等行业新增产能,对确有必要新建的必须实施等量或减量置换。
加大落后产能和不达标工业炉窑淘汰力度。分行业清理《产业结构调整指导目录(2019年本)》淘汰类工业炉窑。逐步取缔燃煤热风炉,基本淘汰热电联产供热管网覆盖范围内的燃煤加热、烘干炉(窑)。2020年年底前,淘汰炉膛直径3米(不含)以下燃料类煤气发生炉。对热效率低下、敞开未封闭,装备简易落后、自动化程度低,无组织排放突出,以及无治理设施或治理设施工艺落后等严重污染环境的工业炉窑,依法责令停业关闭。
(二)推进燃料清洁能源替代。对以煤、石油焦、渣油、重油等为燃料的工业炉窑,加快使用清洁低碳能源或利用工厂余热、电厂热力等进行替代。加快推动铸造(10吨/小时及以下)、岩棉等行业冲天炉改为电炉。全面禁止掺烧高硫石油焦(硫含量大于3%);原则上禁止企业独自新建燃料类煤气发生炉,集中使用煤气发生炉、暂不具备改用天然气条件的工业园区应建设统一的清洁煤制气中心。
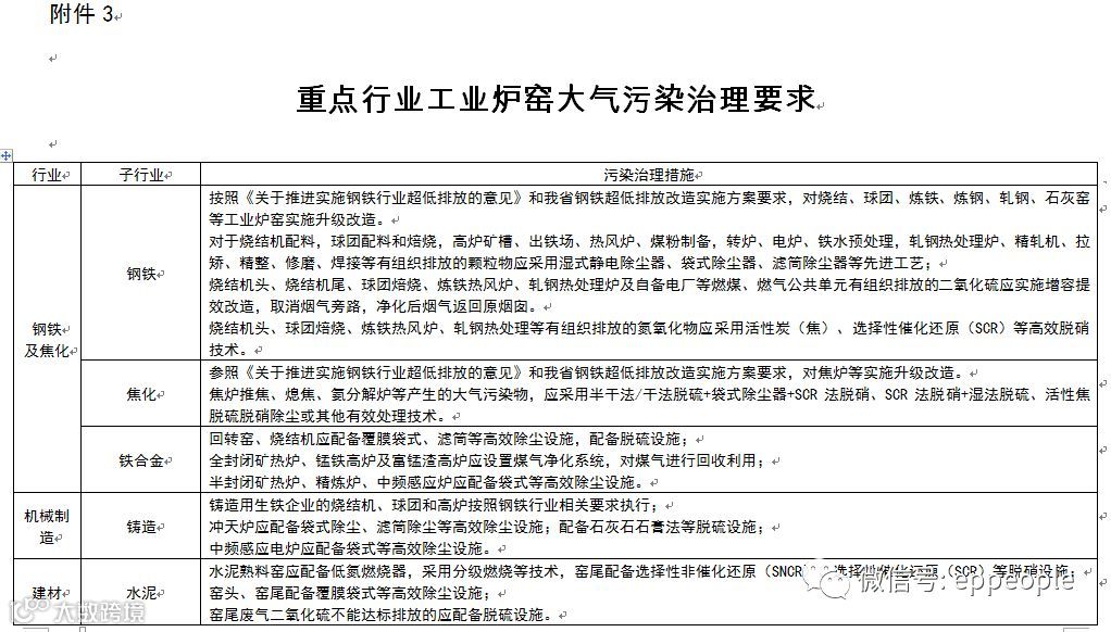
(三)实施污染深度治理。推进工业炉窑全面达标排放。对照新标准新要求落实有组织达标排放,严格执行国家及我省相关行业排放标准和治理要求(见附件2、附件3)。涉及国家排放标准中特别排放限值的行业和地区,按照原环境保护部《关于执行大气污染物特别排放限值的公告》(公告2013年第14号)、《关于京津冀大气污染传输通道城市执行大气污染物特别排放限值的公告》(公告2018年第9号)有关规定执行;不执行特别排放限值的地区和行业应全面达到国家及我省相关排放标准要求。铸造行业烧结、高炉工序污染物排放控制按照钢铁行业相关标准要求执行。
推进重点行业深度治理。积极推进电解铝、平板玻璃、建筑陶瓷、水泥等行业污染治理升级改造。全面推进电解铝企业烟气脱硫设施建设;加大热残极冷却过程无组织排放治理力度,建设封闭高效的烟气收集系统,实现残极冷却烟气有效处理;逐步取消平板玻璃、建筑陶瓷企业脱硫脱硝旁路或设置备用脱硫脱硝设施;鼓励水泥企业实施全流程污染深度治理。
全面加强无组织排放管理。加强物料运输、储存、装卸、厂内转移、搅拌、破碎、筛分、清理等过程的无组织排放粉尘管理,采取密封、封闭等有效措施(见附件4),所有进出厂区的物料应封闭运输,运输车辆应进行冲洗;粉状物料应密闭或封闭储存,粒状、块状物料应采用入棚入仓或建设防风抑尘网等方式进行储存;物料装卸应设置抑尘喷洒设施或收集处理设施;厂内物料转移采用密闭皮带、封闭通廊、管状带式输送机或密闭车厢、真空罐车、气力输送等方式输送,不能使用密闭方式的要采取抑尘或封闭措施;物料搅拌、破碎、筛分应封闭进行,并配套除尘设施。加强厂区降尘管理,增加厂区绿化覆盖率。加强窑炉生产烟尘无组织排放管理,生产工艺应采取密闭、封闭或设置集气罩等措施,不得有可见烟尘外逸。
加大煤气发生炉挥发性有机物(VOCs)治理力度。封闭酚水系统,收集全部吹风气、驰放气,做到废气“应收尽收”,显著提高废气收集率,鼓励将收集的废气送至煤气发生炉鼓风机入口进行再利用;酚水送至煤气发生炉处置,或回收酚、氨后深度处理,或送至水煤浆炉进行焚烧等。禁止含酚废水直接作为煤气水封水、冲渣水。氮肥等行业采用固定床间歇式煤气化炉的,加快推进煤气冷却由直接水洗改为间接冷却,短时间无法改为间接冷却的,造气循环集输、储存、处理系统应封闭,收集的废气送至三废炉处理。
加快涉工业炉窑企业运输结构调整。积极推进工业炉窑行业运输“公转铁”“公转水”,大宗货物年货运量150万吨及以上的,原则上全部修建铁路专用线;具有铁路专用线的,大宗货物铁路运输比例应达到80%以上;不具备修建铁路专用线条件的,汽车运输部分鼓励采用国五及以上排放标准的汽车或新能源汽车。钢铁、建材、焦化、有色、化工等涉大宗货物运输(除特种车辆、危化品车辆外,日进出厂区运输车辆10辆次以上)的企业,应制定重污染天气应急运输响应方案。鼓励涉工业炉窑企业在非重污染天气应急期间采用国五及以上排放标准的柴油货车运输。
(四)开展工业园区和产业集群综合整治。各市要于2020年4月底前,制定涉工业炉窑类工业园区和产业集群的综合整治方案,按照统一标准、统一时间表的要求,从生产工艺、产能规模、燃料类型、污染治理等方面提出明确要求,推进区域环境综合整治和企业升级改造,提升产业发展质量和环保治理水平。加强涉工业炉窑产业集群能源替代利用与资源共享,积极推广集中供汽供热或建设清洁能源中心等,替代工业炉窑燃料用煤;充分利用集群内工厂余热、焦炉煤气等清洁能源,加强分质与梯级利用,提高能源利用效率,促进形成清洁高效产业链。
三、政策措施
(一)建立健全监测监控体系。加强污染源自动监测。排气筒高度大于等于45米或者当量内径大于等于1米的工业炉窑,排气量相当于20吨及以上燃煤锅炉的工业窑炉,冲天炉、玻璃熔窑、以煤和煤矸石为燃料的砖瓦烧结窑、耐火材料焙烧窑(电窑除外)、炭素焙(煅)烧炉(窑)、石灰窑、铬盐焙烧窑、磷化工焙烧窑、铁合金矿热炉和精炼炉等,均纳入重点排污单位名录,企业应安装烟气排放自动监控设施。钢铁、焦化、水泥、平板玻璃、陶瓷、氮肥、有色金属冶炼、再生有色金属等行业,严格按照排污许可管理规定开展自行监测,按照技术规范安装和运行自动监控设施。具备条件的企业,应通过分布式控制系统(DCS)等自动连续记录环保设施运行及相关生产过程主要参数,自动监控、DCS监控等数据至少保存1年,视频监控数据至少保存3个月。
强化监测数据质量控制。自动监控设施应与生态环境部门联网。加强自动监控设施运营维护,自动监测数据传输有效率应达到90%,未达到的须实施整治。企业在正常生产以及限产、停产、检修等非正常工况下,应保证自动监控设施正常运行并联网传输数据。生态环境部门对出现数据缺失、长时间掉线等异常情况,要及时进行核实和调查处理。对在线监控设施开展随机比对监测和设备检查,严厉打击篡改、伪造监测数据等行为,对监测机构、运维公司运行维护不到位及篡改、伪造、干扰监测数据的,以及排污单位弄虚作假的,依法严格处罚、追究责任。
(二)加强排污许可管理。按照排污许可管理名录规定按期完成涉工业炉窑行业排污许可证核发。严格依证监管,加大执法处罚力度,清理无证排污单位,依法依规责令停产停业,确保排污单位落实持证排污、按证排污的环境管理主体责任。
(三)实施差异化管理。综合考虑企业生产工艺、燃料类型、污染治理设施运行效果、无组织排放管控水平及大宗物料运输方式等,树立一批行业标杆企业,引导产业转型升级。在重污染天气应对、生态环境执法检查、经济政策制定等方面,对标杆企业予以支持。对治污设施简易、无组织排放管控不力的企业,加大联合惩戒力度。
强化重污染天气应对。将涉工业炉窑企业全面纳入重污染天气应急减排清单,做到全覆盖,严格落实重污染天气应急预案。针对工业炉窑等主要排放工序,采取切实有效的应急减排措施,落实到具体生产线和设备。
(四)完善经济政策。落实税收优惠激励政策。严格执行环境保护税法,按照有关条款规定,对涉工业炉窑企业给予相应税收优惠待遇。纳税人排放应税大气污染物的浓度值低于国家和地方规定的污染物排放标准百分之三十的,减按百分之七十五征收环境保护税;低于百分之五十的,减按百分之五十征收环境保护税。落实环境保护专用设备企业所得税抵免优惠政策。
给予奖励和信贷融资支持。各市可制定工业炉窑综合治理奖励办法,对工业炉窑综合治理达标企业给予奖励。支持符合条件的企业发行企业债券进行直接融资,募集资金用于工业炉窑治理等。鼓励政策性、开发性金融机构在业务范围内,对工业炉窑深度治理、清洁能源替代等领域符合条件的项目提供信贷支持,引导社会资本投入。
实施差别化电价政策。落实好国家有关铁合金、电石、烧碱、水泥、钢铁、黄磷、锌冶炼等行业差别电价政策,对淘汰类和限制类企业用电(含市场化交易电量)适时提高电价标准。
四、保障措施
(一)加强组织领导。省生态环境厅、省发展改革委、省工业和信息化厅、省财政厅、省地方金融监管局共同组织实施本方案,各司其职、各负其责、密切配合,形成工作合力,及时协调解决推进过程中的困难和问题。各市要按照打赢蓝天保卫战总体部署,把开展工业炉窑大气污染综合治理放在重要位置,认真落实本方案各项工作任务;建立工业炉窑大气污染综合治理重点项目动态管理清单,及时更新工业炉窑的大气污染治理和排放情况,并于每季度首月10日前报送省生态环境厅、省发展改革委、省工业和信息化厅。
(二)强化企业主体责任。有关企业应按照本实施方案要求,制定各自工业炉窑综合治理实施计划,加大资金投入,加快装备升级和燃料清洁能源替代,实施深度治理,确保按期完成改造任务。加强人员技术培训,健全内部环保考核管理机制,确保治污设施长期稳定运行。及时公布自行监测和污染排放数据、污染治理措施、重污染天气应对、环保违法处罚及整改等信息,推动公众参与和社会监督。国有企业和龙头企业要发挥表率作用,引导行业转型升级和高质量发展。
(三)严格监督执法。围绕工业炉窑大气污染综合治理重点任务,提高执法强度和执法质量,通过“双随机、一公开”开展工业炉窑专项执法行动,对不达标、无证排污、未按证排污、超标超总量排放、逃避监管方式、弄虚作假、擅自停运环保设施的企业,依法依规予以处罚。
(四)严格评价管理。2020年10月底前,省生态环境厅组织对各市工业炉窑大气污染综合治理实施情况进行评估。严把工程建设质量,严防建设简易低效环保治理设施。对工程建设质量低劣的环保公司和环保设施运营管理水平低、存在弄虚作假行为的运维机构,实施多部门联合惩戒,纳入信用信息共享平台,并通过“信用中国”“信用山东”等网站定期向社会公布;依法依规对失信企业在行政审批、资质认定、银行贷款、上市融资、政府招投标、政府荣誉评定等方面予以限制。
(五)加强技术支持。加强环保技术供需对接,鼓励行业协会等搭建工业炉窑污染治理交流平台,鼓励企业与高等院校、科研机构、环保公司等开展合作,创新节能减排技术。支持行业协会出台相关污染防治技术规范,加强行业自律,引导树立行业标杆,助推行业健康发展。开展工业炉窑大气污染治理关键技术研究,制定工业炉窑大气污染综合治理相关技术指导文件。
(六)加强宣传引导。充分利用多种媒体定期向社会公开工业炉窑治理情况,通过典型案例的宣传报道正确引导舆论,形成社会监督压力,努力营造全民支持、全民参与工业炉窑大气污染综合治理的良好社会氛围。邀请媒体参与相关工业炉窑治理的报道,大力宣传生态环境保护的理念、政策等,关注舆情动态,及时回复社会广泛关切的问题。
附件:1.工业炉窑分类表
2.涉工业炉窑大气污染物排放标准
3.重点行业工业炉窑大气污染治理要求
4.无组织排放控制措施界定









