搜索
首页
大数快讯
大数活动
服务超市
文章专题
出海平台
流量密码
出海蓝图
产业赛道
物流仓储
跨境支付
选品策略
实操手册
报告
跨企查
百科
导航
知识体系
工具箱
更多
找货源
跨境招聘
DeepSeek
首页
>
流域控制单元水质目标管理技术规范发布4月21日实施(一键查看下载)
>
0
0
流域控制单元水质目标管理技术规范发布4月21日实施(一键查看下载)
环保人
2020-04-08
1
导读:流域控制单元水质目标管理技术规范(点击下载)文章内容、图片来源网络,微信公众号等公开渠道,我们对文中观点保
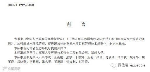
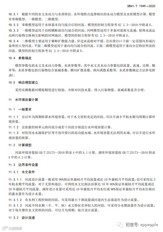
流域控制单元水质目标管理技术规范
(点击下载)
文章内容、图片来源网络,微信公众号等公开渠道,我们对文中观点保持中立,仅:
供参考,交流之目的。
转载的稿件
版权
归原作者和机构所有,如有
侵权
,请联系我们删除。
长按识别以下二维码了解更多精彩环保内容!!
废水管家
废气管家
【声明】内容源于网络
0
0
环保人
推介环保技术与资讯,工程相关,环评技术,环评考试交流等
内容
14074
粉丝
0
关注
在线咨询
环保人
推介环保技术与资讯,工程相关,环评技术,环评考试交流等
总阅读
2.6k
粉丝
0
内容
14.1k
在线咨询
关注