搜索
首页
大数快讯
大数活动
服务超市
文章专题
出海平台
流量密码
出海蓝图
产业赛道
物流仓储
跨境支付
选品策略
实操手册
报告
跨企查
百科
导航
知识体系
工具箱
更多
找货源
跨境招聘
DeepSeek
首页
>
河南:工业炉窑大气污染物排放标准(DB41 1066-2020)等七项污染物排放标准发布,6月1日起实施
>
0
0
河南:工业炉窑大气污染物排放标准(DB41 1066-2020)等七项污染物排放标准发布,6月1日起实施
环保人
2020-05-29
0
导读:永久免费查阅、下载环保文件,请加入QQ群606322551(请备注“环保手册”)下载环保手册长按识别二维码进
永久免费查阅、下载环保文件,请加入QQ群606322551
(请备注“环保手册”)
下载环保手册
长按识别
二维码进入
(
点击下载
)
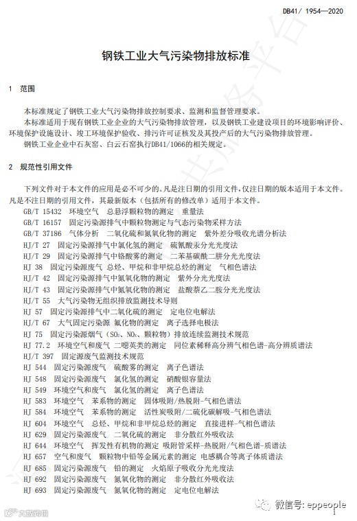
钢铁工业大气污染物排放标准(DB41 1954-2020)
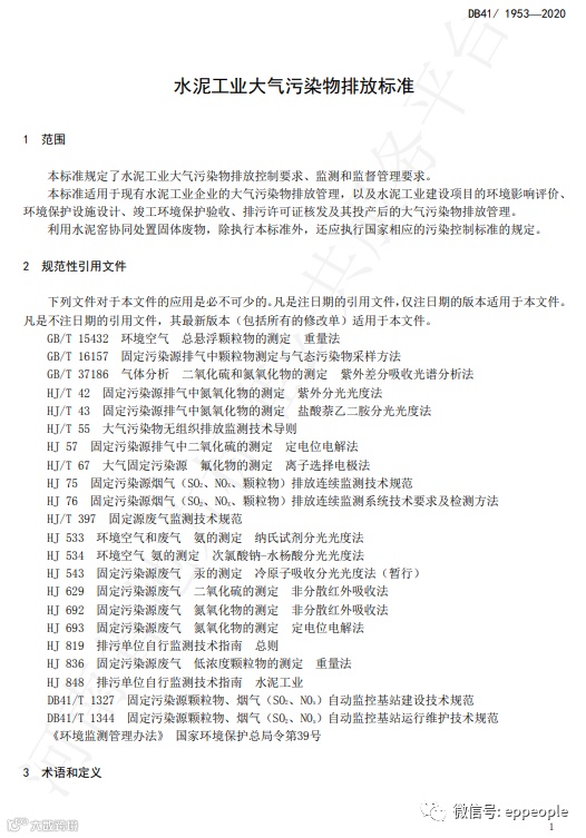
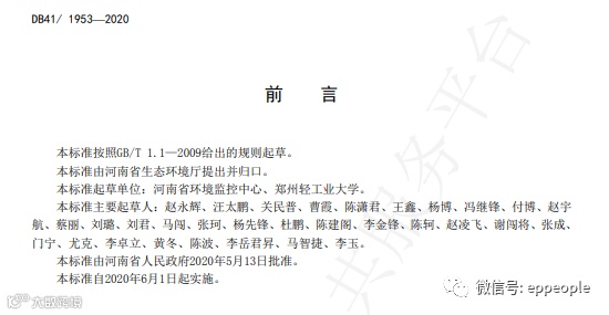
水泥工业大气污染物排放标准(DB41 1953-2020)
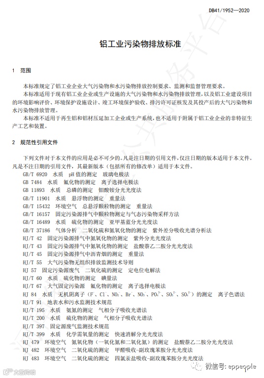
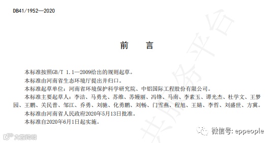
铝工业污染物排放标准(DB41 1952-2020)
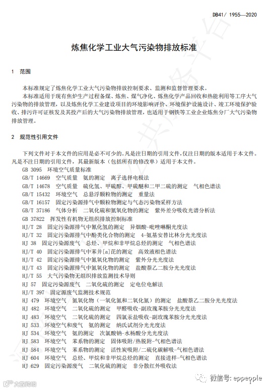
炼焦化学工业大气污染物排放标准(DB41 1955-2020 )
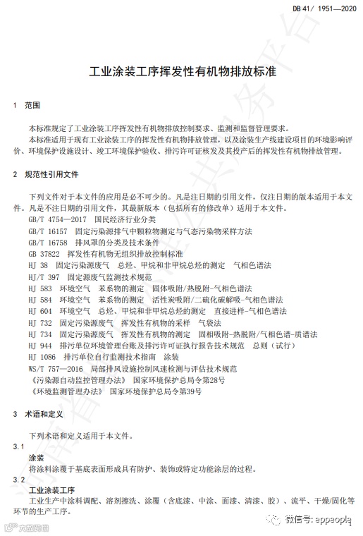
工业涂装工序挥发性有机物排放标准(DB41 1951-2020)
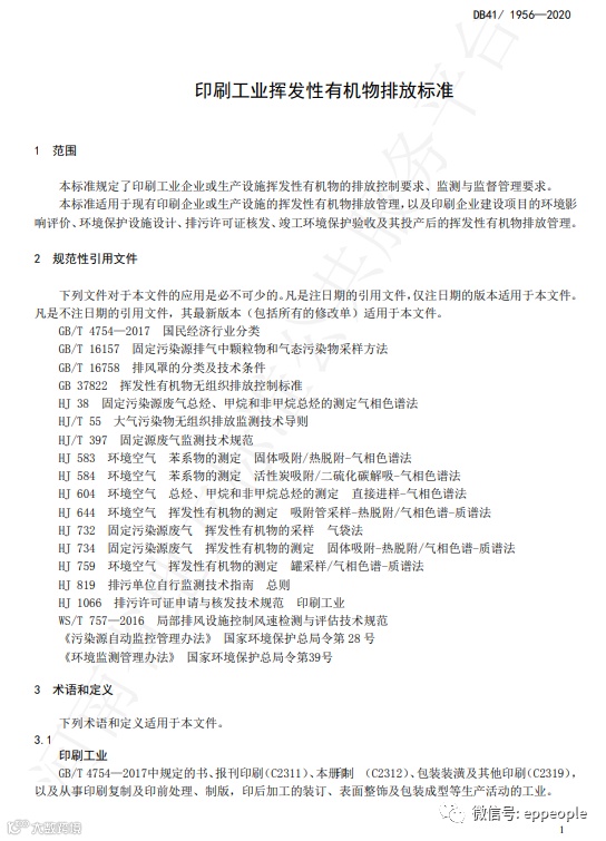
印刷工业挥发性有机物排放标准(DB41 1956-2020)
工业炉窑大气污染物排放标准(DB41 1066-2020)
等七项污染物排放标准已经省政府同意,并于2020年5月13日由省生态环境厅、省市场监督管理局联合发布,2020年6月1日起实施。
钢铁工业大气污染物排放标准(DB41 1954-2020)
.pdf
工业炉窑大气污染物排放标准(DB41 1066-2020)
工业涂装工序挥发性有机物排放标准(DB41 1951-2020)
.pdf
炼焦化学工业大气污染物排放标准(DB41 1955-2020 )
.pdf
铝工业污染物排放标准(DB41 1952-2020)
.pdf
水泥工业大气污染物排放标准(DB41 1953-2020)
.pdf
印刷工业挥发性有机物排放标准(DB41 1956-2020)
.pdf
不当之处,欢迎回消息告知删稿事宜,本号将尽快处理。
谢谢!
【声明】内容源于网络
0
0
环保人
推介环保技术与资讯,工程相关,环评技术,环评考试交流等
内容
10867
粉丝
0
关注
在线咨询
环保人
推介环保技术与资讯,工程相关,环评技术,环评考试交流等
总阅读
44
粉丝
0
内容
10.9k
在线咨询
关注