轻松学习环保知识,长按识别关注以下二维码

厦门市生态环境局关于2020年7-8月环境影响评价文件编制质量考核情况的通报

根据《厦门市环境保护局关于建立环评文件编制质量定期通报工作制度的通知》(厦环评〔2018〕23号),我局及各驻区生态环境局将环评文件编制质量考核贯穿于环评文件审查的全过程。现将有关情况通报如下:
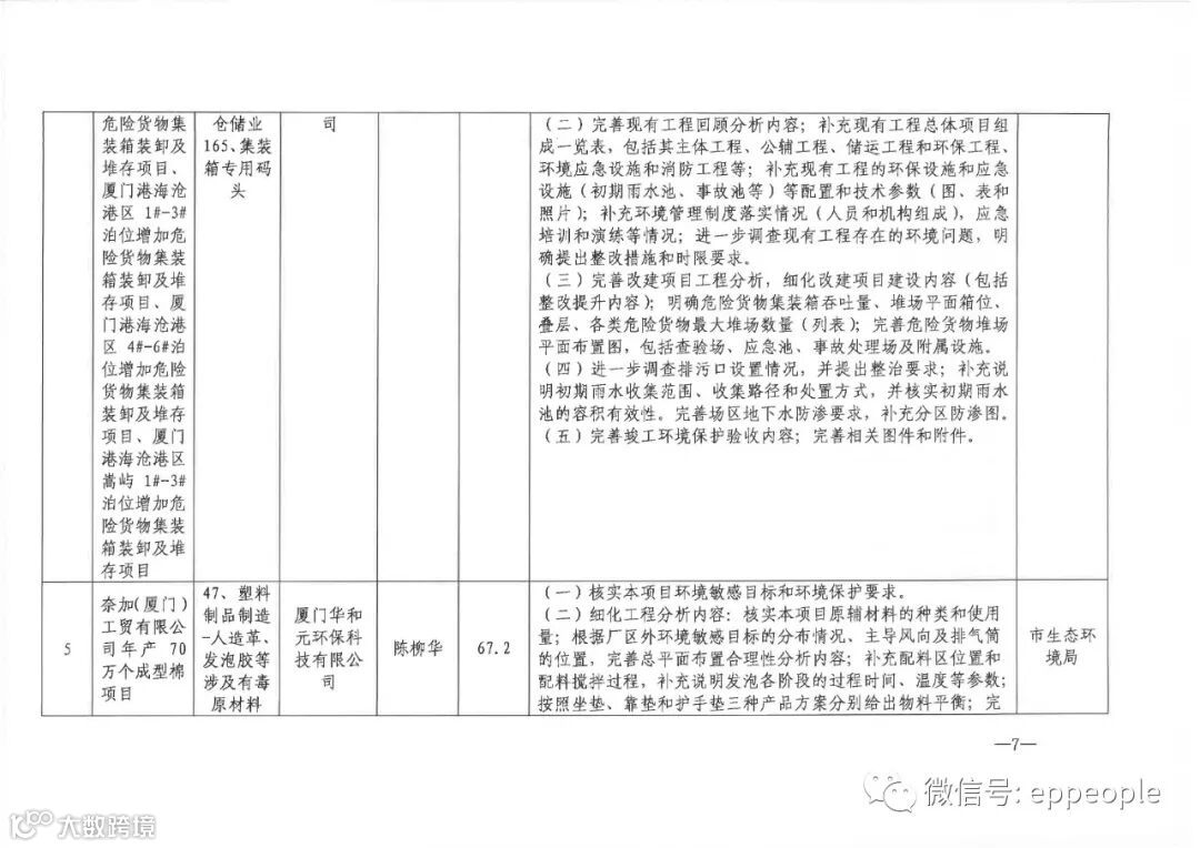
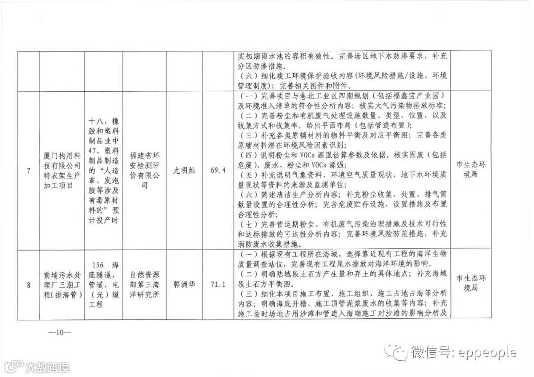
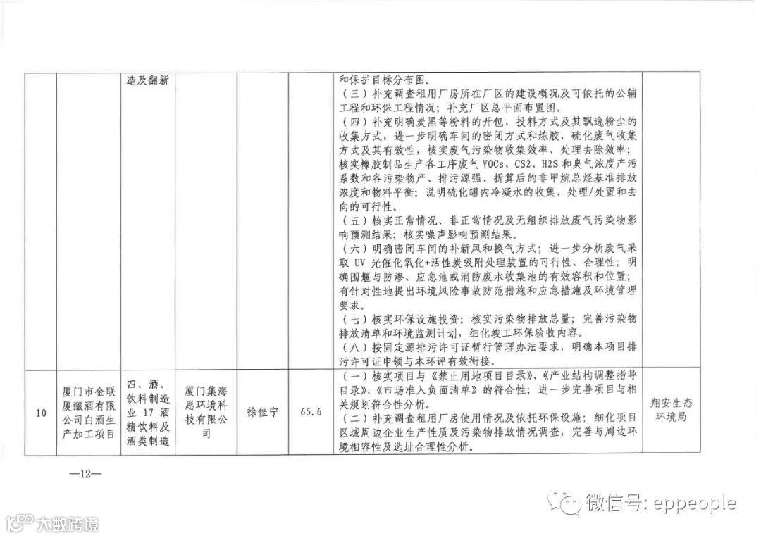
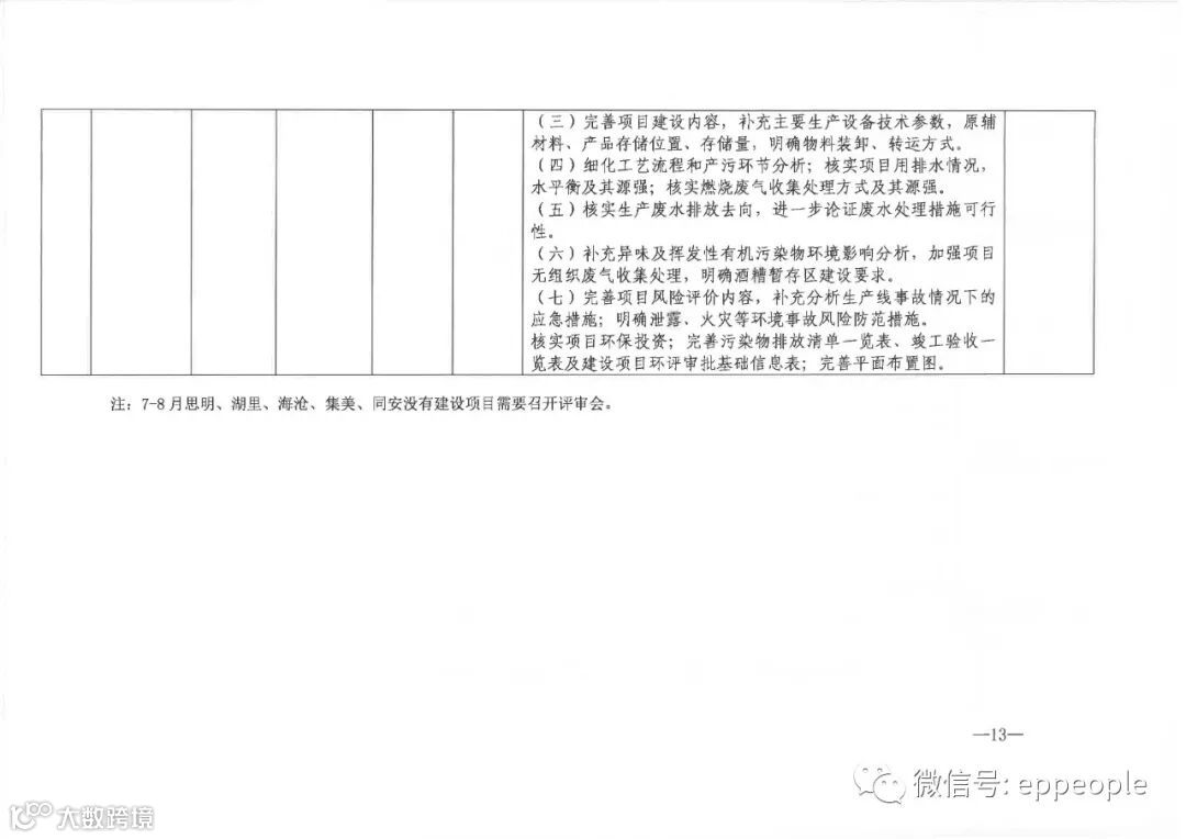
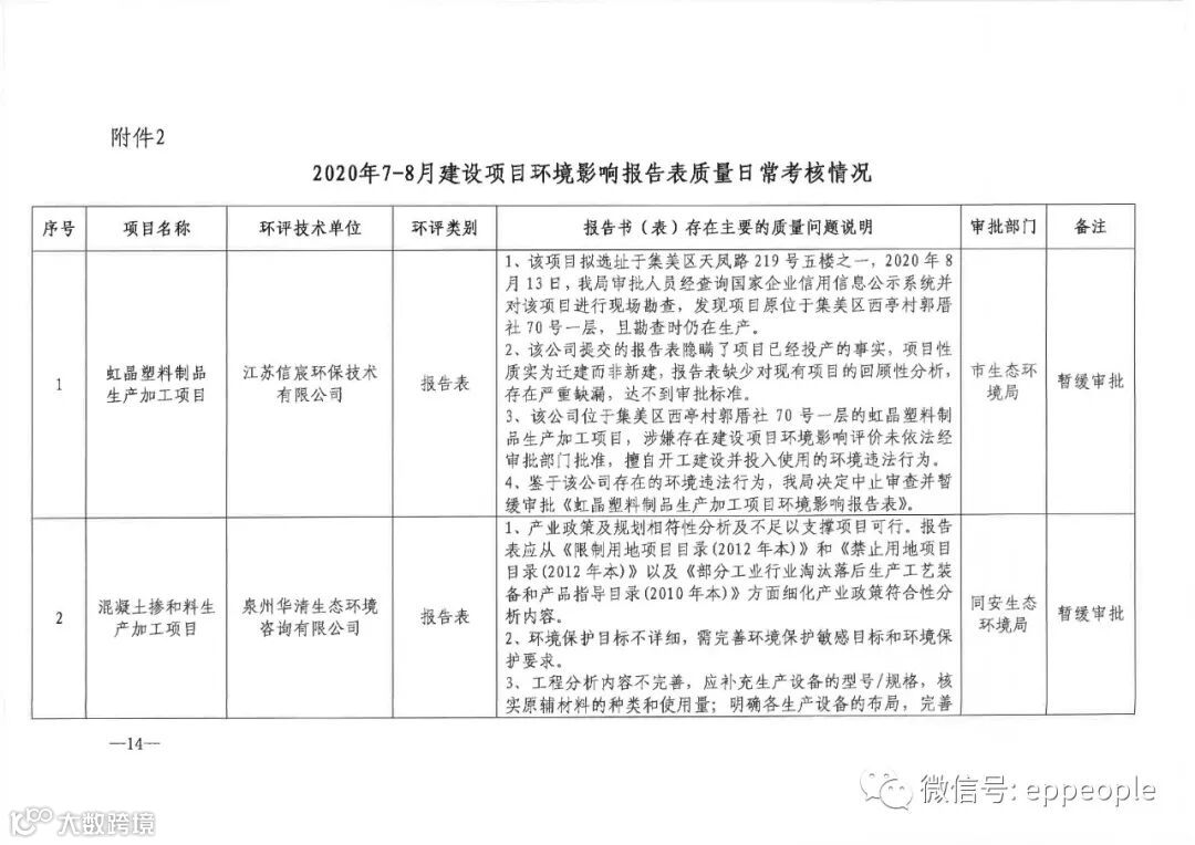
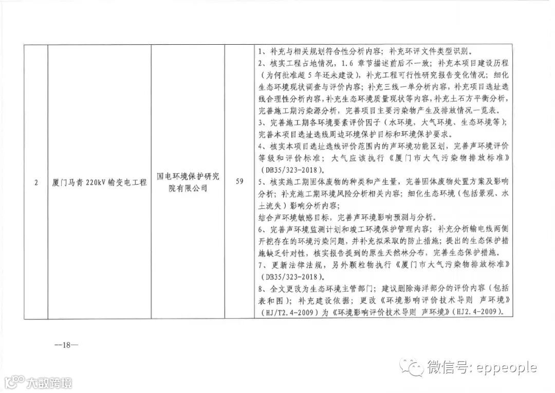
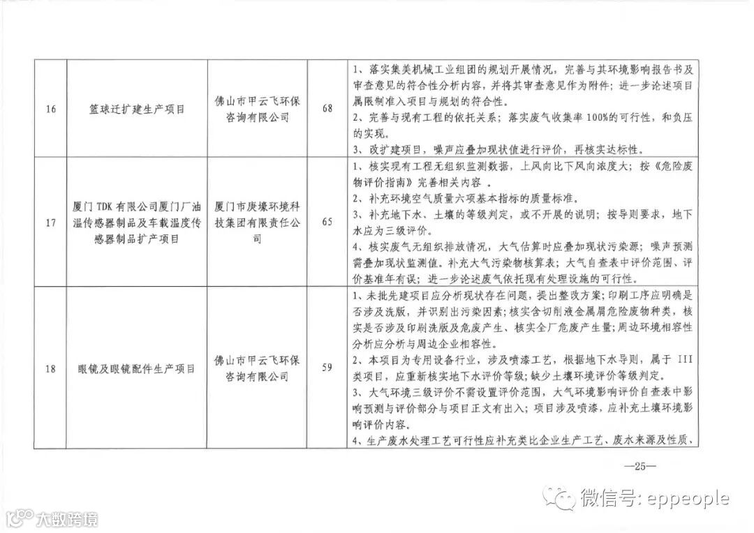
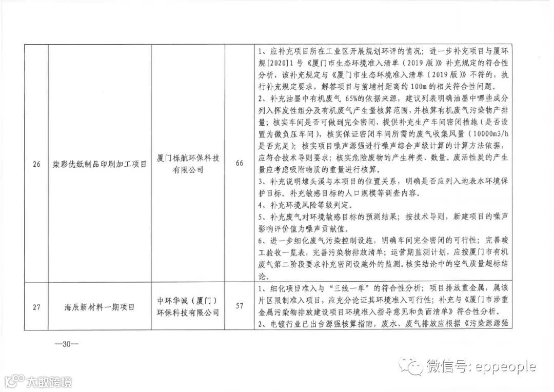
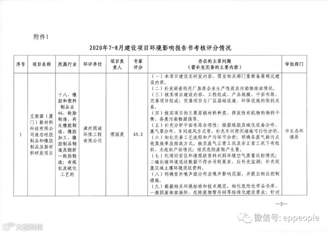
一、2020年7-8月,我局受理并组织专家审查建设项目环境影响报告书13本,考核情况见附件1;受理审查建设项目环境影响报告表173本,其中3本因编制质量问题被予以暂缓审批,考核情况见附件2。
边免费看环保文件边赢5G手机!欢迎长按识别二维码使用环保小智
(电脑上打开网址:http://qs.qsyhbgj.com/#/h5download)

二、我局还组织了对2020年7月实行审批告知承诺制的40本环评文件进行抽查考核,有关考核结果见附件3,请各相关单位根据考核意见对环评文件进行完善,并指导建设单位依法落实环境保护主体责任。
三、请各环评技术服务机构强化业务培训、提升专业水平,加强管理、提高质控标准,实事求是,进一步提高环评文件编制质量和环评咨询服务水平。
四、请各驻区生态环境局严格把控环评文件编制质量,对存在严重编制质量问题的,按照有关规定对环评技术服务机构及时予以通报。
免费查看各地环保资讯,请长按识别二维码进入各地环保群

附件:
1、2020年7-8月建设项目环境影响报告书考核评分情况
2、2020年7-8月建设项目环境影响报告表质量日常考核情况
3、2020年7月实行审批告知承诺制环评文件抽查考核评分情况
厦门市生态环境局
2020年9月15日



























不当之处,欢迎回消息告知删稿事宜,本号将尽快处理。谢谢!

