
轻松学习环保知识,长按识别关注以下二维码

茂环〔2020〕233号
关于印发《茂名市危险废物规范化
管理工作指引》的通知
各科室、各分局:
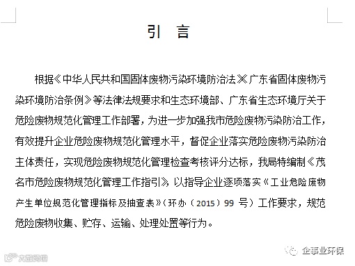
为督促指导企业逐项落实《工业危险废物产生单位规范化管理指标及抽查表》(环办〔2015〕99号)工作要求,规范危险废物收集、贮存、运输、处理处置等行为,现将《茂名市危险废物规范化管理工作指引》印发给你们,请认真抓好贯彻落实。
茂名市生态环境局
2020年7月31日
公开方式:依申请公开
茂名市生态环境局办公室 2020年7月31日印发
免费查看国家和地方环保通报文件,请长按识别二维码进入各地环保群




















































不当之处,欢迎回消息告知删稿事宜,本号将尽快处理。谢谢!

