搜索
首页
大数快讯
大数活动
服务超市
文章专题
出海平台
流量密码
出海蓝图
产业赛道
物流仓储
跨境支付
选品策略
实操手册
报告
跨企查
百科
导航
知识体系
工具箱
更多
找货源
跨境招聘
DeepSeek
首页
>
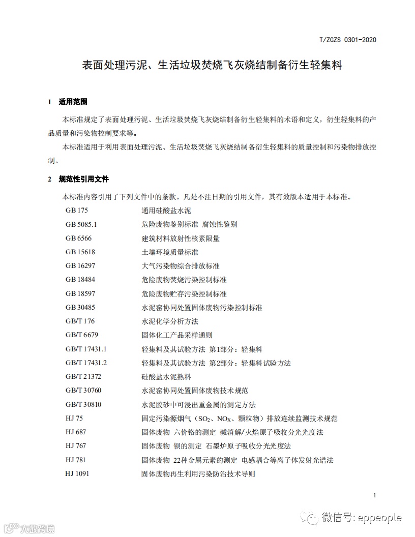
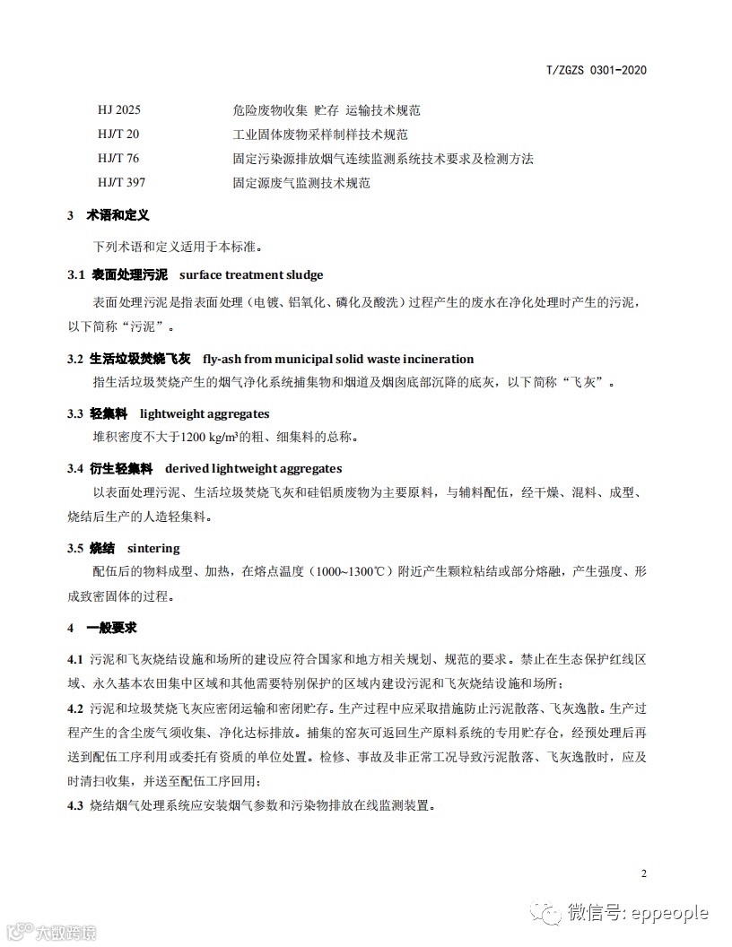
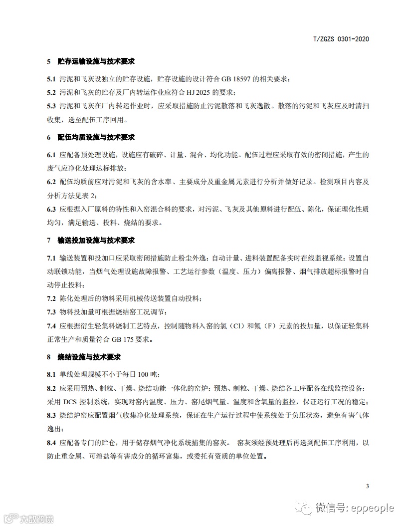
【危废资源化】《表面处理污泥、生活垃圾焚烧飞灰烧结制备衍生轻集料》发布
>
0
0
【危废资源化】《表面处理污泥、生活垃圾焚烧飞灰烧结制备衍生轻集料》发布
环保人
2020-07-20
0
免费查看国家和地方环保文件,请长按识别
二维码进入地方环保群
免费查看国家和地方环保文件,请长按识别
二维码进入地方环保群
来源:中国再生资源回收利用协会
不当之处,欢迎回消息告知删稿事宜,本号将尽快处理。谢谢!
【声明】内容源于网络
0
0
环保人
推介环保技术与资讯,工程相关,环评技术,环评考试交流等
内容
10867
粉丝
0
关注
在线咨询
环保人
推介环保技术与资讯,工程相关,环评技术,环评考试交流等
总阅读
44
粉丝
0
内容
10.9k
在线咨询
关注