搞不懂环保工程工艺?长按识别关注以下二维码

关于征求河北省《餐饮业大气污染物排放标准(征求意见稿)》意见的函
各有关单位:
为贯彻《中华人民共和国环境保护法》,促进环境空气质量改善,保障人体健康,河北省生态环境厅组织起草了《餐饮业大气污染物排放标准(征求意见稿)》。现征求你单位意见,请研究提出意见,并于2020年10月30日前反馈我厅(电子文档请同时发送至电子邮箱)。标准征求意见稿和编制说明可登录我厅网站(http://hbepb.hebei.gov.cn/)“意见征集”栏目检索查阅。
联系人:省生态环境厅石宁
联系电话:0311-8780630287806301(传真)
电子邮箱:hbsdqb123@126.com
通信地址:石家庄市裕华西路106号
邮编:050051
附件:1、征求意见单位名单
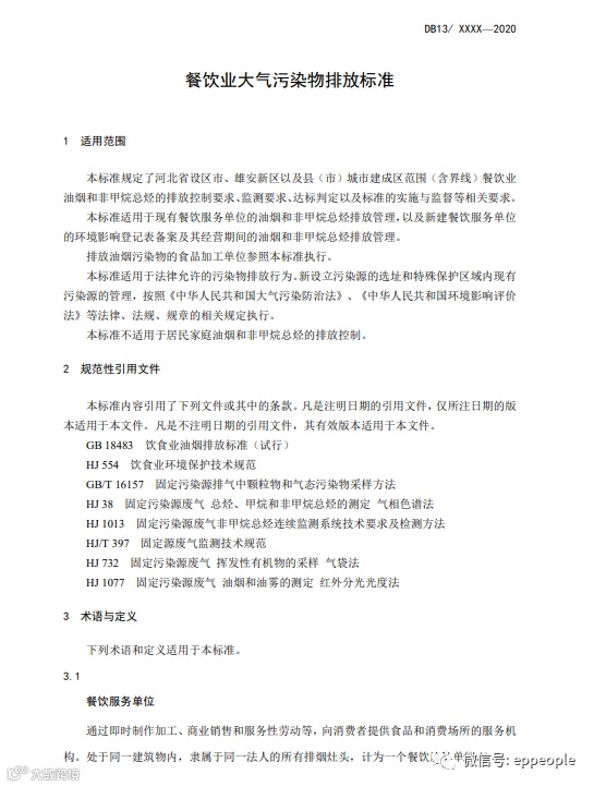
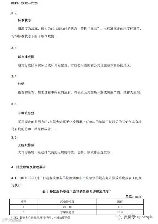
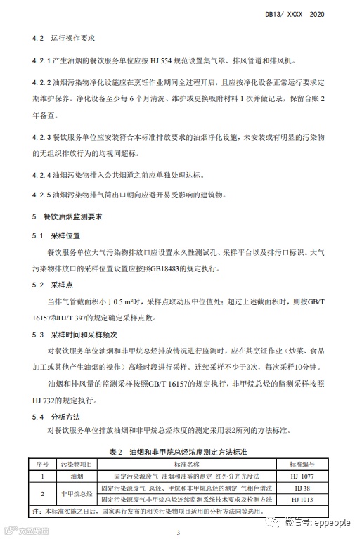
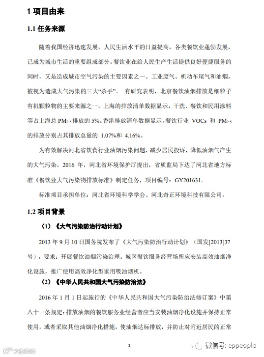
2、餐饮业大气污染物排放标准
3、《餐饮业大气污染物排放标准(征求意见稿)》编制说明
河北省生态环境厅
2020年9月28日
附件1征求意见单位名单.doc
附件2餐饮业油烟排放标准(征求意见稿).pdf
附件3餐饮业大气污染物排放标准-编制说明(征求意见稿).pdf
免费公示还有奖品、永久免费查看文件,欢迎识别二维码使用环保小智
(电脑上打开网址:http://qs.qsyhbgj.com/#/h5download)












不当之处,欢迎回消息告知删稿事宜,本号将尽快处理。谢谢!

