搞不懂环保工程工艺?长按识别关注以下二维码

关于发布《环境影响评价技术导则卫星地球上行站》《中波广播发射台电磁辐射环境监测方法》两项国家环境保护标准的公告
公告 2020年第45号
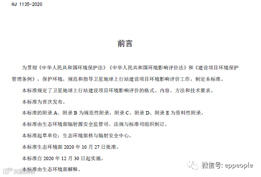
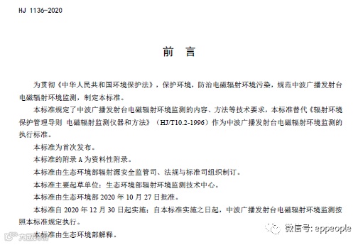
为贯彻《中华人民共和国环境保护法》《中华人民共和国环境影响评价法》《建设项目环境保护管理条例》,规范电磁辐射类建设项目环境保护工作,现批准《环境影响评价技术导则卫星地球上行站》《中波广播发射台电磁辐射环境监测方法》为国家环境保护标准,并予发布。
标准名称、编号如下。
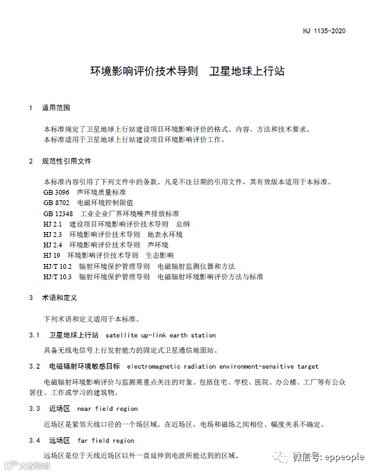
一、《环境影响评价技术导则卫星地球上行站》(HJ 1135-2020)
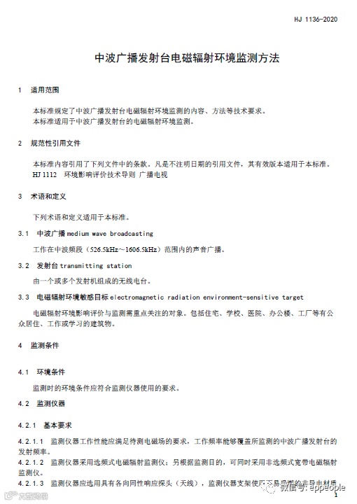
二、《中波广播发射台电磁辐射环境监测方法》(HJ 1136-2020)
以上标准自2020年12月30日起实施,由中国环境出版集团有限公司出版。标准内容可在生态环境部网站(http://www.mee.gov.cn)查询。
特此公告。
生态环境部
2020年10月26日
抄送:各省、自治区、直辖市生态环境厅(局),核与辐射安全中心,辐射环境监测技术中心,环境标准研究所。
生态环境部办公厅 2020年10月27日印发
永久免费公示查阅文件还奖励“环保管家”案例汇编,欢迎使用环保小智
(电脑上打开网址:http://qs.qsyhbgj.com/#/h5download)









不当之处,欢迎回消息告知删稿事宜,本号将尽快处理。谢谢!

