搞不懂环保工程工艺?长按识别关注以下二维码

关于印发委托跨省转移固体废物行政审批和备案事项实施方案的通知
各设区市生态环境局,韩城市生态环境局,杨凌示范区、西咸新区生态环境局,神木市、府谷县环境保护局:
为落实国家和省委、省政府关于“放管服”总体要求,按照陕西省人民政府办公厅《关于印发2020年深化“放管服”改革优化营商环境工作要点的通知》(陕政办函〔2020〕21号)精神,决定将跨省转移固体废物行政审批(跨省转出危险废物、跨省转移固体废物进行贮存和处置)和跨省转移固体废物(利用)备案等两项工作委托给各市(区)生态环境局组织实施。为切实完成好此项工作,省厅结合实际,制定《陕西省生态环境厅委托跨省转移固体废物审批和备案事项实施方案》(以下简称《方案》),请各单位加强组织领导,落实工作责任,严格按照《方案》要求认真贯彻执行,加快承接工作落实,确保委托的行政管理事项放得下、接得住、用得好。
联系人及电话:厅固体处朱江鹏 029-63916243
陕西省生态环境厅
2020年10月28日
陕西省生态环境厅
委托跨省转移固体废物审批和备案事项实施方案
为贯彻落实党的十九大和十九届二中、三中全会精神,深入推进简政放权、放管结合、优化服务改革,加快政府职能深刻转变,切实贯彻陕西省人民政府办公厅《关于印发2020年深化“放管服”改革优化营商环境工作要点的通知》(陕政办函〔2020〕21号)要求,省厅决定将跨省转移固体废物行政审批事项、跨省转移固体废物(利用)备案事项委托给各市(区)生态环境局(即:各设区市、韩城、杨凌示范区、西咸新区生态环境局)组织实施。现就做好委托的行政审批和备案事项具体落实工作,制定本方案:
一、工作任务和时限
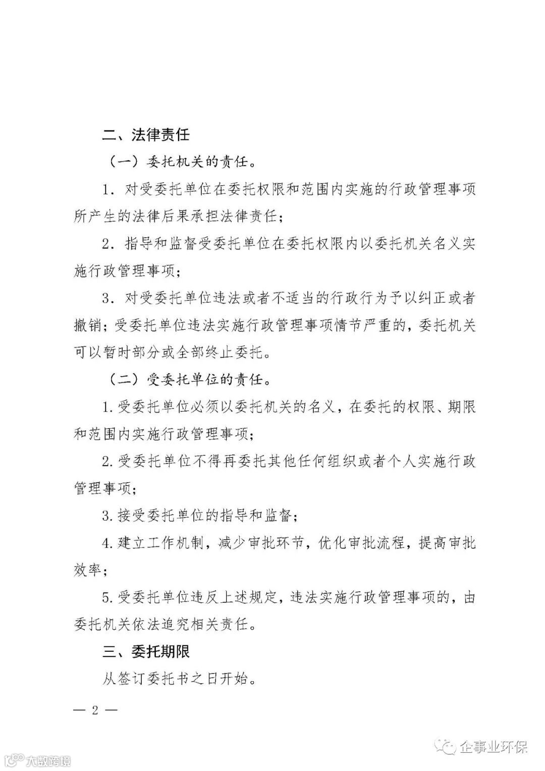
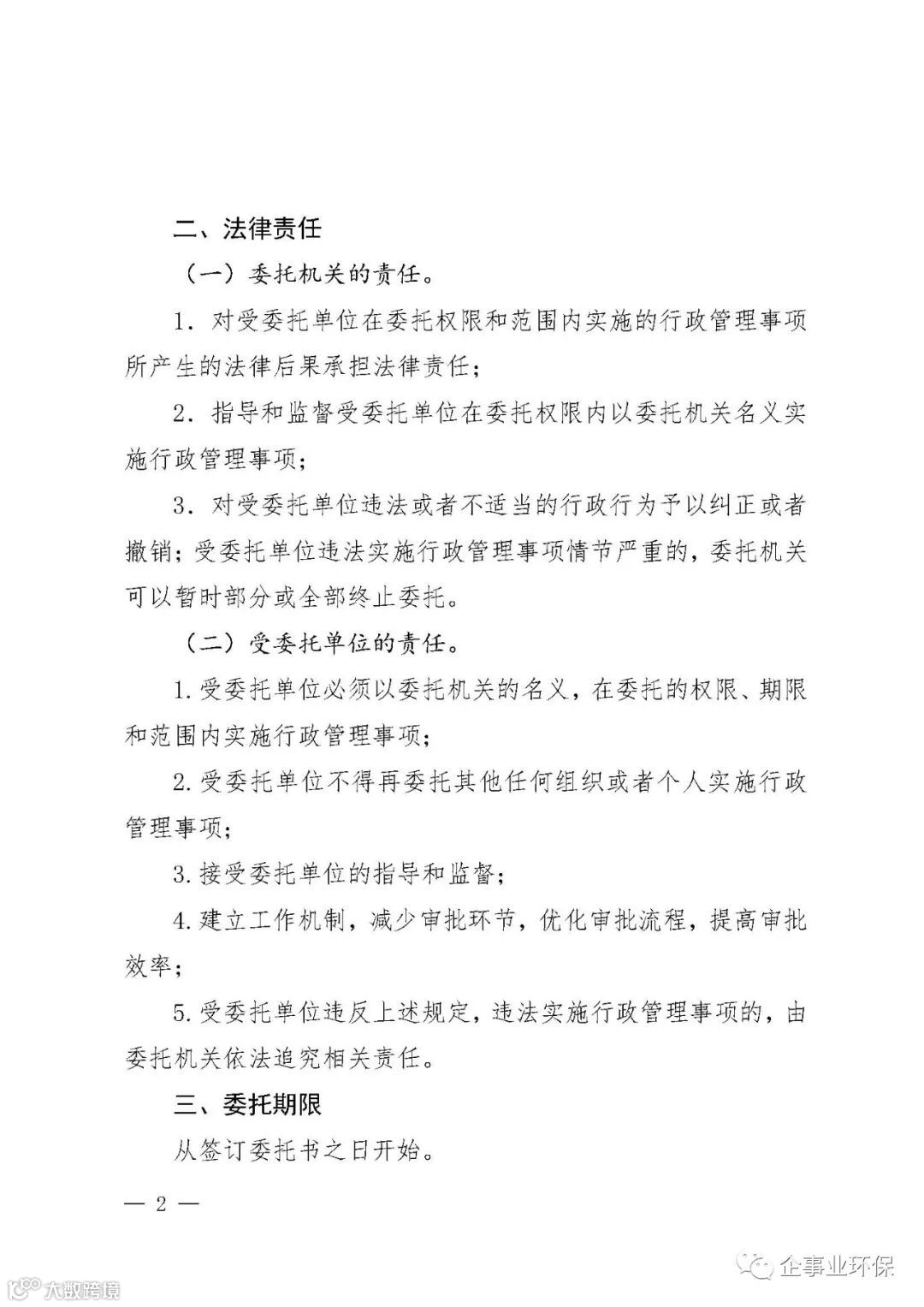
(一)各市(区)生态环境局参照省政府印发的《关于取消、下放或者委托一批行政审批事项的决定》和省审改办《关于扎实做好省政府取消、下放或者委托行政审批事项落实工作的通知》(陕审改办函〔2018〕44号)有关要求,对委托的跨省转移固体废物行政审批事项和跨省转移固体废物(利用)备案事项抓紧制定承接落实方案,该事项不可再委托各地同级行政审批部门或下级生态环境部门。(完成时限:2020年11月15日前)
(二)对委托的跨省转移危险废物、跨省转移固体废物进行贮存和处置的行政审批事项、以及跨省转移固体废物(利用)备案事项,由各市(区)生态环境局按照省审改办提供的《行政管理事项委托书》(附件1)式样制作正式的《行政管理事项委托书》,加盖公章后报省厅盖章,各单位承接落实方案随委托书一并报送。(完成时限:2020年11月30日前)
(三)各市(区)抓紧制定办事指南、规范办事流程,并在各门户网站予以公开。(完成时限:2020年12月1日前)
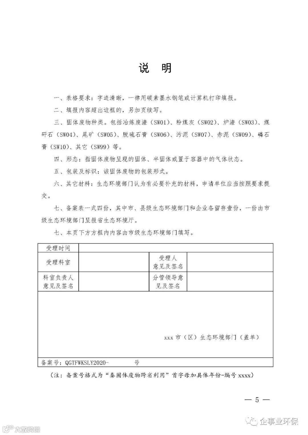
(四)各市(区)应从2020年12月1日起开始办理跨省转移固体废物(利用)备案,要求产废单位转移固体废物至省外利用时,提交《固体废物跨省转移备案表》(试行)(附件2),并将备案情况及备案表按季度报送省厅固体废物与化学品处。
(五)各市(区)应从2021年1月1日起开始办理跨省转移固体废物行政审批(跨省转出危险废物、跨省转移固体废物进行贮存和处置),并将审批情况及批件按月报送省厅固体废物与化学品处。
二、组织保障
(一)印章由省厅统一制作下发。
(二)省厅将对委托事项、受委托单位和受委托实施行政审批管理和备案事项内容予以公告,并通知陕西省政务服务中心于2020年12月31日后不再受理跨省转移危险废物行政审批事项,之前受理事项将继续办理完结。(完成时限:2020年12月25日前)
(三)省厅拟定于2020年12月起适时组织有关跨省转移固体废物行政审批事项和跨省转移固体废物(利用)备案事项业务培训,培训范围为各单位负责相关业务分管领导和工作人员。(具体培训时间、地点和内容另行通知)
(四)省厅继续负责接受跨省转入危险废物、跨省转入固体废物进行贮存和处置的环境管理审核工作。
三、几点要求
(一)加快工作推进。各单位要切实履职担当,安排专人负责,严格时限要求,结合实际细化重点工作,确保工作落到实处。
(二)加强业务指导。省厅将加强对受委托单位承接事项办理工作的业务培训,在稳妥做好审批事项委托工作的同时,及时研究解决承接工作中出现的问题,在培训中通报有关情况。及时纠正违规审批行为,对超权限及不符合法律法规要求批准的项目,依法撤销其批准文件。
(三)加强监督检查。省厅将对各单位方案制定及落实情况、事项完成情况及存在的问题进行跟踪监督检查。根据“谁审批、谁负责”的要求加强监督检查,确保各市(区)切实做到依法审批、高效审批、责任审批、廉洁审批。
附件:1.行政管理事项委托书(参考样式)
2.固体废物跨省转移备案表(试行)
免费查文件还奖励“环保管家”案例汇编,欢迎使用环保小智
(电脑上打开网址:http://qs.qsyhbgj.com/#/h5download)















不当之处,欢迎回消息告知删稿事宜,本号将尽快处理。谢谢!

