搞不懂环保工程工艺?长按识别关注以下二维码

建设单位开展自主环境保护验收指南
为落实“放管服”改革和优化营商环境要求,减轻建设单位负担,帮助建设单位履行生态环境保护主体责任,依据《建设项目环境保护管理条例》《建设项目竣工环境保护验收暂行办法》及相关技术规范制定本指南,指引建设单位开展建设项目自主环境保护验收。
一、验收范围及期限
(一)范围
编制环境影响报告书、环境影响报告表的建设项目应当依法开展自主环境保护验收;编制环境影响登记表的建设项目,不需要开展自主环境保护验收。
自主环境保护验收的范围为建设项目配套建设的环境保护设施、措施。其中,环境保护设施是指防治环境污染和生态破坏以及开展环境监测所需的装置、设备和工程设施等;环境保护措施是指预防或减轻对环境产生不良影响的管理或技术等措施。
(二)期限
验收期限指建设项目环境保护设施竣工之日起至建设单位向社会公开验收报告之日止的时间。
除需要取得排污许可证的水和大气污染防治设施外,其他环境保护设施的验收期限一般不超过3个月;需要对该类环境保护设施进行调试或者整改的,验收期限可以适当延期,但最长不超过12个月。
建设项目环境保护设施未与主体工程同时建成的或应当取得排污许可证但未取得的,不应对环境保护设施进行调试。
建设项目分期建设、分期投入生产或者使用可依法进行分期验收。
免费查文件还奖励“环保管家”案例汇编,欢迎使用环保小智
(电脑上打开网址:http://qs.qsyhbgj.com/#/h5download)

二、验收主体及责任
(一)验收主体
建设单位是建设项目环境保护验收的责任主体,应当组织对建设项目配套建设的环境保护设施进行验收,编制验收报告,公开相关信息,接受社会监督;验收报告包括验收监测(调查)报告、验收意见和其他需要说明的事项等三项内容。
(二)验收责任
建设单位应对验收内容、结论和所公开信息的真实性、准确性和完整性负责,不得在验收过程中弄虚作假。
建设项目竣工后,由建设单位查验、监测、记载环境保护设施的建设和调试情况,并编制验收监测(调查)报告;建设单位不具备编制验收监测(调查)报告能力的,可以委托有能力的技术机构编制,建设单位对委托技术机构编制的验收监测(调查)报告结论负责,并承担相应法律责任。
三、验收一般程序
污染影响类建设项目验收程序和内容执行《建设项目竣工环境保护验收技术指南污染影响类》要求;生态影响类建设项目验收程序和内容执行《建设项目竣工环境保护验收技术规范生态影响类》要求。
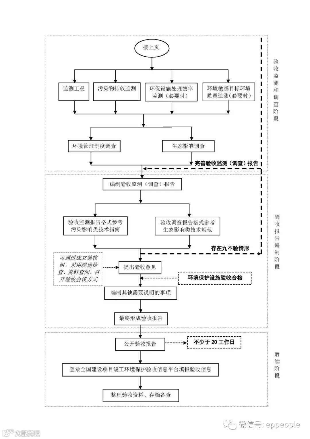
本指南给出建设项目环境保护验收一般程序和内容。验收工作主要包括准备工作、验收监测(调查)工作和后续工作,其中验收监测(调查)工作可分为现场查验、验收监测和调查、编制验收报告三个阶段。
建设项目环境保护验收一般程序见附件1。
四、验收依据
(一)法规标准依据
自主环境保护验收应当严格执行如下国家法律、法规、部门规章、技术规范、指南、标准的规定。
《建设项目竣工环境保护验收暂行办法》:规范验收程序和标准。
《建设项目竣工环境保护验收技术指南污染影响类》:规定了污染影响类建设项目竣工环境保护验收的总体要求,验收监测报告编制要求。
《建设项目竣工环境保护验收技术规范生态影响类》:规定了生态影响类建设项目竣工环境保护验收的总体要求,验收调查报告编制要求。
建设项目环境保护验收相关文件及查询地址见附件2。
(二)环评报告、批复依据
建设项目环境影响报告书、报告表及批复、变更或补充环境影响报告及批复、相关环境影响分析报告及生态环境部门复函等。
(三)行业验收规范依据
对于已发布行业验收技术规范的建设项目,应按照该行业验收技术规范编制验收监测报告或者验收调查报告。
目前生态环境部已发布19项建设项目竣工环境保护技术规范,其中城市轨道交通、汽车制造、公路、制药、医疗机构5项属北京市范围涉及较多的行业,涤纶、煤炭采选等14项在北京市范围内涉及较少,类似建设项目可参照执行。
建设项目环境保护验收行业技术规范及查询地址见附件3。
五、验收前准备
(一)查阅环评文件及审批部门审批决定
查阅环评文件及审批部门审批决定,记载建设项目基本情况和环境保护要求。建设项目基本情况包括建设项目名称、建设地点、环评文件类型、环评审批文号、基本建设内容、建设性质、生产规模、主要经济技术指标等内容。
环境保护要求包括建设项目在实施过程中须建设各项污染防治设施、生态保护措施要求,主要污染源污染物排放标准要求,环境管理要求等。编制环境影响报告书的建设项目,记载环境影响报告书环境保护措施章节中要求实施的各项环境保护设施,总则章节中环境质量标准和污染物排放标准、环境管理章节中“三同时”验收内容;编制环境影响报告表的建设项目,记载环境影响报告表结论中要求实施的各项目环境保护设施,标准段中环境质量标准和污染物排放标准;其它与建设项目有关的环境影响报告中,记载新提出或更新的环境保护设施、环境质量标准和污染物排放标准;环评批复或生态环境部门的复函等文件,记载文件提出的环境保护设施、环境质量标准、污染物排放标准和环境管理要求。
(二)收集建设项目建设资料
查阅规划文件、设计文件、设备清单、生产工艺流程、主要经济技术指标、主要原辅材料、公用工程、环境监理等资料,记载与环评文件及审批部门审批决定中相对应的内容,包括项目基本情况、污染防治治理设施、生态保护措施、风险防范措施等。
(三)整理验收支撑文件
收集固体废物处置合同、排水证明、排污许可证、相关协议等验收支撑文件。
(四)公开竣工、调试时间
除按照国家需要保密的情形外,建设单位应通过其网站或其他便于公众知晓的方式,向社会公开建设项目竣工时间和调试时间。
建设项目配套建设的环境保护设施竣工后,公开竣工日期;对建设项目配套建设的环境保护设施进行调试前,公开调试的起止日期。
建设单位公开上述信息的同时,还应向所在地县级以上环境保护主管部门报送相关信息。
六、开展验收
为进一步熟悉国家环保法规、标准,更好的履行环保主体责任,建议建设单位按照本指南的规定自己开展自主环境保护验收工作,真正做到少花钱、甚至不花钱。对于确实不具备技术能力的,可以委托有能力机构开展验收工作,编制验收报告。
(一)查验项目建设内容
对于建设项目的现场检查,生态环境部已经发布了9个行业建设项目现场检查及审查要点,其中铁路、公路、火电3项属北京市范围涉及较多的建设项目,其余煤炭、钢铁等6项在北京市范围内涉及较少,对于相似类建设项目可进行参照对比执行。
建设项目环境保护验收现场检查要点及查询地址见附件4。
1.污染影响型建设项目
从建设项目建设地点、性质、内容、规模、工艺及流程、产品方案、原辅材料、平面布置、公用工程、配套设施等方面对比环评文件及审批部门审批决定,记载批建一致情况,确定验收范围,判断建设项目发生变动或新增减的内容是否属于重大变动。
2.生态影响型建设项目
从建设项目建设地点、性质、功能定位、规模、线路走向和形式、主要技术指标、环境敏感区、配套设施等方面对比环评文件及审批部门审批决定,记载批建一致情况,确定验收范围,判断建设项目发生变动或新增减的内容是否属于重大变动。
(二)查验项目环境保护设施
1.污染影响型建设项目
逐一对照环评文件及审批部门审批决定中关于废水、废气、噪声、振动、固废、地下水、土壤、风险防范、景观的环境保护要求,记载各项环境保护措施落实情况,重点为新增污染源及相应的污染防治设施。
2.生态影响型建设项目
逐一对照环评文件及审批部门审批决定中关于废水、废气、噪声、振动、固废、地下水、土壤、风险防范、景观的环境保护要求,记载各项环境保护措施、生态保护或恢复工程,重点为新增环境敏感目标及相应的污染防治设施。
(三)查验其他环境保护措施
1.排污口规范化
建设项目污染物采样口、采样平台、标志牌是否按《固定污染源监测点位设置技术规范》(DB11/1195-2015)和排污许可证的要求设置。
2.在线监测
《北京市固定污染源自动监控管理办法》中要求安装固定污染源水污染物和大气污染排放自动监控系统的建设项目是否安装自动监测设备并与生态环境部门联网,并按相关的验收技术规范进行验收。
3.标志标识
废水、废气的排污口标志及危险废物贮存场所的标识是否正确,设置的位置是否合理。
4.环境风险防范措施
对照环评文件及审批部门审批决定中的风险防范措施要求,记载装置区围堰、防渗工程、事故池、事故报警系统、地下水监测井、应急物资储备等实施情况。
5.其他措施
对照环评文件及审批部门审批决定中关于“以新代老”工程、清洁生产工程、绿化工程、水土保持工程、生态修复工程等,记载具体实施情况。
(四)判别是否发生重大变动
1.判别原则
建设项目在实施工程中性质、规模、地点、生产工艺和环境保护措施五个因素中的一项或一项以上发生重大变动,且可能导致环境影响显著变化(特别是不利环境影响加重)的,界定为重大变动。
对于属于生态环境部已颁布行业重大变动清单的建设项目直接对应判断,不属于的建设项目,则从地点、规模、工艺、环保设施、主要技术指标等方面参照执行,并对变动产生的污染物排放及环境影响进行分析。因生产工艺和生产规模调整使得污染源减少,污染物排放种类及排放量减少,危废产生种类及产生量减少一般不属于重大变动。
2.重大变动清单
对于建设项目的环境影响重大变动,生态环境部已发布28项重大变动清单,其中火电、油气管道、铁路、高速公路、制药、水处理6项属北京市范围涉及较多的建设项目,其余纸浆造纸、农药等22项在北京市范围内涉及较少,对于相似类建设项目可进行参照对比执行。
建设项目环境保护验收重大变动清单及查询地址见附件5。
3.污染影响型建设项目
针对污染影响型建设项目,生产规模增大及生产工艺变化造成新增污染物或污染物排放量增加,厂区平面布置导致防护距离新增环境敏感目标,新增废水、废气排放源,废水排放由间接排放改为直接排放,废气由有组织排放改为无组织排放,废水、废气处理工艺减弱,废气排气筒降低10%及以上,危废处置方式变化、风险防范措施减弱等变动发生均有可能会导致发生重大变动。
4.生态影响型建设项目
针对生态影响型建设项目,功能定位发生变化,运行速度、运行量、轨道形式、管径等技术指标增加,线位长度及占地面积增加,形式变化,因主体工程变化新增重要生态敏感区或环境敏感目标数量明显增加,生态保护、污染防治措施弱化或降低等变动发生均有可能会导致发生重大变动。
(五)验收监测
1.监测对象
对建设项目实施的环境保护设施运行情况和建设项目对环境的影响进行监测。
(1)环境保护设施运行情况监测主要为建设项目污染物排放和环保设施处理效率的监测。对环境的影响监测主要为建设项目评价范围内环境敏感目标的监测。
(2)污染物排放监测为环评文件及审批部门审批决定中有环保设施和排放标准要求的项目,排污许可证中规定的总量控制污染物项目;环保设施处理效率监测为审批部门审批决定中有明确要求的项目;环境敏感目标监测为环评文件及审批部门审批决定中有针对环境敏感目标设置环保设施且有环境质量标准要求的项目。
2.监测因子
监测因子主要为环境影响报告书(表)及审批部门审批决定中确定的污染物。
环境影响报告书(表)及审批部门审批决定中未涉及,但建设项目实际运行可能产生或现行污染物排放标准有新规定的污染物。
3.监测标准执行
建设项目竣工环境保护验收污染物排放标准原则执行环评文件及审批部门审批决定中规定的标准,在环评文件审批之后发布或修订的标准对执行该标准有明确时限要求的,按新发布或修订的标准执行;在验收阶段,建设项目所属行业发布了新的行业标准或地方标准的,按新发布的标准执行;污染物排放标准的限值不应低于环评文件及批复的要求。
环境质量标准原则执行环评文件及批复所列的标准,当建设项目所在区域声环境功能区、地表水水体分类、环境空气功能区发生调整,执行现行有效的环境质量标准限值;针对环境敏感目标,则对比环评文件及审批部门审批决定,按严格标准限值要求执行。
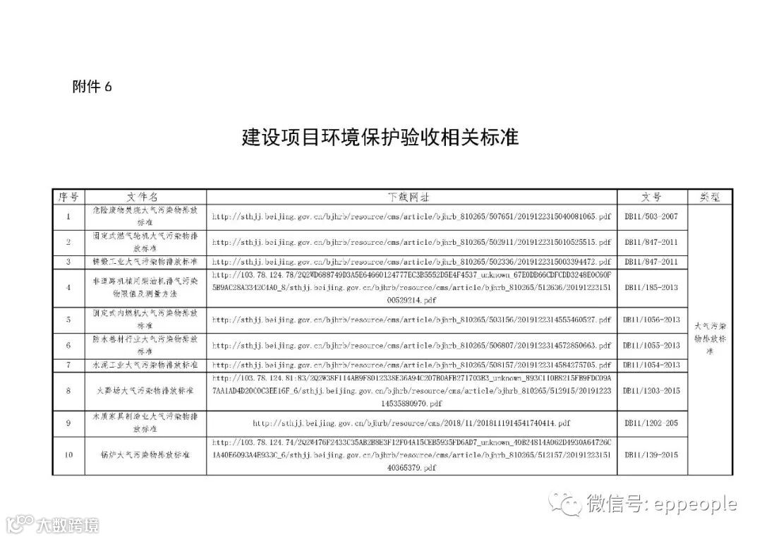
建设项目环境保护验收相关标准及查询地址见附件6。
4.监测期间工况
验收监测应当在确保主体工程调试工况稳定、环境保护设施运行正常的情况下进行,如实记录监测时的实际工况。典型行业主体工程、环保工程及辅助工程在验收监测期间的工况记录方法可参照《建设项目竣工环境保护验收技术指南污染影响类》附录。
国家和地方有关污染物排放标准或者行业验收技术规范对工况和生产负荷另有规定的,按其规定执行。
5.监测频次
为使验收监测结果全面真实地反映建设项目污染物排放和环境保护设施的运行效果,采样频次应能充分反映污染物排放和环境保护设施的运行情况。监测频次一般按以下原则确定。
(1)对有明显生产周期、污染物稳定排放的建设项目,污染物的采样和监测频次一般为2~3个周期,每个周期3~多次(不应少于执行标准中规定的次数)。
(2)对无明显生产周期、污染物稳定排放、连续生产的建设项目,废气采样和监测频次一般不少于2天、每天不少于3个样品;废水采样和监测频次一般不少于2天,每天不少于 4次;厂界噪声监测一般不少于2天,每天不少于昼夜各1次;固体废物(液)采样一般不少于2天,每天不少于3个样品,分析每天的混合样。
(3)对污染物排放不稳定的建设项目,应适当增加采样频次,以便能够反映污染物排放的实际情况。
(4)对型号、功能相同的多个小型环境保护设施处理效率监测和污染物排放监测,采用随机抽测方法进行。抽测的原则为:同样设施总数大于5个且小于20个的,随机抽测设施数量比例应不小于同样设施总数量的50%;同样设施总数大于20个的,随机抽测设施数量比例应不小于同样设施总数量的30%。
(5)环境质量的监测,地表水环境质量监测一般不少于2天、监测频次按监测技术规范并结合建设项目排放口废水排放规律确定;地下水监测一般不少于2天、每天不少于2次,采样方法按技术规范执行;环境空气质量监测一般不少于2天、采样时间按标准规范执行;环境噪声和环境振动监测一般不少于2天、监测量及监测时间按标准规范执行;土壤环境质量监测至少布设三个采样点,每个采样点至少采集1个样品,采样点布设和样品采集方法按技术规范执行。
(6)对设施处理效率的监测,选择主要因子并适当减少监测频次,但应考虑处理周期并合理选择处理前、后的采样时间,对于不稳定排放的,关注最高浓度排放时段。
6.监测实施机构
建设单位可根据自身条件和能力,利用自有人员、场所和设备自行监测开展验收监测;如建设单位不具备监测条件,可委托其他有能力的监测机构开展监测。
(六)生态影响调查
生态影响调查一般包括对生态系统结构与功能的影响、对生态敏感区的影响和对保护物种的影响,调查因子原则与环境影响报告书(表)生态影响评价因子一致,主要为生态功能完整性、植被类型、生物量、野生动物种类、资源量、物种多样性、土地资源、水土流失面积、土壤侵蚀强度、生态敏感区等。
(七)环境管理制度调查
1.排污许可证
纳入排污许可管理的建设项目,记载建设单位申领排污许可证的情况。
2.环境风险应急预案及演练
针对建设项目可能出现的火灾、化学品泄漏等环境突发事故,记载建设单位编制“突发环境风险事故急预案”的情况;预案是否在地方生态环境部门进行备案,并日常进行演练。
3.日常环境管理制度及执行
记载建设项目已制定各项环境保护管理制度及实施情况。
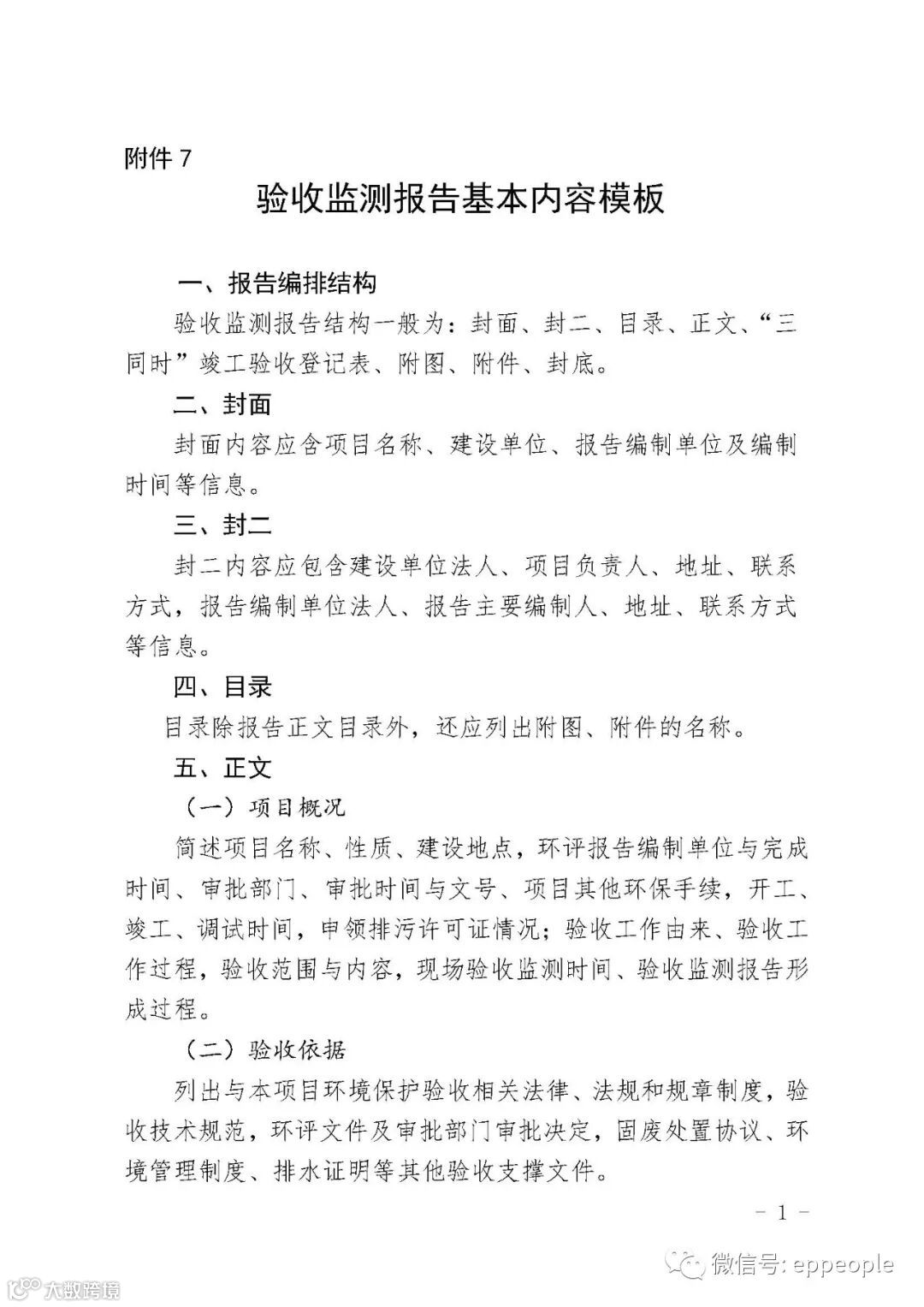
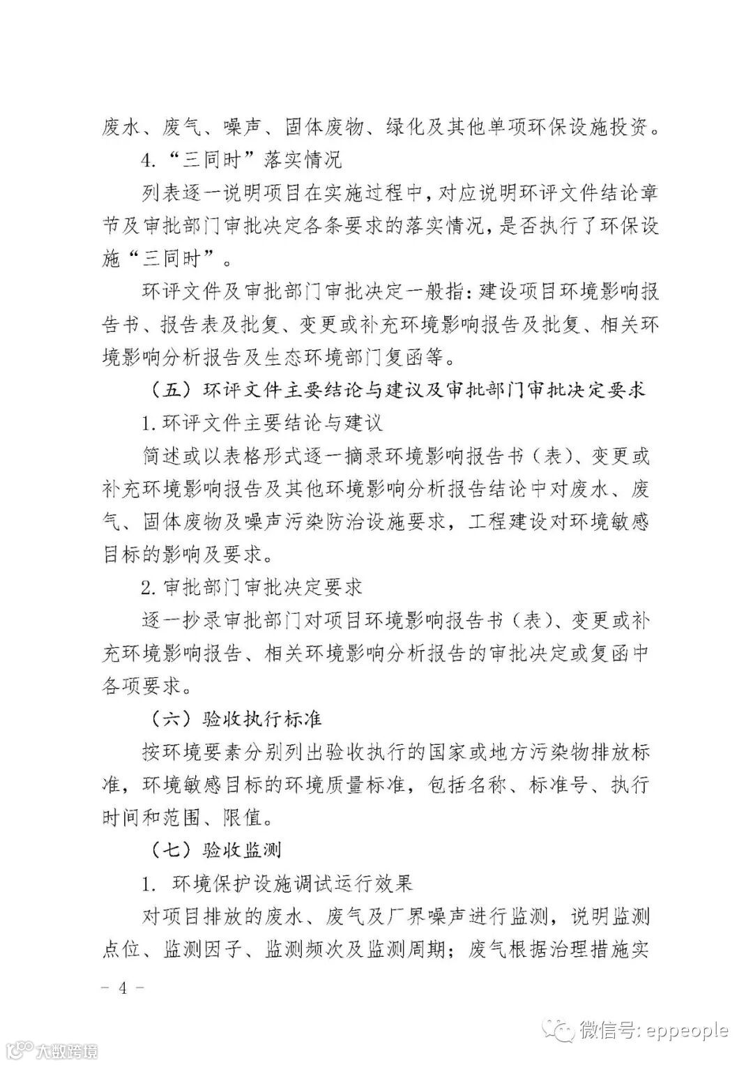
(八)编制验收监测(调查)报告
1.验收监测(调查)报告基本内容
验收监测(调查)报告编制应规范、全面,必须如实、客观、准确地反映建设项目对环境影响报告书(表)及审批部门审批决定要求的落实情况。
(1)验收监测报告
验收监测报告内容应包括但不限于以下内容:建设项目概况、验收依据、项目建设情况、环境保护设施、环境影响报告书(表)主要结论与建议及审批部门审批决定、验收执行标准、验收监测内容、质量保证和质量控制、验收监测结果、验收监测结论、建设项目环境保护“三同时”竣工验收登记表等。
验收监测报告基本内容模版见附件7。
(2)验收调查报告
验收调查报告内容应包括但不限于以下内容:建设项目概况、验收依据、项目建设情况、环境保护设施建设情况、工程及环境保护设施变更情况、环境影响报告书(表)主要结论与建议及审批部门审批决定、验收执行标准、环境保护设施效果调查、环境影响调查、建议和后续要求、验收调查结论、建设项目环境保护设施“三同时”竣工验收登记表等。
验收调查报告基本内容模版见附件8。
2.验收监测(调查)报告格式
编制环境影响报告书的建设项目应编制建设项目竣工环境保护验收监测报告;编制环境影响报告表的建设项目可视情况自行决定编制建设项目竣工环境保护验收监测报告书或表。
污染影响类建设项目验收监测报告和验收监测表参考《建设项目竣工环境保护验收技术指南污染影响类》附录;生态影响类建设项目验收调查报告和验收调查表参考《建设项目竣工环境保护验收技术规范生态影响类》附录。对于已发布行业验收技术规范的建设项目,验收报告的格式及基本内容按验收技术规范执行。
(九)形成验收意见
1.提出验收意见的方式
验收监测(调查)报告编制完成后,建设单位须根据验收监测(调查)报告结论,逐一检查是否存在《建设项目环境保护验收暂行办法》第八条中规定的九条验收不合格的情形,提出验收意见。验收意见应由建设单位盖章确认。
通过现场查验、监测,发现建设项目有问题,存在九条验收不合格情形中的任意一条,建设单位应进行整改、补充监测或调查、履行相关手续,上述工作均完成后方可提出验收意见。
2.提高验收意见有效性的方式
为提高验收的有效性,在提出验收意见的过程中,建设单位可以组织成立验收组,采取现场检查、资料查阅、召开验收会议的方式,协助开展验收工作,最终提出验收意见。
验收组可由设计单位、施工单位、环境影响报告书(表)编制机构、验收监测(调查)报告编制机构等单位代表以及专业技术专家等组成,代表范围和人数由建设单位自定。验收组应严格依照国家有关法律法规、建设项目竣工环境保护验收技术规范、建设项目环境影响报告书(表)和审批部门审批决定等要求,严格审查验收监测(调查)报告内容、通过现场检查形成科学、合理的验收意见。
3.验收意见基本内容
验收意见应包含工程建设基本情况、工程变动情况、环境保护设施落实情况、环境保护设施调试效果、工程建设对环境的影响、验收结论和后续要求等内容,验收结论应当明确该建设项目环境保护设施是否验收合格。验收组成员应对验收意见签字确认。
污染影响类建设项目验收意见参考《建设项目竣工环境保护验收技术指南污染影响类》附录;生态影响类建设项目验收意见参考《建设项目竣工环境保护验收技术规范生态影响类》附录。
4.验收不合格情形
建设项目环境保护设施存在下列情形之一的,建设单位不得提出验收合格的意见:
(1)未按环境影响报告书(表)及其审批部门审批决定要求建成环境保护设施,或者环境保护设施不能与主体工程同时投产或者使用的。
(2)污染物排放不符合国家和地方相关标准、环境影响报告书(表)及其审批部门审批决定或者重点污染物排放总量控制指标要求的。
(3)环境影响报告书(表)经批准后,该建设项目的性质、规模、地点、采用的生产工艺或者防治污染、防止生态破坏的措施发生重大变动,建设单位未重新报批环境影响报告书(表)或者环境影响报告书(表)未经批准的。
(4)建设过程中造成重大环境污染未治理完成,或者造成重大生态破坏未恢复的。
(5)纳入排污许可管理的建设项目,无证排污或者不按证排污的。
(6)分期建设、分期投入生产或者使用依法应当分期验收的建设项目,其分期建设、分期投入生产或者使用的环境保护设施防治环境污染和生态破坏的能力不能满足其相应主体工程需要的。
(7)建设单位因该建设项目违反国家和地方环境保护法律法规受到处罚,被责令改正,尚未改正完成的。
(8)验收报告的基础资料数据明显不实,内容存在重大缺项、遗漏,或者验收结论不明确、不合理的。
(9)其他环境保护法律法规规章等规定不得通过环境保护验收的。
(十)填写“其他需要说明的事项”
1.“其他需要说明的事项”基本内容
建设单位在“其他需要说明的事项”中应当如实记载环境保护设施设计、施工和验收过程简况、环境影响报告书(表)及审批部门审批决定中提出的除环境保护设施外的其他环境保护对策措施的实施情况,以及整改工作情况等。
相关地方政府或者政府部门承诺负责实施与项目建设配套的防护距离内居民搬迁、功能置换、栖息地保护等环境保护对策措施的,建设单位应当积极配合地方政府或部门在所承诺的时限内完成,并在“其他需要说明的事项”中如实记载前述环境保护对策措施的实施情况。
2.“其他需要说明的事项”格式
“其他需要说明的事项”的内容应完整,说明的事项应清晰、简练,应给出环保设施设计,施工和验收过程简况,环境违法、处罚、投诉及处理情况,环境监理开展情况,环保制度落实情况,环保搬迁、区域消减等实施情况,验收前整改工作情况等内容;为提高说明事项的有效性,可附必要的支撑文件。
污染影响类建设项目“其他需要说明的事项”参考《建设项目竣工环境保护验收技术指南污染影响类》附录;生态影响类建设项目“其他需要说明的事项”按《建设项目竣工环境保护验收技术规范生态影响类》附录。
(十一)验收报告公示
1.公示时限
除按照国家需要保密的情形外,验收监测(调查)报告、验收意见和“其他需要说明的事项”三项文件作为验收报告,在编制完成后5个工作日内,建设单位应通过其网站或其他便于公众知晓的方式向社会主动公示验收报告,公示的期限不得少于20个工作日。
2.报送验收报告
建设单位应将公开的验收报告报送至项目所在地生态环境部门,跨区的项目则分别报送其所在区的生态环境部门。
(十二)验收信息填报
验收报告公示期满后5个工作日内,建设单位应登录全国建设项目竣工环境保护验收信息平台(114.251.10.205),填报建设项目基本信息、环境保护设施验收情况等相关信息,并对信息的真实性、准确性和完整性负责。
(十三)验收资料存档
建设项目完成竣工环境保护验收后,建设单位应将验收报告及其他档案资料存档备查。
验收报告包括验收监测(调查)报告、验收意见和“其他需要说明的事项”,其中验收监测(调查)报告中的图件、“三同时”验收登记表、现场照片、危废协议和转移和联单应齐全;其他档案资料包括环评文件及审批部门审批决定、监测报告、排污许可证、相关协议、环境风险应急预案及备案证明、环境管理制度、环境违法整改记录、环境监理报告、在线监测设施验收报告等建设项目环境保护验收支撑文件。
七、后续监督管理
建设项目需要配套建设的环境保护设施未建成、未经验收或者经验收不合格,建设项目已投入生产或者使用的,在环境保护设施验收中弄虚作假的,或者建设单位未依法向社会公开环境保护设施验收报告的,依照《建设项目环境保护管理条例》等规定处罚。
附件:1.建设项目环境保护验收程序流程图
2.建设项目环境保护验收相关文件及查询地址
3.建设项目环境保护验收行业技术规范及查询地址
4.建设项目环境保护验收现场检查要点及查询地址
5.建设项目环境保护验收重大变动清单及查询地址
6.建设项目环境保护验收相关标准及查询地址
7.验收监测报告模板
8.验收调查报告模板





















不当之处,欢迎回消息告知删稿事宜,本号将尽快处理。谢谢!

