考勤指南
这是一篇关于考勤的规定,希望可以帮到您。
NO.1 上下班刷卡
所有同事上、下班必须进行指纹或者人脸识别刷卡考勤,刷卡时需留意设备提示刷卡正常,此为考勤唯一依据;上班不能提前15分钟刷卡,下班不能推迟15分钟刷卡。
NO.2 加班
公司加班依员工意愿自愿申请加班,员工与公司签署自愿加班协议;员工不加班,无须请假,只需口头知会上级管理人员即可,以便上级管理人员安排工作。
工作日8小时外加班 支付加班基数150%薪资报酬
休息日安排加班 支付加班基数200%薪资报酬
法定节假日安排加班 支付加班基数300%薪资报酬
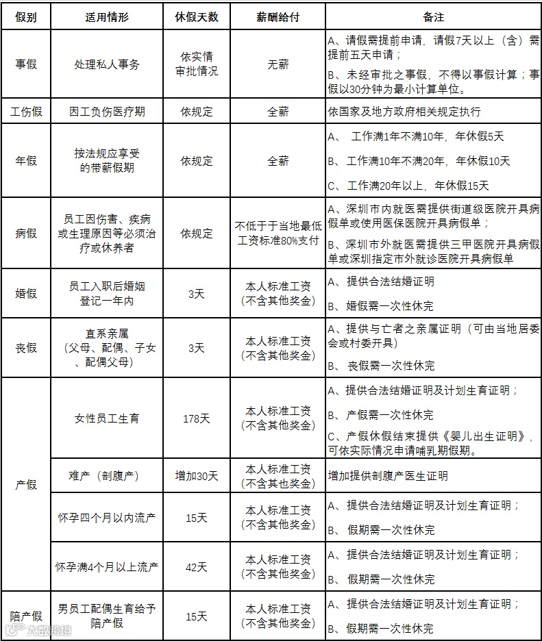
NO.3 请假
注:以上所有有薪假期应按规定休完,自愿放弃者不另给补助,所有有薪假期包含休息日及法定节假日,应一次性连续休完,不可断续休假,上述未尽事宜,依法规规定。
NO.4 迟到&早退、旷工
A、迟到
(1)上班开始30分钟(含)刷卡计为迟到,以1分钟为单位,迟到无须填写请假单;
(2)以工资结算月为单位,单次迟到时间不超5分钟不扣薪,5分钟以上(含)按实际迟到时间扣除薪资;
B、早退
早于下班时间刷卡视为早退,早退5分钟(含)按实际早退时间扣除薪资;
C、以工资结算月为周期,一月内迟到和早退累计3次以上人员,将给予书面警告一次;
D、旷工
(1)员工无故不出勤或请假未经批准而擅自不出勤或者未经许可擅自离岗均视为旷工;
(2)旷工一次将给予书面警告一次。
NO.5 工作时间
(1)各部门依实际需求安排上、下班时间,但不得违反人力资源部对工作时间的规定;
(2)确保员工每周休息一天,每周最长工作时间不超60小时,每天连续工作时间不超6小时,两班之间的休息时间不少于10小时,员工就餐时间不少于30分钟;
(3)法定节假日依国家规定享受假期,元旦节、清明节、劳动节、端午节、中秋节各一天,春节及国庆假各3天。
结语
如果您看成完本文后还对考勤部分有疑惑
您可以致电0755-61828777-8983/潘小姐。

