山西省政府办公厅
近日发出《关于突出重点做好
2019年贯彻落实国发42号文件工作的通知》
公布了省政府确定的今年的重点任务
截至目前,山西提出的74项任务、234条推进举措,已基本完成55项任务、206条推进举措,其中未办结的19项任务、28条推进举措。
另外,为确保完成国发42号文提出的2020 年主要目标,山西省政府一方面要推动未办结事项有序实施,2019年要重点完成13项任务、20条推进举措;另一方面则2019年要率先突破10项重点改革任务。
以下为2019年要重点完成的13项任务
要率先突破的10项重点改革任务
你想看的全都有
1.研究引导社会资本建立能源转型发展基金的设立和运营方案,2019年完成基金设立。
2.率先建设省域国家级文化生态保护实验区。总结晋中市试点经验,建立健全国家级文化生态保护实验区建设体制和机制,将我省已有的国家级文化生态保护实验区从晋中扩展到全省区域。探索组建山西养老服务业发展投资基金,推动大同等地康养园区及全省其他养老服务项目建设。
3.加大财政支持引导力度,加强知识产权质押融资服务,鼓励和引导金融机构创新金融产品,开展知识产权质押融资业务。发挥科技金融在服务实体经济发展方面的作用,培育一批专业化“小巨人”企业。加速推进创新型企业梯次发展和集群发展。建立涵盖种子期、天使期、成长期、成熟期等金融体系,破解不同发展阶段和特点的创新型企业融资难题。
4.深化中国科学院与山西省“院地合作”,在新能源、新材料、高端装备制造、现代煤化工、生物医药、煤层气、新一代信息技术、新能源汽车等领域,挖掘和培育一批重大科技成果在山西转移转化。
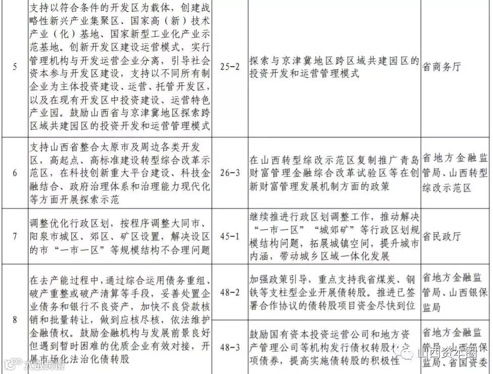
5.探索与京津冀地区跨区域共建园区的投资开发和运营管理模式。
6.在山西转型综改示范区复制推广青岛财富管理金融综合改革试验区等在创新财富管理发展机制方面的政策。
7.继续推进行政区划调整工作,推动解决“一市一区”“城郊矿”等行政区划规模结构问题,拓展城镇空间,提升城市内涵,带动城乡区域一体化发展。
8.加强政策引导,重点支持我省煤炭、钢铁等支柱型企业开展债转股。推进已签署合作协议的债转股项目资金尽快到位。鼓励国有资本投资运营公司和地方资产管理公司等机构发行债权转股权专项债券,提高实施债转股的积极性。
9.落实《国务院办公厅转发银监会关于促进民营银行发展指导意见的通知》(国办发〔2015〕49号),加强监管引领和服务,指导符合条件的民营企业申请设立民营银行工作。落实《山西省人民政府办公厅关于加快推进融资租赁业发展的实施意见》(晋政办发〔2016〕142号),出台具体办法和实施细则,支持企业开展大型设备、成套设备等融资租赁业务。研究建立大同国家级绿色金融改革创新试验区。探索设立绿色金融事业部或绿色支行,发展绿色信贷,探索建立排污权、水权、用能权等环境权益交易市场,建立绿色产业、项目优先的政府服务通道,建立绿色金融风险防范机制。
10.研究制定山西省重载交通建设的技术方案,实施先期重载交通改造实验,制定《山西省重载交通建设规划》和建设方案。
11.加快太原、大同、临汾铁路口岸无水港建设,积极推进太原铁路口岸临时开放。在符合条件的地区设立海关特殊监管区域。
12.实施能源消费总量和强度“双控”行动,确保完成国家下达我省的“十三五”能耗强度降低15%、能耗增量3010万吨标准煤的总量控制目标。工业、建筑、交通等领域实施一批节能重点工程。大力发展节能环保产业。
13.严格水资源刚性约束,以县域为单元开展水资源承载能力评价,以水定城、以水定产,建立预警机制。






(图片来源:山西资本圈)
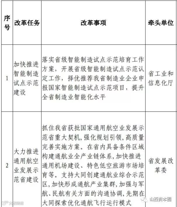
1.加快推进智能制造试点示范建设。落实省级智能制造试点示范培育工作方案,开展省级智能制造试点示范认定工作,择优推荐我省制造业企业申报国家智能制造试点示范项目,提升全省制造业智能化水平。
2.大力推进通用航空业发展示范省建设。抓住我省获批国家通用航空业发展示范省重大契机,强化规划引领,高质量完善实施方案。在省内具备条件区域构建通航业全产业链体系,加快推进通用机场建设、特色低空旅游市场培育等。支持大同创建通航业综合示范区,加快形成通航产业集群,加强与军航、民航有关方面的沟通协调,先期在大同探索优化通航飞行运行模式。
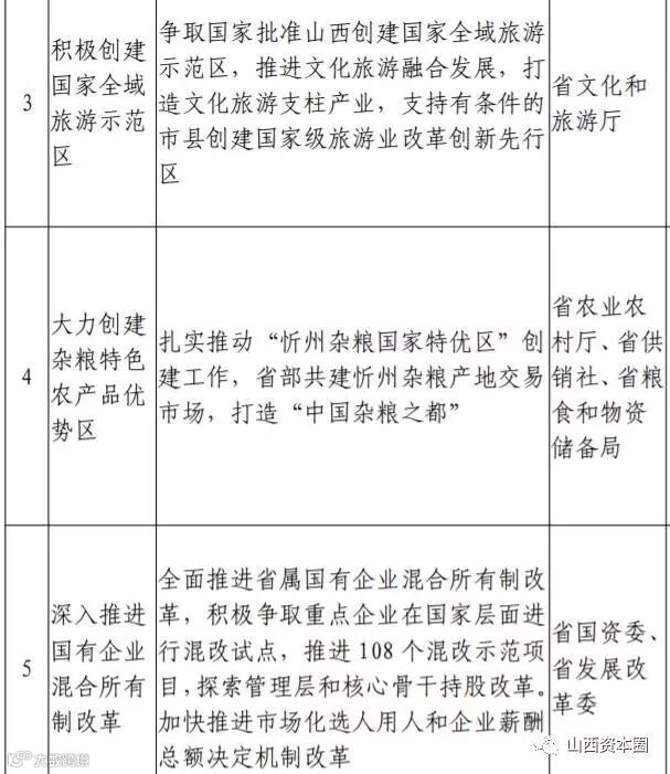
3.积极创建国家全域旅游示范区。争取国家批准山西创建国家全域旅游示范区,推进文化旅游融合发展,打造文化旅游支柱产业,支持有条件的市县创建国家级旅游业改革创新先行区。
4.大力创建杂粮特色农产品优势区。扎实推动“忻州杂粮国家特优区”创建工作,省部共建忻州杂粮产地交易市场,打造“中国杂粮之都”。
5.深入推进国有企业混合所有制改革。全面推进省属国有企业混合所有制改革,积极争取重点企业在国家层面进行混改试点,推进108个混改示范项目,探索管理层和核心骨干持股改革。加快推进市场化选人用人和企业薪酬总额决定机制改革。
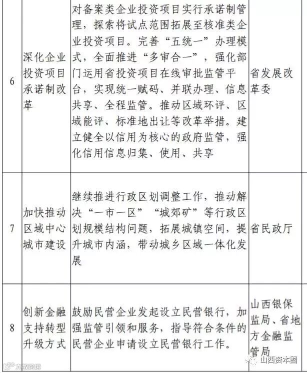
6.深化企业投资项目承诺制改革。对备案类企业投资项目实行承诺制管理,探索将试点范围拓展至核准类企业投资项目。完善“五统一”办理模式,全面推进“多审合一”,强化部门运用省投资项目在线审批监管平台,实现统一赋码、并联办理、信息共享、全程监管。推动区域环评、区域能评、标准地出让等改革举措。建立健全以信用为核心的政府监管,强化信用信息归集、使用、共享。
7.加快推动区域中心城市建设。继续推进行政区划调整工作,推动解决“一市一区”“城郊矿”等行政区划规模结构问题,拓展城镇空间,提升城市内涵,带动城乡区域一体化发展。
8.创新金融支持转型升级方式。鼓励民营企业发起设立民营银行,加强监管引领和服务,指导符合条件的民营企业申请设立民营银行工作。
9.加强与京津冀地区协作联动发展。落实国家支持山西与京津冀加强协作实现联动发展的意见,强化生态、能源、科技、产业、基础设施、医疗教育等领域的共享合作。
10.建立跨区域、跨流域生态补偿机制。在桑干河、大清河等跨省流域探索开展横向生态保护补偿试点,探索建立跨区域、跨流域生态补偿制度和补偿政策。




(图片来源:山西资本圈)
来源:山西财富圈

