搜索
首页
大数快讯
大数活动
服务超市
文章专题
出海平台
流量密码
出海蓝图
产业赛道
物流仓储
跨境支付
选品策略
实操手册
报告
跨企查
百科
导航
知识体系
工具箱
更多
找货源
跨境招聘
DeepSeek
首页
>
综改区出台促进金融业发展办法
>
0
0
综改区出台促进金融业发展办法
山西股权交易中心
2020-09-03
2
导读:企业完成股份制改造并在山西股权交易中心晋兴板成功挂牌的,一次性给予30万元奖励。示范区和山西省地方金融管理局
企业完成股份制改造并在山西股权交易中心晋兴板成功挂牌的,一次性给予30万元奖励。
示范区和山西省地方金融管理局为促进示范区金融业高
质量
发展,充分发挥示范区先行先试政策,出台多项政策,建设金融集聚区。详细政策见下文:
山西转型综合改革示范区
促进金融业发展办法
为贯彻落实省委“四为四高两同步”的总体思路和要求,加速推进山西转型综合改革示范区(以下简称“示范区”)金融业高质量发展,充分发挥示范区先行先试优势,
对标
深圳
前海蛇口自贸片区等先进地区政策
,以及国务院复制推广自由贸易试验区改革试点经验,优化金融政策环境,防范化解金融风险,为金融机构和人才在示范区集聚发展创造良好条件,结合实际,制定本办法。
一、支持金融规模化集聚
(一)设立金融集聚区集聚各类金
融资
源,加大对境内外金融机构的招商力度,吸引各类金融机构落户示范区,围绕示范区定位创新各类金融产品,完善金融业
服务
体系,推进产业和金融协同发展。
金融集聚区可由示范区直接认定,也可由提供物理空间的运营服务机构提出申请,示范区考察后认定。经认定的金融集聚区,根据其条件和特色颁发金融特色牌匾。(评选流程及标准见附件1)
(二)在金融集聚区内注册的金融机构经示范区投融资业务主管部门认定后,可按照本办法规定全额申报扶持资金。在示范区内金融集聚区外注册的金融机构,可按照本办法规定额度的70%申报扶持资金。
二、注册奖励
(三)示范区新设立或新迁入的法人金融机构,
1亿元≤实缴注册资本<2亿元的,给予500万元奖励;2亿元≤实缴注册资本<5亿元的,给予800万元奖励;5亿元≤实缴注册资本<10亿元的,给予1000万元奖励;实缴注册资本≥10亿元的,给予2000万元奖励,实缴注册资本超过10亿元部分每增加1亿元奖励额度增加100万元。单个金融机构落户奖励累计不超过5000万元。
奖励资金采取分年度兑付方式:注册资本(扣除政府引导基金及示范区属国有资本)实缴足额到位当年起,第一年按对应奖励金额的40%奖励;第二、第三年营业收入比上年度同比有增长的,每年按对应奖励金额的30%奖励。
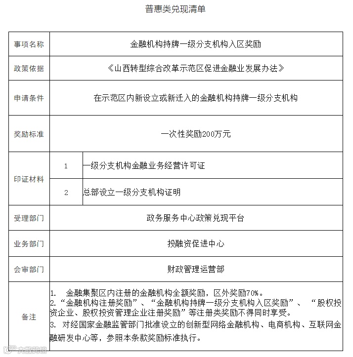
(四)在示范区内新设立或新迁入的银行、证券公司、
保险
公司等金融机构持牌一级分支机构给予200万元一次性奖励。
(五)示范区现有的具有独立法人资格的金融机构增资,按其当年新增实缴注册资本额(扣除政府引导基金及示范区属国有资本)给予0.5%的一次性奖励,最高500万元。
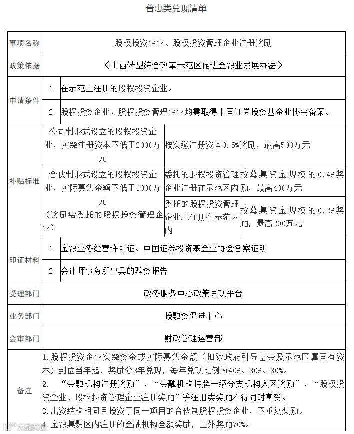
(六)股权投资企业、股权投资管理企业注册奖励
1.公司制形式设立的股权投资企业,实缴注册资本≥2000万元,按实缴注册资本0.5%奖励,最高500万元。
2.合伙制形式设立的股权投资企业,实际募集金额≥1000万元,且股权投资管理企业注册在示范区内的,按合伙企业募集资金规模的0.4%对其委托的股权投资管理企业给予奖励,最高400万元;股权投资管理企业未注册在示范区内的,奖励减半。
3.股权投资企业实缴资金或实际募集金额(扣除政府引导基金及示范区属国有资本)到位当年起,奖励分3年兑现,每年兑现比例为40%、30%、30%。
(七)支持设立和引进外资金融机构,与内资法人金融机构、持牌一级分支机构给予同等奖励。
三、贡献奖励
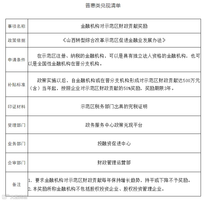
(八)示范区注册、纳税的金融机构,自其形成对示范区财政贡献达500万元(含)当年起,按照其对示范区财政贡献的50%奖励,要求对示范区财政贡献每年保持增长趋势,奖励期限3年。
(九)股权投资企业、股权投资管理企业,自其形成对示范区财政贡献当年起,前2年按照企业对示范区财政贡献的100%奖励,后3年按照企业对示范区财政贡献的50%奖励。
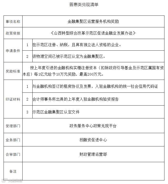
(十)金融集聚区的运营服务机构,按其上年度引进或新增的金融机构注册资本实缴总额(扣除政府引导基金及示范区属国有资本后)每1亿元给予10万元奖励,最高200万元。
(十一)为示范区企业融资提供征信、审计、资产评估、信用评级、财务咨询、发行备案、质押登记等服务的金融第三方服务机构,债权或股权融资年度新增累计1亿元以上的,按照融资额度的0.02%奖励,最高50万元。
四、培育创新型金融机构
(十二)经中国人民银行批准新设立或新迁入的非金融支付服务机构,1亿元≤实缴注册资本<5亿元,给予100万元一次性奖励;实缴注册资本≥5亿元的,给予200万元一次性奖励。
(十三)经国家金融监管部门批准设立的创新型网络金融机构、互联网金融研发中心等,参照在示范区新设立或新迁入金融机构持牌一级分支机构给予200万元一次性奖励。
五、壮大资本市场
(十四)加强示范区企业改制上市工作指导,建立“示范区拟上市或挂牌企业资源库”,与券商、金融第三方服务机构等合作开展企业挂牌上市辅导和培训工作,建立与银行、保险、融资担保公司、股权投资管理企业等机构的多种战略合作机制,举办项目对接会、银企对接会等,搭建各类金融资本与企业对接平台。
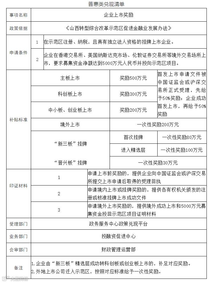
(十五)促进示范区企业改制、挂牌与上市,支持符合条件的企业在境内外上市融资,鼓励外地上市公司迁入示范区,分阶段对上市企业进行奖励。
主板上市的企业给予500万元奖励,科创板上市的企业给予300万元奖励,中小板、创业板上市的企业给予200万元奖励。奖励分步兑现,企业首发上市申请文件被中国证监会或沪深交易所正式受理,先给予50%奖励,企业成功首发上市,再给予50%奖励。
企业到
香港
交易所、
美国
纳斯达克市场、
伦敦
证券交易所等境外交易场
所上市,募集资金净额达到5000万元人民币并投向示范区项目的,一次性给予200万元奖励。
企业在全国中小企业股份转让系统(简称“新三板”)成功挂牌的,一次性给予80万元奖励。鼓励新三板挂牌企业申报精选层,成功进入精选层的,一次性给予100万元奖励。企业从精选层转科创板或创业板上市的,补足对应奖励。
企业完成股份制改造并在山西股权交易中心(简称“晋兴板”)成功挂牌的,一次性给予30万元奖励。
(十六)设立示范区挂牌上市企业培育基金,为区内拟上市或拟转板上市企业提供资金支持,助推企业上市或转板成功。
(十七)取消私募证券投资基金前置备案程序,通过示范区“一网通办”平台为私募证券投资机构提供工商、税务等全程“一站式服务”。
六、促进科技金融结合
(十八)建设示范区金融服务平台,搭建示范区企业与金融机构常态交流平台,为示范区企业提供政策宣导、企业投融资服务、金融产品服务、
财税
顾问服务、信用服务、金融人才服务、商务服务等综合服务。
(十九)设立示范区成果转化引导基金,按市场化运作方式,吸引风险投资机构、商业银行、保险投资机构以及其他社会资金,共同投资示范区科技成果转化项目。
(二十)鼓励发展金融大数据业务,对于在示范区提供金融类数据、企业征信、信用评级、金融专业IDC机房等服务的金融第三方服务机构,通过政府购买服务等方式予以支持。
(二十一)鼓励金融机构制定科技金融发展规划,积极争取政策支持和资源配置,大力推动区内科技型企业发展。引导金融机构创新业务品种,建立健全信用体系,完善无形资产质押融资的风险补偿机制,鼓励金融机构开展知识产权质押
贷款
、股权质押贷款等新型信贷业务,支持金融机构综合运用买方信贷、卖方信贷、贸易融资、融资租赁等方式,加大对区内科技型企业的信贷支持力度。
七、建立保障及风险补偿机制
(二十二)在示范区注册纳税的金融机构总部及持牌一级分支机构,在示范区购买、自建自用办公用房的,按照购房实际成交价或建设总投资(土地价款与工程结算书中建设成本总和)的1.5%给予一次性补贴,最高500万元;在示范区内租用办公用房的,前3年每年给予租房款的30%补贴,每年补贴金额最高100万元。
获得补贴的金融机构5年内不得出售或出租办公用房。金融机构享受自建自用办公用房补贴的,不再享受购房、租房补贴;金融机构享受购房补贴的,不再享受租房补贴。
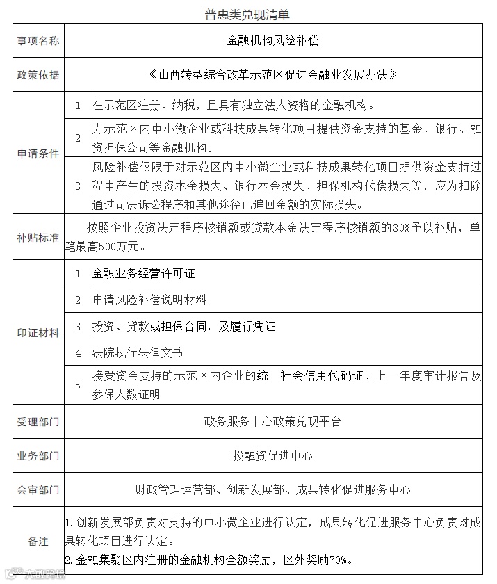
(二十三)设立5000万元风险补偿资金,用于弥补基金、银行、融资担保公司等金融机构对示范区中小微企业或科技成果转化项目资金支持过程中发生的资金损失,按照企业投资法定程序核销额或贷款本金法定程序核销额的30%补贴,单笔最高500万元。
(二十四)设立3000
万元应急周转保障资金,为符合示范区产业政策、银行信贷条件、生产经营正常的区内企业,在贷款即将到期但足额还贷出现暂时困难时,提供短期资金支持。
(二十五)
对示范区财政直接贡献500万元以上的金融机构(不包括
股权投资企业、股权投资管理企业
),其具有任职资格的高级管理人才,个人年度薪金30万元以上的,每年按个人对示范区财政直接贡献100%给予奖励,期限3年,每家最多申报3人。
股权投资企业、股权投资管理企业
,其具有任职资格的高级管理人才,个人年度薪金30万元以上的,每年按个人对示范区财政直接贡献100%给予奖励,期限3年,每家最多申报3人。
(二十六)
防范化解金融风险,打击治理金融乱象,健全金融监管制度,加强与金融监管部门协调机制。针对各类金融创新,从源头管控新兴金融风险点,维护金融安全,保护金融消费者的长远和根本利益。
八、附则
(二十七)本办法适用于在示范区注册、纳税的金融机构。示范区相关部门应简化办事程序,为金融
机构提供优质高效的政务服务,政策兑现通过示范区“一网通办”平台线上办理。
(二十八)
对示范区金融发展具有重大促进作用的金融机构,可采取“一事一议”方式给予政策扶持。
(二十九)扶持政策的监督管理按照《山西转型综合改革示范区财政扶持资金管理办法》、《山西转型综合改革示范区扶持企业政策实施监督管理办法》执行。
(三十)
本办法自2020年9月30日起实施,有效期3年。2019年5月16日印发的《山西转型综合改革示范区促进金融业发展暂行办法》(晋综示发〔2019〕89号)同时废止。
附件
:1.金融集聚区评选流程及标准
2.名词解释
3.普惠类兑现清单
附件1
金融集聚区评选流程及标准
一、评选流程
提供物理空间的运营服务机构向示范区申报金融集聚区,由示范区投融资业务主管部门组织考察、评审,并报管委会批准。申报材料包括:申请
报告
、统一社会信用代码证、房屋所有权证明或租房协议、入驻金融机构租房协议、入驻金融机构统一社会信用代码证及其他证明材料。
二、评选标准
综合金融集聚区要求在示范区内,物理空间面积达到10000平方米,金融业态健全,入驻的金融机构达到20家以上,且有金融牌照的金融机构不少于5家,可满足企业在种子期、天使期、成长期、成熟期等各阶段多元化金融需求,颁发金融特色楼宇、金融谷、金融港、金融岛、金融街区等特色牌匾。
单一业态金融集聚区要求在示范区内,物理空间面积达到2000平方米,入驻单一业态金融机构10家以上,根据行业和特点颁发基金小镇、保险园区、证券家园等特色牌匾。
附件2
名词解释
本办法所称金融机构,包括法人金融机构、金融机构持牌一级分支机构、金融机构设立的各类专业子公司(含商业银行持牌专营机构)、股权投资企业和股权投资管理企业、金融第三方服务机构及其他创新型金融机构等。
本办法所称法人金融机构,是指经国家和地方金融监管部门批准,在示范区注册并具有独立法人资格,对一定区域内的企业行使投资控股、运营决策、集中销售、财务结算等管理服务职能的总机构,包括银行、证券公司、保险公司、信托公司、基金管理公司、期货公司、金融租赁公司、融资租赁公司、财务公司、融资担保公司、保理公司、信用增进公司、消费金融公司、汽车金融公司、保险资产管理公司等经营性金融机构,以及经核准或授权开展金融机构不良资产批量收购、处置业务的地方资产管理公司。
本办法所称金融机构持牌一级分支机构,是指经国家和地方金融监管部门批准,隶属于银行、证券公司、保险公司、信托公司、基金管理公司、期货公司、金融租赁公司等金融机构总部的省级分行(分公司)。
本办法所称商业银行持牌专营机构,是指经国家和地方金融监管部门批准商业银行针对本行特定领域业务所设立的、有别于传统分支行的机构,并具备以下特征:针对某一业务单元或服务对象设立;独立面向社会公众或交易对手开展经营
活动
;经总行授权,在人力资源管理、业务考核、经营资源调配、风险管理与内部控制等方面独立于本行经营部门或当地分支行。商业银行专营机构类型包括但不限于小企业金融服务中心、资管子公司、
信用卡
中心、票据中心、资金运营中心等。
本办法所称股权投资企业,是指依法设立并以股权投资为主要经营业务的企业。股权投资管理企业是指受股权投资企业委托,以股权投资管理为主要经营业务的企业。
本办法所称非金融支付服务机构,是指依法取得支付业务许可证,获准办理网络支付、预付卡发行与受理、银行卡收单等支付服务的非金融机构。
本办法所称金融第三方服务机构,是指符合示范区服务外包企业条件,具有一定规模和行业影响,为金融机构提供信息技术运用、业务流程优化、征信、审计、资产评估、信用评级、财务咨询、发行备案、质押登记、金融押运公司、金融信息咨询服务、金融大数据、金融媒体、保险配套服务、数据机房、公共服务平台建设、金融物理空间综合服务、专业人才培训和考核认证等外包服务,且金融外包服务收入占总营业收入70%以上的专业法人机构。
本办法所称金融机构对示范区财政贡献,是指金融机构年度在示范区缴纳的企业所得税、增值税、印花税、房产税、城镇土地使用税、车船税计入示范区分成部分;
个人对示范区财政直接贡献,是指其年度缴纳个人所得税计入示范区分成部分。
附件3
来源:山西转型综合改革示范区投融资促进中心
【声明】内容源于网络
0
0
山西股权交易中心
山西股权交易中心是经山西省人民政府批准设立的省内唯一的区域性股权市场运营主体,专注为省内中小微企业提供改制辅导、融资转让、财务顾问、信息咨询、管理培训、路演宣传、上市培育等全方位个性化金融服务,赋能地方实体经济和中小微企业高质量发展。
内容
2737
粉丝
0
关注
在线咨询
山西股权交易中心
山西股权交易中心是经山西省人民政府批准设立的省内唯一的区域性股权市场运营主体,专注为省内中小微企业提供改制辅导、融资转让、财务顾问、信息咨询、管理培训、路演宣传、上市培育等全方位个性化金融服务,赋能地方实体经济和中小微企业高质量发展。
总阅读
7
粉丝
0
内容
2.7k
在线咨询
关注