永远免费查看文件!及时更新!请识别使用以下小程序

各有关单位和人员:
为贯彻落实“放管服”改革要求,强化环评文件编制事中事后监管和审批业务指导,现将我部2020年第三季度环评文件常态化复核工作中发现的问题和处理意见函告如下。
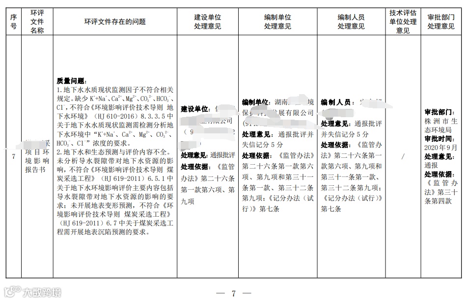
经复核发现,12份环评文件存在不同程度的问题,其中9份存在环境影响因素分析不全、污染源源强核算内容不全、监测布点不符合相关规定等质量问题,3份存在未按规定附具环评文件编制单位和编制人员情况表等规范性问题。根据《建设项目环境影响报告书(表)编制监督管理办法》《建设项目环境影响报告书(表)编制单位和编制人员失信行为记分办法(试行)》相关规定,对12份环评文件涉及的9家建设单位、8家编制单位和13名编制人员予以通报批评,对11家编制单位和13名编制人员予以失信记分,对2家技术评估单位和12个审批部门予以通报。具体问题及处理意见等情况详见附件。
相关单位和人员对处理意见有异议的,可在收到本函之日起60日内向我部申请行政复议,也可在收到本函之日起6个月内依法提起行政诉讼。
附件:2020年第三季度环评文件复核发现问题及处理意见
生态环境部办公厅
2021年5月27日
(此件社会公开)
抄送:各省、自治区、直辖市生态环境厅(局),新疆生产建设兵团生态环境局,生态环境部环境工程评估中心。
【插播】永久免费看文件发公示!环境局评选的优秀环评查看下载(已亲测,可以查看下载)









声明:转载此文是出于传递更多信息之目的。若有来源标注错误或侵犯了您的合法权益,请作者持权属证明与本网联系,我们将及时更正、删除,谢谢。
热线电话:18268767761

