






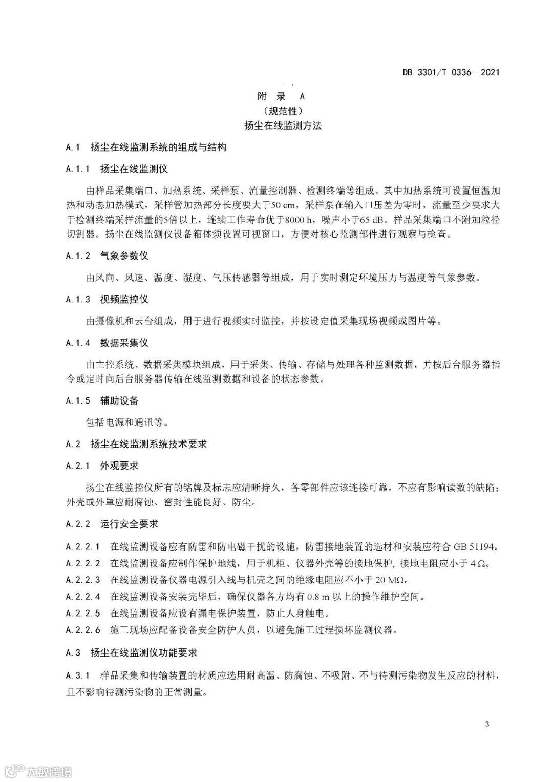
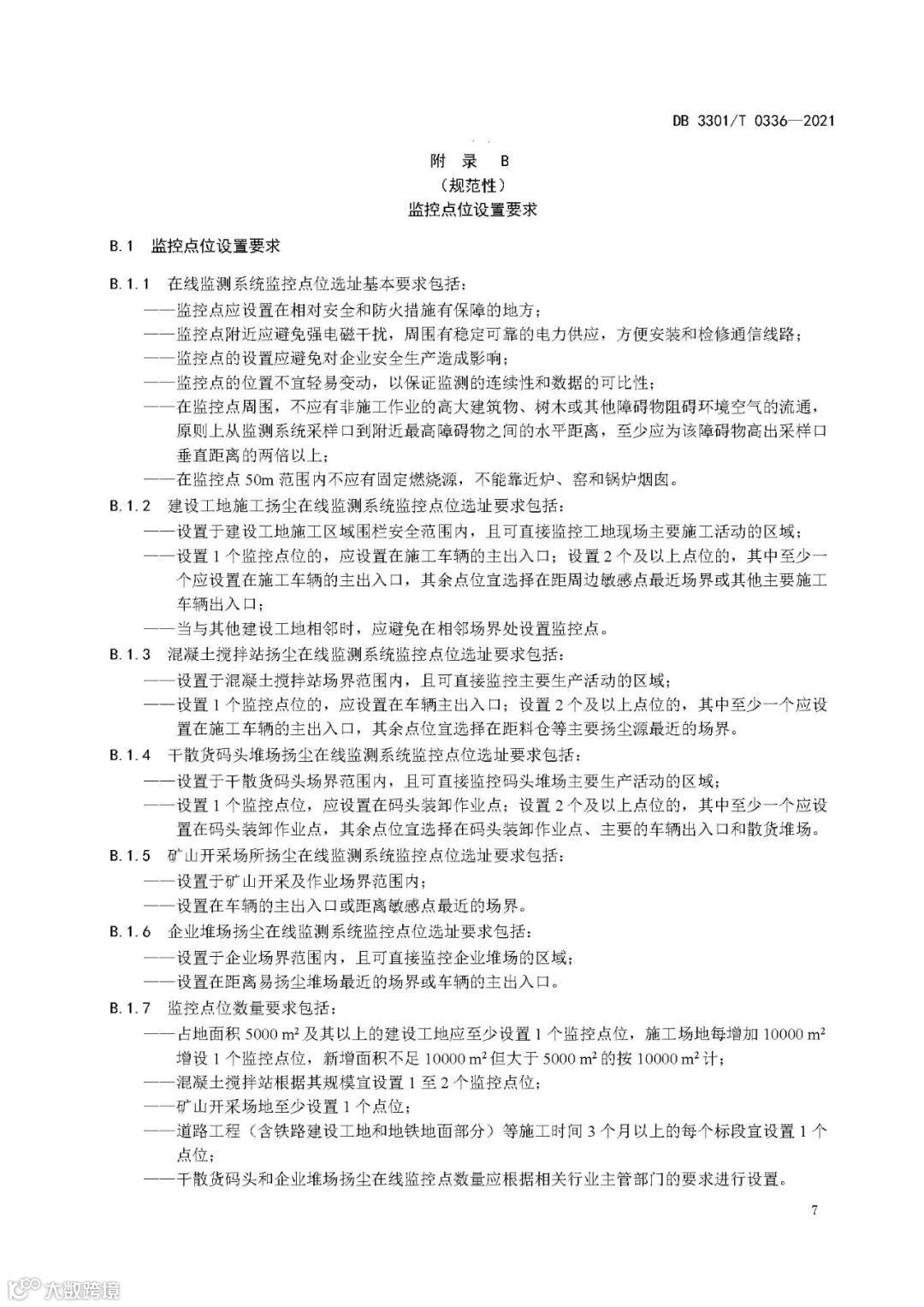
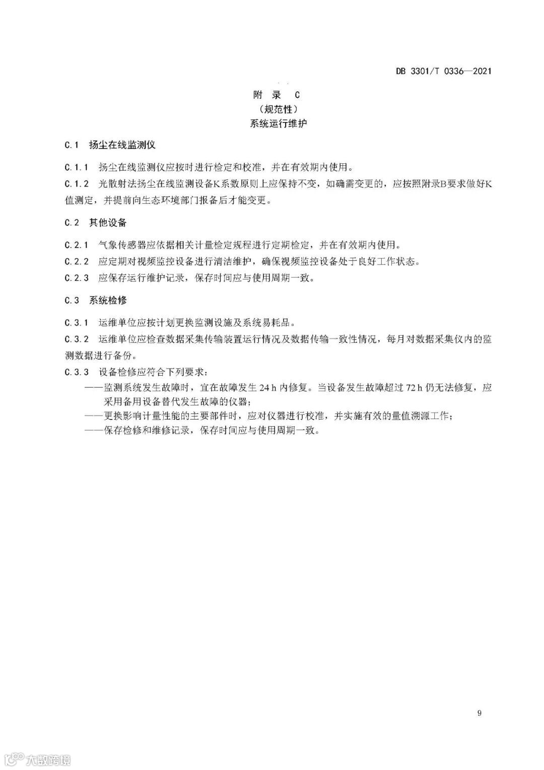
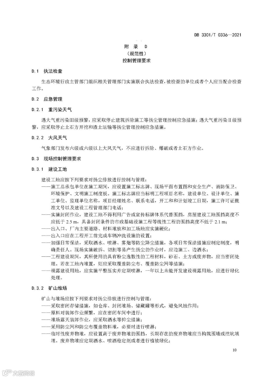
29日即明天晚上8:00,资深环境咨询专家解读《关于加强危险废物鉴别工作的通知》(环办固体函〔2021〕419号)关注后预约,预约后微信到点提醒
















点击下方文件链接免费查阅下载全文
永久免费看文件发公示!环境局评选的优秀环评查看下载(已亲测,可以查看下载)
【优秀】新药项目报告书 环保管家服务详细方案一
声明:转载此文是出于传递更多信息之目的。若有来源标注错误或侵犯了您的合法权益,请作者持权属证明与本网联系,我们将及时更正、删除,谢谢。联系电话:18268767761


