
环保行业新机遇!碳排放管理员!
聚焦碳中和| 机遇设稍纵即逝
76%的年轻人愿意选择的新职业
2021年3月份,人社部会同国家市场监督总局、国家统计局三部门联合向社会发布了18个新职业,其中作为唯一一个绿色职业 碳排放管理员。
如何报名参加?
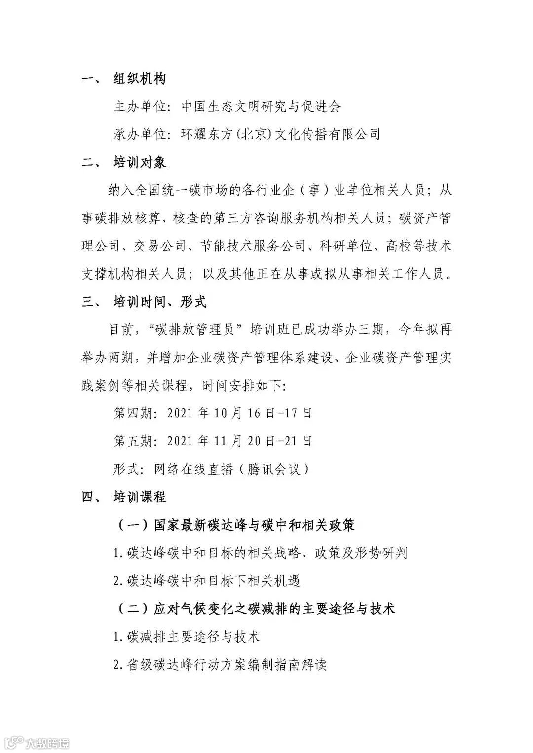
由生态环境部直属协会中国生态文明研究与促进会举办的“2021年碳达峰目标碳中和愿景下全国碳排放管理员、碳排放核查员、碳交易员培训班的通知(第5期)”。培训时间:2021年11月20-21日。此培训班针对碳排放项目特点,立足碳排放管理的需求,培养适合当下碳排放、管理的专业型人才。
培训内容简介
(一)国家最新碳达峰与碳中和相关政策
(二)应对气候变化之碳减排的主要途径与技术
(三)国家重点行业企业温室气体排放核算方法与报告指南
(四)碳达峰碳中和影响下的碳交易市场
(五)企业碳资产管理及实践案例分析
证书样式

报名与缴费
1、A类:培训费2000元/人,《碳排放管理员》。
2、B类:培训费3200/人,《碳排放管理员》《碳排放核查员》《碳排放交易员》。
培训时间:2021年11月20-21日 线上培训
报名咨询:金老师 13552660560(微信同号)
红头文件(后附下载方式):




(点击以上蓝字可下载报名表,如无法下载请添加金老师微信获取报名表)


