
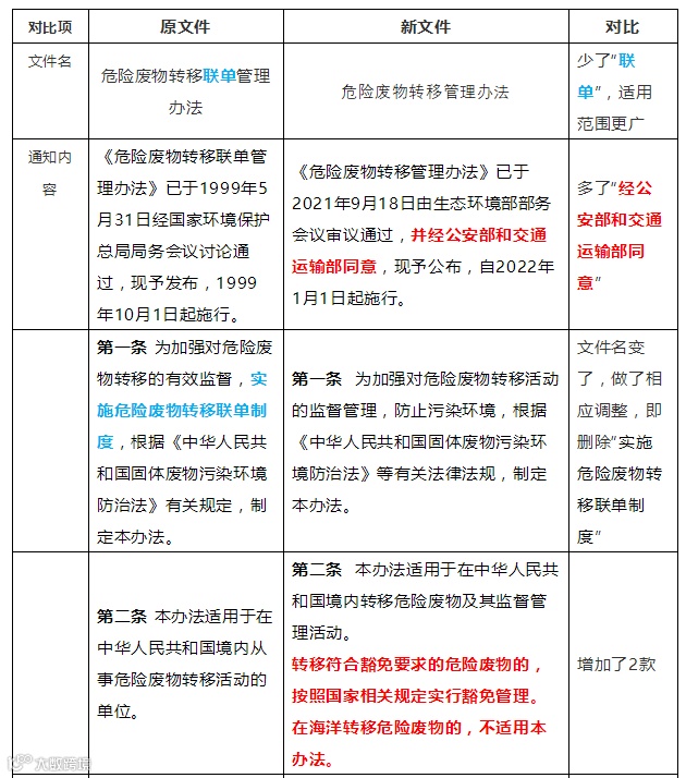
《危险废物转移管理办法》新旧逐条对比(点击链接打开后从底部阅读原文免费查看下载)

整个表格对比很大,订阅号上放置不便,欢迎点击链接打开后从底部阅读原文免费查看下载《危险废物转移管理办法》新旧逐条对比

12月8日晚上8点,实践经验丰富的高校教授直播废水处理工艺和设备设施运维存在问题与对策,欢迎关注视频号环保学园免费收看哦。所有回放免费,见环保小智app的学习菜单
环保小智已上线免费lims模块(样品二维码溯源样品全流程、智能生成原始记录、一键智能生成检测报告等),欢迎添加微信sthjb8后要求使用
危险废物转移管理办法
《危险废物转移管理办法》已于2021年9月18日由生态环境部部务会议审议通过,并经公安部和交通运输部同意,现予公布,自2022年1月1日起施行。
生态环境部部长 黄润秋
公安部部长 赵克志
交通运输部部长 李小鹏
2021年11月30日
永久免费看文件发公示!优秀环评、环境工程导则、监测规范查看下载
声明:转载此文是出于传递更多信息之目的。若有来源标注错误或侵犯了您的合法权益,请作者持权属证明与本网联系,我们将及时更正、删除,谢谢。联系电话:18268767761


