
《危险废物转移管理办法》新旧逐条对比(点击链接打开后从底部阅读原文免费查看下载)
其中明确:

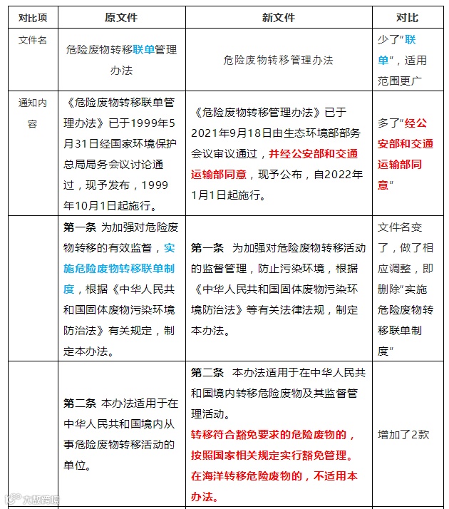
整个表格对比很大,订阅号上放置不便,欢迎点击链接打开后从底部阅读原文免费查看下载《危险废物转移管理办法》新旧逐条对比

下周直播排污许可审查要点、污泥处理技术、环境监测等,欢迎关注视频号环保学园免费收看哦。所有回放免费,见环保小智app的学习菜单
环保小智已上线免费lims模块(样品二维码溯源样品全流程、智能生成原始记录、一键智能生成检测报告等),欢迎添加微信sthjb8后要求使用
危险废物转移管理办法
《危险废物转移管理办法》已于2021年9月18日由生态环境部部务会议审议通过,并经公安部和交通运输部同意,现予公布,自2022年1月1日起施行。
生态环境部部长 黄润秋
公安部部长 赵克志
交通运输部部长 李小鹏
2021年11月30日
声明:转载此文是出于传递更多信息之目的。若有来源标注错误或侵犯了您的合法权益,请作者持权属证明与本网联系,我们将及时更正、删除,谢谢。联系电话:18268767761


