
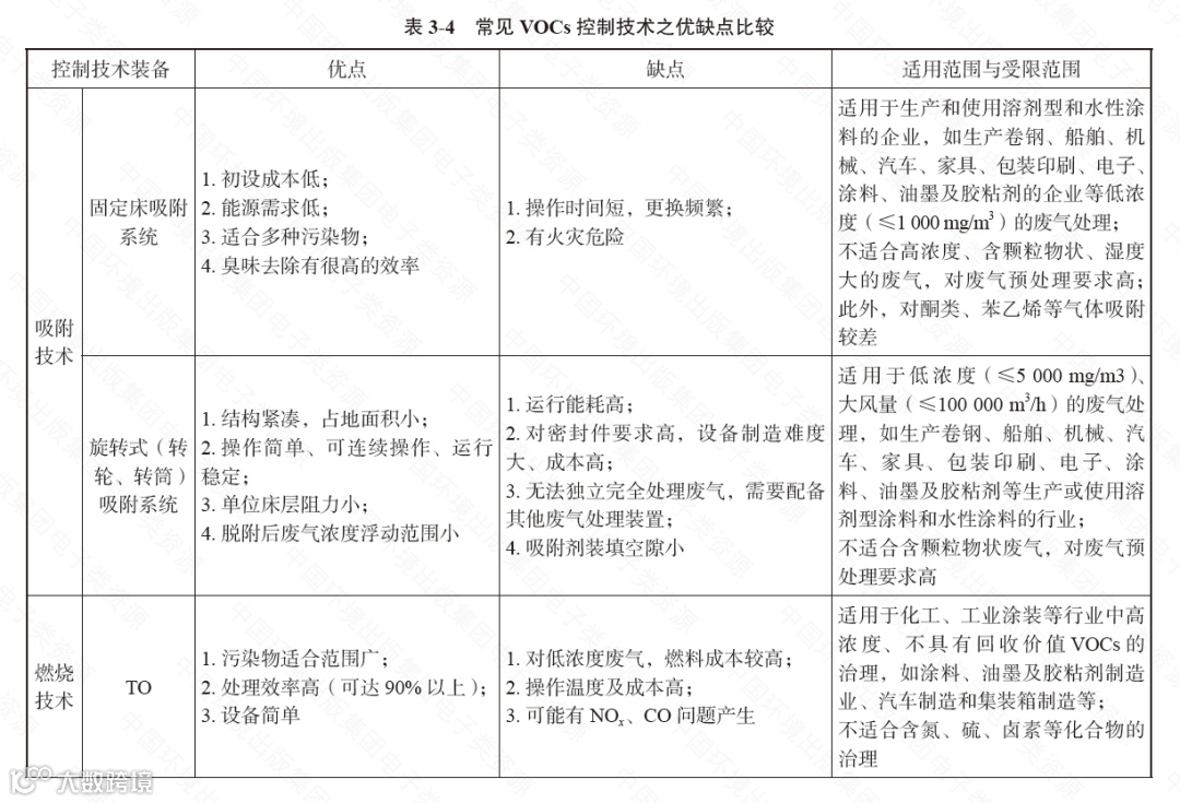
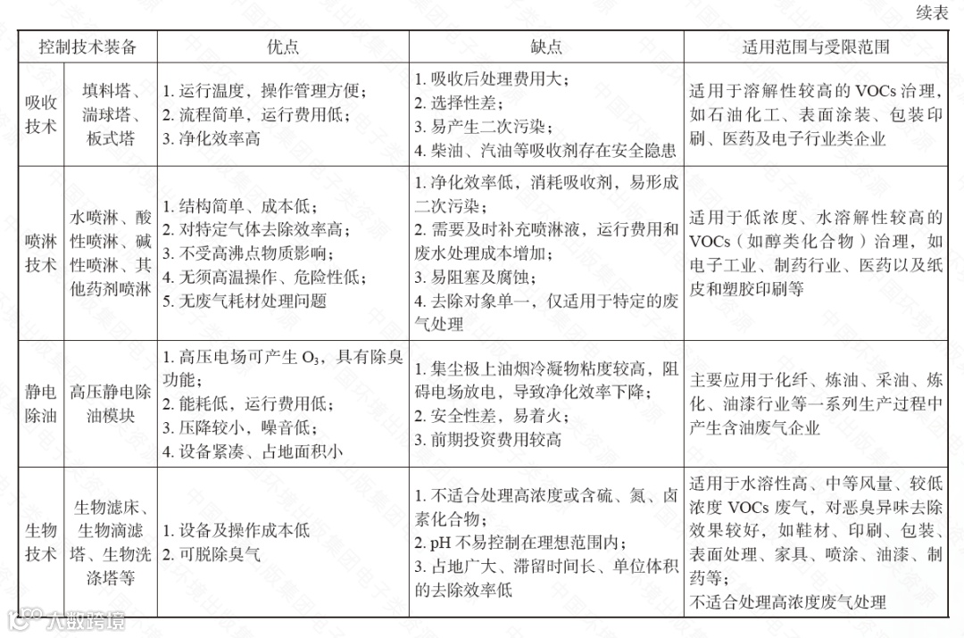
根据生态环境部大气司与环规院2021年9月《挥发性有机物治理实用手册(第二版)》(已解锁,可打印版)(环保小智已收录20万份环保文件资料,每天及时更新,永久免费查阅),常见VOCs控制技术之优缺点比较如下:
下面为截图,不甚清晰,清晰完整版见以下链接

12月29日晚上8点,国家“双随机、一公开”检查专家直播监测机构“双随机、一公开”检查的红线要点,欢迎关注视频号环保学园免费收看哦。所有回放免费,见环保小智app的学习菜单
环保小智已上线免费lims模块(样品二维码溯源样品全流程、智能生成原始记录、一键智能生成检测报告等),欢迎添加微信sthjb8后要求使用




声明:转载此文是出于传递更多信息之目的。若有来源标注错误或侵犯了您的合法权益,请作者持权属证明与本网联系,我们将及时更正、删除,谢谢。联系电话:18268767761


