各市场参与主体:
2024年12月1日,全国专精特新中小企业发展大会上,工信部联合证监会发布第三批区域性股权市场“专精特新”专板名单,山西股权交易中心位列其中。为确保我省“专精特新”专板高质量建设并顺利开板,按照证监会、工信部《关于高质量建设区域性股权市场“专精特新”专板的指导意见》的要求,在山西省委金融办、省工信厅、山西证监局的指导下,现面向各市场参与主体征集首批优质“专精特新”专板挂牌企业。具体事项通知如下:

Part 1
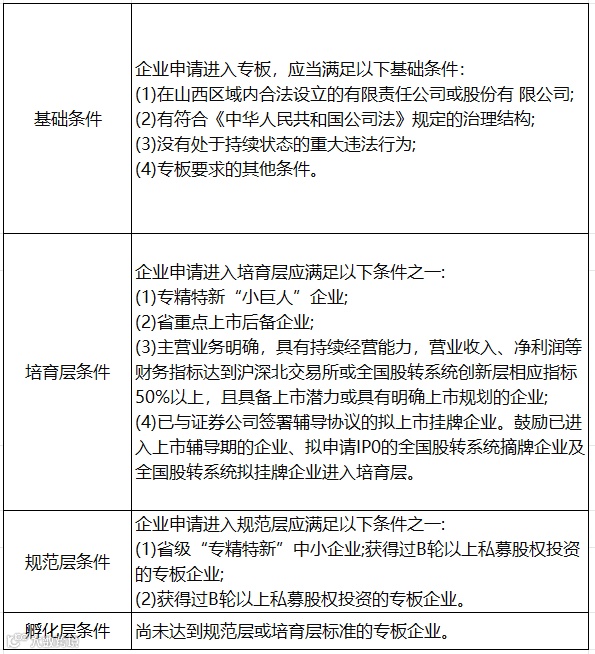
准入条件

“专精特新”专板实施动态分层管理,内设培育层、规范层、孵化层。企业可根据自身发展阶段、创新属性、经营情况、发展前景等情况,在满足对应层级要求的前提下,申请进入专板不同层级,也可在入板后根据自身实际情况申请经山股交同意后调层。


Part 2
申报方式

符合专板准入条件的企业可自行提交或由地方工业和信息化主管部门推荐进入专板,也可由投资该企业的私募基金管理人、为企业提供贷款或服务的银行、证券公司、会计师事务所、律师事务所等机构推荐进入专板。

Part 3
申报材料

1.专精特新专板申请表(中心企业端网址线上填报);
2.企业同意在山西“专精特新”专板入板并进行股权托管的确认书;
3.申请入板企业分层要求的证明材料;
4.经办人授权委托书(同时提交公司营业执照及法定代表人有效证件复印件、经办人身份证原件及复印件);
5.山西股权交易中心有限公司“专精特新”专板入板服务协议;
6.股权登记托管所需材料。
拟进入专板孵化层的企业,首次申报时可以提交未经审计的财务报表,但企业如需股权、债权融资或进一步调层时,须按山西股交要求提交审计报告。

Part 4
申报流程


Part 5
专板服务

山西股交为各层企业提供与其特点和需求相适应的基础服务、综合融资服务、上市培育服务、服务生态建设、创新金融产品等五方面15大重点服务产品:
(一)强化专板基础服务功能
1.规范辅导服务。推动企业规范化股份制改造,帮助企业增强规范治理意识,建立健全组织架构、议事规则、财务内控等内部管理制度,完善法人治理结构,提升合规管理能力。对有规范化改制需求的企业,组织专业机构予以指导帮助,降低改制成本、提高改制质量。
2.培训融智服务。发挥山西股交小微商学院的专业资源集聚优势,建立“专精特新”企业全生命周期的培训服务体系。帮助企业对接资本市场,明晰上市路径,实现高质量发展。摸排专板企业培训交流服务需求,精选专业讲师,根据“专精特新”企业不同的发展阶段,提供“普惠类”“精品类”两大课程类型,从企业内控管理、财税法律、市场营销、人力资源管理、资本市场及金融知识普及等维度开发专业课程,帮助企业提升内驱力。
3.股权托管服务。山西股交建立以企业初始登记、股权转让、股权质押、股权咨询、股权培训为主要内容、以“线上+线下”为服务方式的山西省非上市企业集中登记托管服务体系。通过信息共享机制掌握专板企业登记信息动态,运用区块链技术对业务数据进行上链校验、跟踪,按照证监会统一登记托管要求进行股权确权和登记,为专板企业提供股权登记、查询、挂失、证明、变更、分红、转让等规范化的权益类服务。
4.咨询诊断服务。针对“专精特新”企业不同类型的需求,为专板企业提供宏观分析、战略管理、法律财税、公司治理、股权架构、资本运作等专题服务,推动企业增强资本市场知识、规范公司治理。组织专家团队深入企业开展一对一、多对一定向问诊把脉服务,通过尽职调查、现场查证、答疑解惑、综合诊断等一系列服务模式,针对性解决企业存在的具体问题。
5.政策对接服务。发挥政策措施综合运用平台功能,建立惠企政策数据库,梳理汇集减税降费、科技创新、财政支持、融资贴息等国家、省级、市级以及县级涉企政策,将惠企政策精准推送,为企业提供“贴心管家”服务。集聚专业机构力量,为企业提供专利申报、高新技术企业及“专精特新”企业认定、申报等服务。
6.股权激励服务。持续开展专板企业股权激励、员工持股计划,通过建立长效激励机制持续吸引人才、提升企业活力。联合证券公司、会计师事务所、律师事务所等中介机构,组建专业团队为专板企业提供包括方案设计、股权期权托管、分红派息、转让、信息披露在内的全链条股权激励服务。
(二)深化综合融资服务功能
1.直接融资服务。借助“链上路演”、深交所科融通V—Next路演平台、山西省融资信用服务平台,为企业提供面向全国投资者的预路演、路演等投融资对接服务。加强同私募基金机构的联系,形成投资机构集聚区,帮助企业定向组织路演服务,提供股权融资对接和融资撮合服务,为企业及投资机构搭建信息互通的桥梁。有效利用山西股交投融资服务平台,开展“一月一链”投融资路演活动,帮助企业对接更多优质投资机构,拓宽企业融资渠道。探索基于区块链的符合私募特点的非公开发行智能合约,进一步提升企业融资效率。精选优质企业,通过可转债方式帮助中小企业实现融资,为企业提供低成本中长期专项资金支持。优化股票定向发行业务流程,帮助企业制定发行方案,协助企业对接投资人,优化企业股权结构。深化与省内担保、增信机构合作,为企业债券类融资提供担保增信服务,推动构建担保机构针对企业直接融资的风险分担机制。
2.信贷融资服务。丰富融资手段,优化企业融资结构。联合券商、商业银行、担保、融资租赁、商业保理等主体,联手创投机构、风险投资基金等专业投资机构开展“投贷债担”联动组合,结合“专精特新”中小企业特点打造专属信贷服务产品,为企业提供间接金融支持。在山西省融资信用服务平台上设立“专精特新”中小企业金融服务专区,加大信贷投放力度,优化企业融资结构,形成信贷产品超市,持续增强“专精特新”中小企业对接各类信贷资源的能力。
3.信用赋能服务。推动专板企业充分利用在全国中小企业融资信用服务平台山西省级节点归集的全维度信用信息,实时生成企业信用报告、融资服务报告、企业尽调报告、税务风险报告、财政补贴报告、经营参谋报告等,并开展企业画像、信用评价、信用修复等服务,加大涉企信用评级评价力度,持续营造专板企业守信、用信氛围。
(三)夯实上市培育功能
1.新三板“绿色通道”服务。建立健全区域性股权市场与全国性证券交易场所的产品衔接和制度性对接机制,支持企业发展壮大加快进入全国性证券交易场所。山西股交作为与全国股转公司签署绿色通道监管合作备忘录、全国首批签约的18家区域性股权市场之一,把握三四板制度型对接落地机遇,推动形成转板上市服务会员体系,联合省内主要券商常态化开展新三板“绿色通道”服务,加快推动专板企业转板上市。
2.交易所基地培育服务。发挥交易所山西服务基地作用,联合交易所专家常态化开展入企服务,定期为专板拟上市企业举办专题培训、科创沙龙、融资路演、交易所直通车线上咨询诊断、“走进交易所”等活动,为企业上市强力赋能。
(四)建立“专精特新”企业服务生态
1.引导证券公司积极参与。发挥山西股交券商股东优势及省内券商分支机构的资源优势,与证券公司建立联动机制。证券公司可以根据区域性股权市场的业务特点和企业需求,在做好与场内业务风险隔离的情况下,设立专门从事区域性股权市场相关业务的一级子公司或普惠服务部门,为专板企业提供转板上市、改制辅导、规范培育、投融资对接、财务顾问、证券承销等服务。
2.建立专板服务机构库。打造专板会员服务生态,建立专板服务机构库,在山西股交现有服务机构基础之上,积极拓展税务、财会、法律、评估、股权激励等机构,为专板企业提供财税审计、法律咨询、股权估值、股权架构设计等专业服务。
(五)探索创新产品和服务功能
1.探索开展“认股权”综合服务。积极开展产品创新工作。在做好评估总结的前提下,积极向中国证监会争取“认股权”综合服务、“私募股权投资基金份额转让质押”等各类单项业务创新试点机会。探索开展“科技成果+认股权”“知识产权+认股权”服务,推动金融机构、产业资本、服务机构以信贷融资、技术赋能、专业服务取得专板企业“认股权”,将优先股在区域性股权市场登记存管,为企业积蓄发展动能。
2.探索开展知识产权综合服务。帮助企业提升知识产权运用能力,筛选专板优质企业,加强与各级各类知识产权机构的合作,发挥数据知识产权服务平台功能,为专板企业提供知识产权评估,提供知识产权业务培训指导。探索开展知识产权证券化业务,以企业专利许可、版权预期收益进行质押,形成“知识产权+收益权”融资新模式。帮助专板企业降低资产负债率、认缴-实缴、产出及对接更多优质专利技术,有效匹配企业需求,运用科技金融大数据及专利数据,探索开展“股权+知识产权”,推动知识产权成果转化。

Part 6
报名方式

“专精特新”专板首批挂牌企业数量拟定为100家,请有意向企业积极报名,山西股交将根据报名情况择优选取,有任何问题可与山西股交工作人员联系咨询。
联系人:武菲
联系电话:0351-7780313 15234040227

