搜索
首页
大数快讯
大数活动
服务超市
文章专题
出海平台
流量密码
出海蓝图
产业赛道
物流仓储
跨境支付
选品策略
实操手册
报告
跨企查
百科
导航
知识体系
工具箱
更多
找货源
跨境招聘
DeepSeek
首页
>
工信部发布《中小企业数字化水平评测指标(2024年版)》
>
0
0
工信部发布《中小企业数字化水平评测指标(2024年版)》
山西股权交易中心
2024-09-14
1
导 读
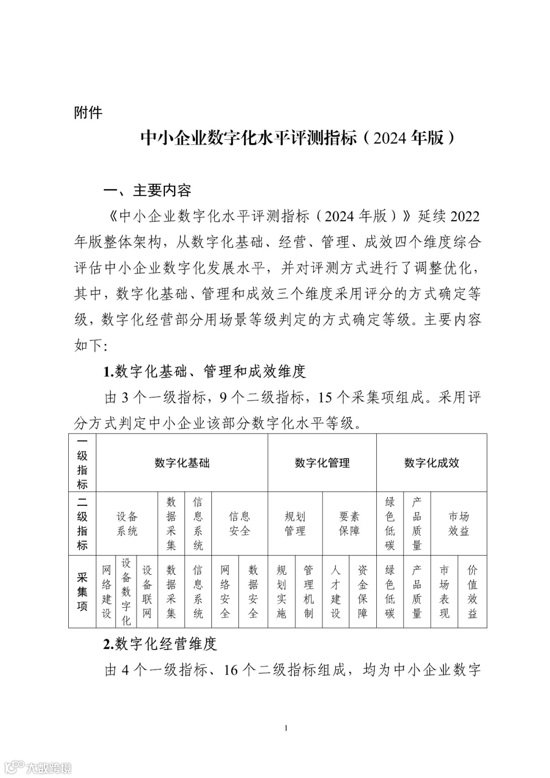
工业和信息化部近日发布《中小企业数字化水平评测指标(2024年版)》。《评测指标(2024年版)》延续2022年版整体架构,从数字化基础、经营、管理、成效四个维度综合评估中小企业数字化发展水平,并对评测方式进行了调整优化,其中,数字化基础、管理和成效三个维度采用评分的方式确定等级,数字化经营部分用场景等级判定的方式确定等级。
关于发布中小企业数字化水平评测指标(2024年版)的通知
工信厅企业〔2024〕56号
各省、自治区、直辖市及计划单列市、新疆生产建设兵团中小企业主管部门:
自《中小企业数字化水平评测指标(2022年版)》发布以来,已有24万余家中小企业运用该评测指标进行线上评测,明确自身数字化水平、坚定数字化转型方向。为进一步提升该评测指标的科学性、适用性和前瞻性,给中小企业提供更加清晰明确的数字化水平评测和转型指引
工具
,我部组织相关单位,结合该指标的使用情况,完善形成《中小企业数字化水平评测指标(2024年版)》(以下简称《评测指标(2024年版)》)。现印发给你们,使用方式包含但不限于以下三种:
一是企业根据自身实际情况自愿自主填报,进行真实性承诺即可获得评测结果。评测结果将作为《优质中小企业梯度培育管理暂行办法》(工信部企业〔2022〕63号)的附件2“专精特新中小企业认定标准”中“数字化水平”指标的评价依据。
二是根据《评测指标(2024年版)》开发的评测系统(登录https://zjtx.miit.gov.cn,数字化转型板块)供广大中小企业免费使用。鼓励相关单位采用《评测指标(2024年版)》开展调查研究或运用评测结果。
三是中小企业数字化转型试点城市试点企业数字化水平的评定,需按照《评测指标(2024年版)》进行现场评定。
附件:中小企业数字化水平评测指标(2024年版)
工业和信息化部办公厅
2024年9月4日
来源:工业和信息化部中小企业局
转自:工信微报
【声明】内容源于网络
0
0
山西股权交易中心
山西股权交易中心是经山西省人民政府批准设立的省内唯一的区域性股权市场运营主体,专注为省内中小微企业提供改制辅导、融资转让、财务顾问、信息咨询、管理培训、路演宣传、上市培育等全方位个性化金融服务,赋能地方实体经济和中小微企业高质量发展。
内容
5261
粉丝
0
关注
在线咨询
山西股权交易中心
山西股权交易中心是经山西省人民政府批准设立的省内唯一的区域性股权市场运营主体,专注为省内中小微企业提供改制辅导、融资转让、财务顾问、信息咨询、管理培训、路演宣传、上市培育等全方位个性化金融服务,赋能地方实体经济和中小微企业高质量发展。
总阅读
2.1k
粉丝
0
内容
5.3k
在线咨询
关注