排气筒太多、监测点太多不好管理?环保小智新增三维动态环保管家(实时管理废气废水等),监测lims全流程等功能。免费!(详询微信sthjb8)
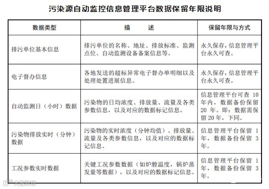
![]() |
![]() |
自动监测设备,何时调试、验收、联网?
与申领排污许可证的先后关系?
依据《建设项目竣工环境保护验收暂行办法》第六条及第十四条规定,需要对建设项目配套建设的环境保护设施进行调试的,建设单位应当确保调试期间污染物排放符合国家和地方有关污染物排放标准和排污许可等相关管理规定。环境保护设施未与主体工程同时建成的,或者应当取得排污许可证但未取得的,建设单位不得对该建设项目环境保护设施进行调试。
根据《中华人民共和国环境保护法》第四十五条规定,实行排污许可管理的企业事业单位和其他生产经营者应当按照排污许可证的要求排放污染物;未取得排污许可证的,不得排放污染物。
根据生态环境部环办执法函〔2021〕484号 关于做好重点单位自动监控安装联网相关工作的通知 要求,排污单位依法应当安装自动监测设备而未安装的,不予核发排污许可证;排污单位取得排污许可证3个月内,应当完成自动监测设备调试和联网。新列入当年重点排污单位名录的企业事业单位,应于名录发布后6个月内实现有效数据稳定联网。
由此可以得出:安装自动监测设备——申领排污许可证——自动监测设备调试(包括自行验收和备案)——联网。
根据《企业事业单位突发环境事件应急预案备案管理办法(试行)》第十七条规定,建设单位制定的环境应急预案或者修订的企业环境应急预案,应当在建设项目投入生产或者使用前,按照本办法第十五条的要求,向建设项目所在地受理部门备案。
依据《建设项目竣工环境保护验收暂行办法》第八条规定,建设项目环境保护设施存在下列情形之一的,建设单位不得提出验收合格的意见:(一)未按环境影响报告书(表)及其审批部门审批决定要求建成环境保护设施,或者环境保护设施不能与主体工程同时投产或者使用的。
根据《中华人民共和国环境影响评价法》有关规定,环评应在项目开工前完成。根据《关于做好环境影响评价制度与排污许可制衔接相关工作的通知》,环境影响评价制度是建设项目的环境准入门槛,是申请排污许可证的前提和依据。
纳入排污许可管理的建设项目,排污单位应当在项目产生实际污染物排放之前,按照国家排污许可有关管理规定要求,申请排污许可证,不得无证排污或不按证排污。建设项目验收报告中与污染物排放相关的主要内容应当纳入该项目验收完成当年排污许可证执行年报。因此,必须申领排污许可证后方可进行调试、竣工环保验收监测及自主验收程序。
综上,可以总结出以下这个流程:环评编制——取得环评批复(或完成登记表备案)——申请排污许可证——编制环境风险应急预案——试运行——开展竣工环保验收——完成自主验收——正式投产。
联网后出现数据缺失或无效怎么办?
新装设备应在正式联网前完成调试(包括自行验收和备案)。有效数据稳定联网后,因更换设备、部件等技术调试期间出现数据缺失或无效,应进行数据标记或向生态环境主管部门报告说明。检定或校准、比对等日常维护期间数据应如实上报,不得设置数据保持,数据标记为对应维护状态。取消浓度、流量及相关参数的人工修约功能,系统可根据排污单位标记情况自动对排放量进行修约补遗。
生产启停期间不得因含氧量数据高使污染物折算浓度达到限值,而将折算浓度设置为实测标干浓度或其他不符合规范的取值(当折算浓度大于 HJ212 规定的最大值时,设置为最大限值),数据需标记为对应工况,出现折算超标时按相关排放标准或排污许可规范中的豁免要求执行。
非正常工况在线监测超标数据豁免规定
1.锅炉行业
来源:HJ953-2018 排污许可证申请与核发技术规范 锅炉(打开链接后点击底部查阅文件免费查阅下载,电脑上便捷下载方式见后文)

2.钢铁行业
来源:HJ846-2017 排污许可证申请与核发技术规范 钢铁工业

3.水泥行业
来源:HJ847-2017 排污许可证申请与核发技术规范 水泥工业


4.石化工业
来源:HJ853-2017 排污许可证申请与核发技术规范 石化工业

5.陶瓷行业
来源:HJ954-2018 排污许可证申请与核发技术规范 陶瓷砖瓦工业

6.平板玻璃行业
来源:HJ856-2017 排污许可证申请与核发技术规范 玻璃工业-平板玻璃


7.原料药制造
来源:HJ858.1-2017 排污许可证申请与核发技术规范 制药工业-原料药制造

8.制革工业
来源:HJ859.1-2017 排污许可证申请与核发技术规范 制革及皮毛加工工业-制革工业

9.农药制造行业
来源:HJ862-2017 排污许可证申请与核发技术规范 农药制造工业

10.化肥工业-氮肥
来源:HJ864.1-2017 排污许可证申请与核发技术规范 化肥工业-氮肥

11.火电行业
来源:环水体[2016]189号 火电行业排污许可证申请与核发技术规范
NOX的稳定运行达标判定期为机组启动后出力达到额定的50%开始到机组解列前出力降到额定的50%为止。在此期间外的启动和停机时段内的排放数据可不作为火电机组NOX达标判定依据。其中,启动时间原则上并网后不得超过4小时,如企业可提供一年以上在线监测数据等证明实际启动时间超过4小时的,可适当延长,最高可延长至8小时;停机时间为1小时。对于电量不上网的自备电厂,冷启动不得超过4-5小时,热启动不得超过3-4小时,停机时间为1小时。
12.造纸行业
来源:环水体[2016]189号 造纸行业排污许可证申请与核发技术规范
启动和停机时段内的排放数据可不作为废气达标判定依据,其中碱回收炉冷启动不超过8小时,不冲洗炉膛直接启动不超过5小时,停炉时间不超过4小时;石灰窑炉冷启动不超过24小时、热启动不超过6小时;焚烧炉冷启动时间不超过4小时,热启动时间不超过2小时,停炉时间不超过1小时,每年启动、停炉(含故障)时间累积不超过60小时;燃煤蒸汽锅炉如采用干(半干)法脱硫、脱硝措施,冷启动不超过1小时、热启动不超过0.5小时,不作为二氧化硫和氮氧化物达标判定的时段。
在线监测数据标记规则
火电行业、水泥行业、造纸行业、生活垃圾焚烧发电厂
来源:
公告2019年第50号关于发布《生活垃圾焚烧发电厂自动监测数据标记规则》的公告
执法函〔2020〕21号 关于印发《火电、水泥和造纸行业排污单位自动监测数据标记规则(试行)》的通知(打开链接后点击底部查阅文件免费查阅下载,电脑上便捷下载方式见后文)
停产期间可以关闭设备或中断联网吗?
停产期间不得擅自关闭自动监测设备或中断联网。生产停运周期 3 个月以上时,经属地生态环境主管部门同意,可关闭自动监测设备;生产停运周期 3 个月以内,需对自动监测设备进行检修的,废水至少上传流量参数,废气至少上传含氧量、烟气温度、生产工况状态中一项。恢复生产前,应提前启运自动监测设备,并进行校准,在污染源启运后的两周内进行校验,满足技术指标要求视为启运期间自动监测数据有效。


来源:环保365
为了减少环保环评公司的支出,也为了间接给实体企业减负,环保小智已于4月底启动新噪声导则预测软件开发工作,目前已开发出第一版,能够计算区域最大值、保护目标噪声值、厂界最大值、生成等值线图等等,供大家免费使用,有需要使用的请加微信sthjb8。已经有同行使用了哦

声明:转载此文是出于传递更多信息之目的。若有来源标注错误或侵犯了您的合法权益,请作者持权属证明与本网联系,我们将及时更正、删除,谢谢。联系电话:18268767761
声明:转载此文是出于传递更多信息之目的。若有来源标注或侵犯了您的合法权益,请作者持权属证明与本网联系,我们将及时更正、删除,谢谢。联系电话:18268767761



