

当前,生态文明建设面临新形势、新任务、新挑战。根据《突发环境事件应急管理办法》、《企业突发环境事件隐患排查与治理工作指南》以及《企业事业单位突发环境事件应急预案备案管理办法(试行)》等相关要求,企业需编制环境应急预案,并报环境保护主管部门备案,开展突发环境事件隐患排查与治理工作,落实环境安全主体责任,积极防范并妥善处置各类突发环境事件,也为更好的帮助企业和第三方环保技术服务机构完成环境应急预案的相关工作,加强环境风险防范化解能力,提升环境应急管理岗位同志的工作能力水平,我会定于2022年9月3-4日开展“环境应急预案编制及评审从业人员”培训。
此次培训,通过专家讲座、案例剖析、辅导授课、交流等方式,就环境应急管理相关法律法规、突发环境事件应急处置和监测要点以及突发事件舆情引导等内容进行辅导授课。针对此次参训人员基础弱、经验浅的特点,培训以夯实基础、分享经验为主要方式。培训过程中,老师们从形势分析、经典案例剖析、环境应急管理业务能力、环境应急管理干部政治素养与人文修养等方面为大家多方面多角度讲解环境应急管理知识,深入浅出、内容丰富。
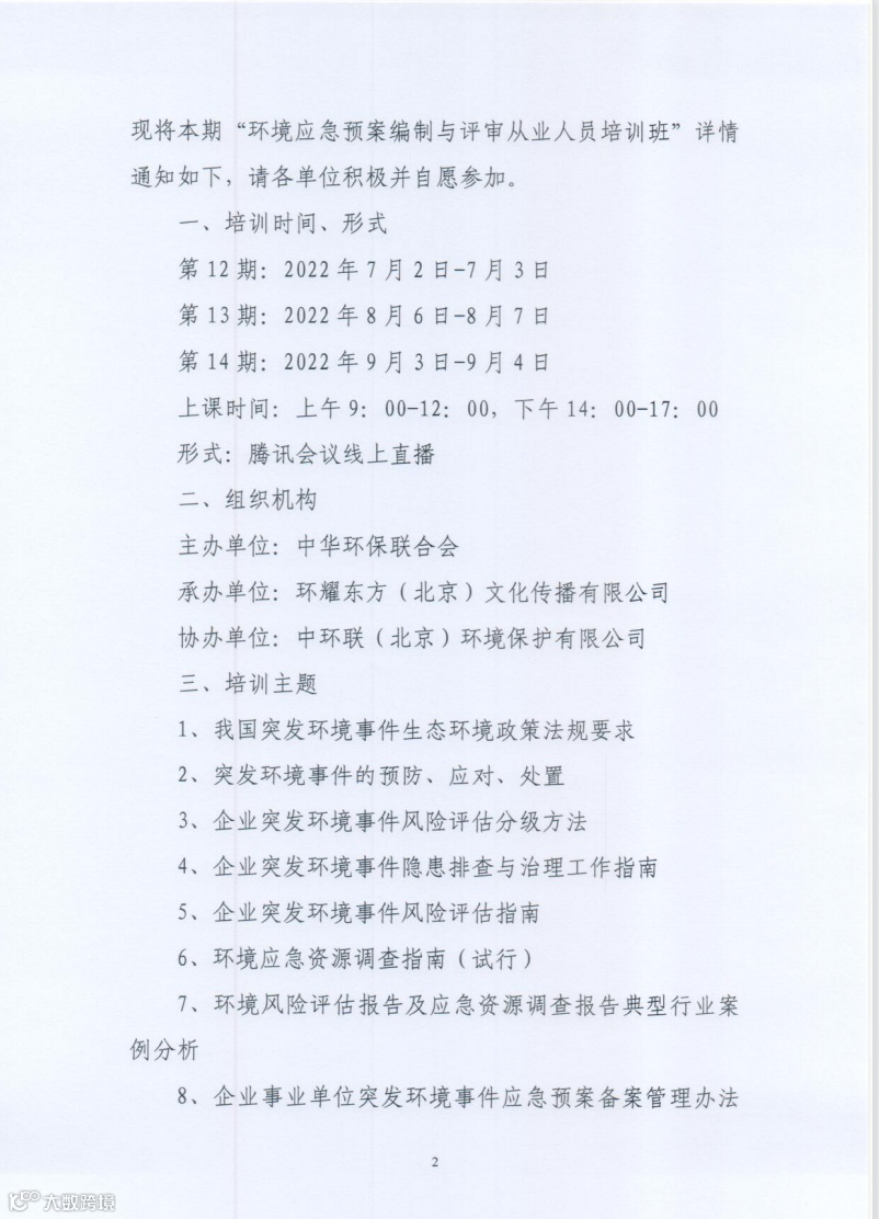
一、培训主题
2.突发环境事件的预防、应对、处置
二、培训时间
1、培训时间:2022年9月3-4日
2、培训形式:网络在线直播
三、培训费用
1、培训费用:3000/人,培训结束后颁发《环境应急预案》、《环境风险评估》两本培训证书
2、汇款信息:
账 户 名:中环联(北京)环境保护有限公司
开户银行:北京银行和平里支行
银行账号:010 9035 3700 1201 0551 2282
(汇款时备注“第14期环境应急”)
3、报名联系人:金老师 电话/微信:13552660560
四、颁发证书
证书样本
同一单位报名5人(含),将颁发企业荣誉证书。

五、报名及注意事项
1、报名联系人:金老师 手机号 | 13552660560 。
康老师 手机号 | 16601363411。

扫一扫即可添加好友






