|
|
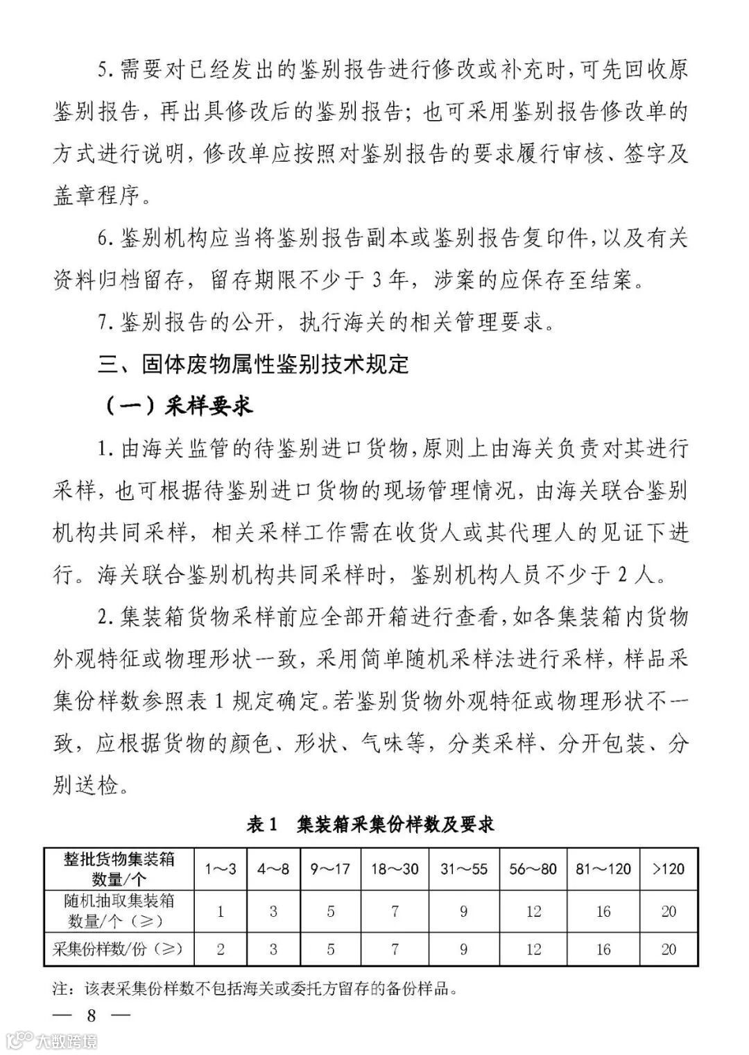
公告 2023年 第2号关于发布进口货物的固体废物属性鉴别程序的公告
为贯彻《中华人民共和国固体废物污染环境防治法》,进一步加强进口货物的固体废物属性鉴别工作,现发布《进口货物的固体废物属性鉴别程序》(见附件)。
该程序自发布之日起实施,《关于发布进口货物的固体废物属性鉴别程序的公告》(生态环境部 海关总署公告 2018年第70号)同时废止。
特此公告。
生态环境部
海关总署
2023年1月13日
生态环境部办公厅2023年1月16日印发










一个公开网址就能查询300000份环保资料?可以方便查阅整合哦。网址:https://gongshi.qsyhbgj.com/h5public-search

最近环保小智进行了更新,环保管家或者企业知道自己所属行业后,在环保小智行业分类中就可以点击跳转到对应环评分类、排污分类,跳转到排污分类后就可以跳转到自行监测指南等。
免费查看文件发布公示,有专家讲座,环保小智上20万份环保文件资料(每天更新补充)的方便下载方式:
1. 下载安装环保小智电脑版,网址(如有问题,请加微信hbxz1nm问询):https://gongshi.qsyhbgj.com/h5download?type=public(复制到浏览器下载)。
2. 安装后点击搜索,注意右上角选择文件或共享资料等,点击文件名打开后就自动下载到电脑上了。

声明:转载此文是出于传递更多信息之目的。若有来源标注或侵犯了您的合法权益,请作者持权属证明与本网联系,我们将及时更正、删除,谢谢。联系电话:18268767761


