如何避免环保罚款?环保小智新增三维动态环保管家(实时管理废气废水等),监测lims全流程等功能。免费!(详询微信sthjb8)
![]() |
![]() |

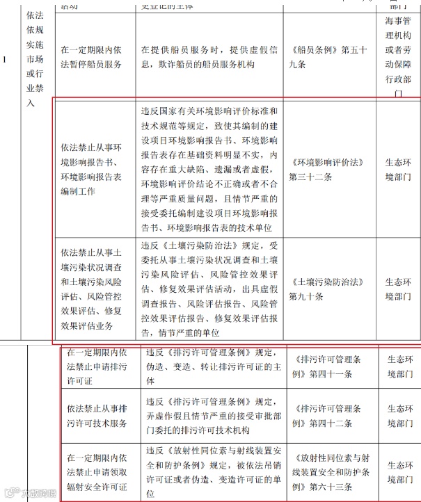
国家发改委、人民银行联合发文《全国公共信用信息基础目录(2022年版)》和《全国失信惩戒措施基础清单(2022年版)》,环评、土调、排污许可等,纳入全国失信惩戒!




汴环函〔2022〕105号关于对沧州**环保科技咨询有限公司及环评工程师***进行失信记分的函(打开链接后点击底部查阅文件免费查阅下载,电脑上便捷下载方式见后文)
有环评机构因补充分析报告问题而被列入“黑名单”?导致进入“黑名单”的典型问题汇总
为此,环保小智上热心专家在不断更新发布了《环评编制参考手册》,具体更新如下:
分析这些问题的根源可知,绝大多数是没有坚持环评的客观性和公正性,也有少部分是忽视了环评的规范性。

一个公开网址就能查询300000份环保资料?可以方便查阅整合哦。网址:https://gongshi.qsyhbgj.com/h5public-search

最近环保小智进行了更新,环保管家或者企业知道自己所属行业后,在环保小智行业分类中就可以点击跳转到对应环评分类、排污分类,跳转到排污分类后就可以跳转到自行监测指南等。
免费查看文件发布公示,有专家讲座,环保小智上20万份环保文件资料(每天更新补充)的方便下载方式:
1. 下载安装环保小智电脑版,网址(如有问题,请加微信hbxz1nm问询):https://gongshi.qsyhbgj.com/h5download?type=public(复制到浏览器下载)。
2. 安装后点击搜索,注意右上角选择文件或共享资料等,点击文件名打开后就自动下载到电脑上了。




