没有代理费没有管理费,超低价标签打印机!永久免费生成、打印危废标签标志,包括二维码等。(详询微信sthjb8)
关于公开征求国家生态环境标准《建设项目环境影响评价技术导则 总纲(修订征求意见稿)》意见的通知
环办标征函〔2023〕10号
为贯彻落实《中华人民共和国环境影响评价法》《建设项目环境保护管理条例》,我部对《建设项目环境影响评价技术导则 总纲》(HJ2.1-2016)进行了修订。按照国家生态环境标准制修订工作规则要求,现公开征求意见,标准修订征求意见稿及其编制说明可登录我部网站(http://www.mee.gov.cn/)“意见征集”栏目检索查阅。
各机关团体、企事业单位和个人均可按照反馈意见建议格式,提出意见和建议。请于2023年7月3日前将书面意见反馈我部,意见电子版发送联系人邮箱。
联系人:环境影响评价与排放管理司全泉

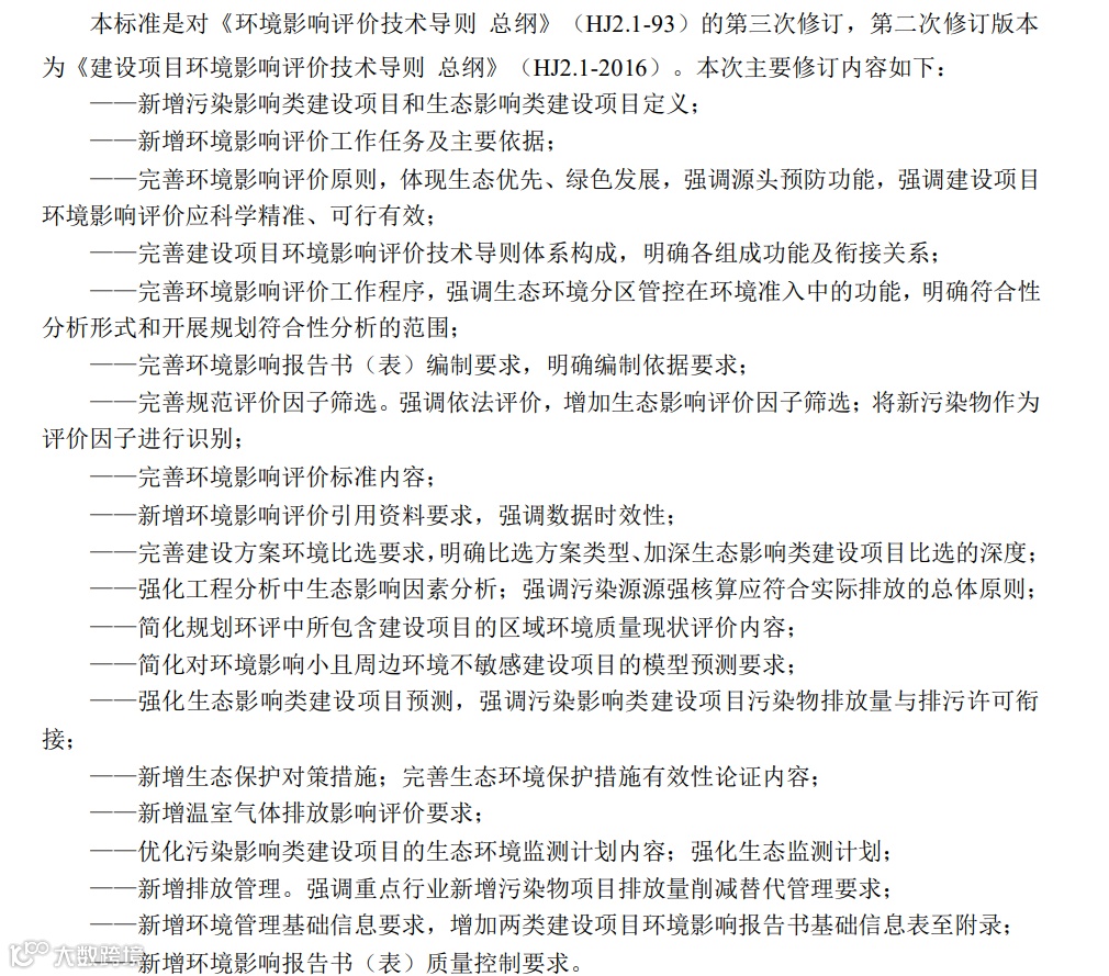
从以上修订内容看,总体上更加专业务实。其中,最大的变化之一是:
从上图可知,三级审核开始明文要求。不少原甲级环科院的专家对此议论纷纷,接下来只要根据五星订阅文件目前环评管理制度中有技术悖论?实际上环评机构环评师应该至少3名。请看有根有据的原因分析和对行业格局影响 20230220.docx分析,顺理成章要求三级审核人员是环评师或者啥的,就完成了环评机构至少三个环评师的制度安排,环评专业水平总体会进一步提高。
免费福利来啦:噪声预测之外,再增加一键永久免费生成新危废标签标志,含二维码等,操作步骤和视频详见第五条信息。超低价打印机现货!也可以问询微信sthjb8.
环保小智上国家公开文件永久免费免费查阅下载,另有占总数1%的精华资料(多为小智特邀专家研讨总结)须订阅才可查看。请大家从电脑版左上角个人中心头像下点击订阅或手机版我的、我的订阅里详情按需订阅或升级。
四星精华订阅、五星订阅精彩资料已上架内容如下(因小程序链接数量限制,部分已取消超链接,请登录小智查看,也可以咨询微信sthjb8):
81.环评还都在把含切削液油的金属屑写成危废?唉,环评要提高专业性哦,给企业和环保局省点事20230502.docx
80.年轻专家被批评:储罐、筒仓卸压口、出气口算有组织排放?懂不懂什么叫有组织?什么叫无组织?20230527.docx
79.喷漆废气源强计算中附着率取多少合适?资深专家嫌年轻专家拍脑袋20230526.docx
78.企业想把铝材碱洗液加酸生产聚氯化铝作为副产品?环评评审专家说,这是典型的打着副产品名义处理危废。是么?.docx
77.导热油炉一定执行锅炉标准吗?某石油化工环评老司机提问.docx
76.省厅让优先用二污普算源强,可是注塑废气NMHC用二污普算却很难达到合成树脂标准限值,咋办?20230520.docx
75.审批人抱怨年轻专家:水性漆废桶还都在写待鉴别?提高专业性、责任心吧20230519.docx
74.新老专家pk:行标与地标不一致时咋执行?不该一律从严?审批人员来助阵,环境部复函为谁正名?20230516.docx
73.验收前要否自行监测?自行监测合同签订后,怎么节约支出呢?20230408.docx
72.天然气燃烧后用于烘干等,烟气外排执行工业炉窑、锅炉还是什么标准?工艺细微差别,标准就不同20230524.docx
71.燃油锅炉焚烧处理有机废气后执行燃油标准还是燃气标准?不能从严执行燃气标准?.docx
70.按二污普产污系数算的源强却超标了,怎么办?想换源强计算依据,评估中心却让提供不用二污普的原因20230502.docx
69.ABS注塑废气特征污染物丙烯腈属于氰化物?根据指南要做大气专项?20230502.docx
68.项目技改却增加了产能属改建还是扩建?企业技改并增加新产品生产线属改建还是扩建?究竟怎么区分改建还是扩建?20230501.docx
67.根据合成树脂标准,热塑性塑料的注塑废气要考虑乙醛?乙醛属有害大气污染物,根据指南都要做大气专项?20230430.docx
66.高质量环评亮点:地下水八大离子平衡篇(水化学三线图?舍勒图?离子平衡图?都会吗?).docx
62.沾染乙醇、乙二醇、环氧乙烷等化学品的废包装物不一定属危废?请看危废名录起草专家最新解读及其编制的鉴别报告20230430.docx(因小程序链接数量限制,请登录小智查看,也可以咨询微信sthjb8)
61.RCO废催化剂不属于危废?请看有关文件脉络和《危废名录》环境部起草专家最新解读20230429.docx
60.还有人纠结危废贮存库是否要环评?审批人员提供新依据。环评中浓液定为危废,验收后可改为不作危废?20230302.docx
59.使用助镀剂的热镀锌产生的锌浮渣属于危废?请看有关文件脉络和《危废名录》环境部起草专家最新解读20230412.docx
58.环评类别应按产品来判断?业主、审批人员、其他环评单位说做表,新专家说做书,咋办?环评名录适用进阶必备技能汇总,有省厅和复核专家教的 20230411.docx
57.学校究竟适用工业企业厂界还是社会生活环境噪声排放标准?请看环境部最新答复和深入分析 20230408.docx(因小程序链接数量限制,请登录小智查看,也可以咨询微信sthjb8)
56.在《国民经济行业分类》和《环评名录》中都归化工,风化煤制腐植酸等肥料项目却不必须进化工园区?20230326.docx
55.阳极氧化不属于电镀?请看术语定义、工艺原理结合文件依据分析 20230408.docx
54.湿法炼铜是否属于“两高”项目?请看“两高”项目科学内涵、文件系统性和核心逻辑、地方文件分类整理等 20230408.docx
53.项目排放颗粒物却没监测TSP,复核被查,怎么合规陈辩?集气罩收集率不会百分百,有颗粒物逸散就要测TSP?20230405.docx
52.生物质气化炉燃烧烟气究竟适用燃煤的、还是燃生物质的、抑或是燃气的污染物排放限值?是否要考虑汞?请看文件依据 20230408.docx
51.锅炉烟气就一定执行锅炉标准?请学习污染物排放标准的本质定义!烟气量采用二污普数据还是设计计算数据?20230408.docx
50.《环评名录》规定中试做环评书,那反应容器超过多大才不是小试而是中试?中间产品不能对外销售?化学原料药与基础化学原料怎么区分?需要生产许可、药号?20230409.docx
49.锌渣制锌等类似项目做环评书还是表?环评师认为做表,审批认为做书?怎么破?环评名录适用有个误解久矣 20230406.docx
48.初期雨水池和事故应急池中的雨水量按照降雨时间或降雨深度都可以计算,究竟哪个更宜?请看文件依据 20230323.docx
47.[审批反馈后修正]风险评价计算Q值时在线量咋算?计算每小时在线量还是每个批次?审批帮忙强化了参数依据20230325.docx
46.中试与小试怎么区分?中间产品不能对外销售?《环评名录》中化学原料药与基础化学原料怎么区别?需要生产许可、药号?20230322.docx(因小程序链接数量限制,请登录小智查看,也可以咨询微信sthjb8)
45.废气量是VOCs等废气源强计算的关键参数,怎么分类准确计算?请看全面的公式、参数汇总。何为冷态?何为热态?20230302.docx
44.《环评名录》中电子专用材料、电子化工材料怎么区分?正极材料碳酸钠项目呢?请看专家提供的国标依据 20230322.docx
43.环评中浓液是危废,验收后可改为不作危废?危废暂存库不属危化品仓储设施?环评类别却属环评名录中危险品仓储?请看环保专家、应急管理部技术同志讨论20230302.docx
42.拆旧建新、拆小建大(规模不增)是否要对照《环评名录》做环评?属于新建?改扩建?20230323.docx(因小程序链接数量限制,请登录小智查看,也可以咨询微信sthjb8)
41.新建涉VOCs排放的项目要入园区?化工复配项目也要进入化工园区?某省厅审批人员咨询20230325.docx
40.高VOCs原料无法替代证明怎么写?结论怎么下?请看有条有理的内容、结论,以及案例、资料 20230322.docx
39.有排放就要专项?新环评表的专项门槛低?没专项要扣分时怎么答辩?请看已被认可的三个办法20230212.docx
38.评审会要求补充废水站产生的废气VOCs源强,咋整?跟COD啥关系?订阅专家找到5种方法,适合书和表的都有20230203.docx
37.(方法简便)锅炉和炉窑怎么区分?热风炉、导热油炉等应该执行锅炉排放标准还是炉窑排放标准?.docx
36.环评批严了,验收不了怎么办?老名录要环评但新名录不用环评的项目还要验收?验收还在费钱做监测?请看验收省钱妙方20230226.docx
35.复核发现环评标准写错了,怎么陈辩申诉通过?企业环评标准写错了,验收后怎么便捷改正?20230302.docx
34.审批部门认可的废水站(污水厂)恶臭废气源强计算方法来啦!请看标准和计算公式 20230316.docx(因小程序链接数量限制,请登录小智查看,也可以咨询微信sthjb8)
33.目前环评管理制度中有技术悖论?实际上环评机构环评师应该至少3名。请看有根有据的原因分析和对行业格局影响 20230220.docx
32.“环评出现弄虚作假的一律移交执法大队”?哪些算弄虚作假?有无具体依据?专项整治文件发布20230308.docx
31.橡胶制品项目属于化工行业?在很多区域禁止建设?20230226.docx
30.注塑废气特征污染物几十种,都写全才算到位?请看省环境厅认可的务实、专业的写法20230302.docx(因小程序链接数量限制,请登录小智查看,也可以咨询微信sthjb8)
29.专家动不动要求执行《VOCs无组织排放控制标准》附录A特别排放限值?复核要依此扣分?有无应答依据?附有关主要问题回复汇总20230207.docx
28.何谓低VOCs涂料?就是指水性的?溶剂型的VOCs再低也不算?20230129.docx
27.验收时无组织厂界须测4个点?其实不然,请看省钱依据20230302.docx(因小程序链接数量限制,请登录小智查看,也可以咨询微信sthjb8)
26.危废暂存库VOCs源强怎么计算?废气量、排放量计算依据有不?20230322.docx(因小程序链接数量限制,请登录小智查看,也可以咨询微信sthjb8)
25.注塑废气适用排放标准究竟应该怎么写?为啥最近很多环评写对了标准还是被扣分?.docx(因小程序链接数量限制,请登录小智查看,也可以咨询微信sthjb8)
24.废轮胎热裂解项目属于化工行业?要不要进化工园区?20230310.docx
23.环境风险评价中Q值计算时危险物质在线量咋算?不少报告因此扣分。计算每小时在线量还是每天或每个批次?20230217.docx
22.环评因报告中锅炉燃煤太少而被扣分?这也怪环评?环评不用核实设计数据?怎么粗算锅炉燃料耗量?怎么细算?20230131.docx
21.环境风险导则敏感程度分级中周边500m范围内大于1000人的“1000人”包括企业人员?请看有根有据的分析20230211.docx
20.新印刷标准注意事项:企业边界NMHC适用什么标准?废水设施有组织排放NMHC怎么达标分析?移印配套工艺也执行新印刷标准?水转印执行涂装的还是印刷的?20230204.docx(因小程序链接数量限制,请登录小智查看,也可以咨询微信sthjb8)
19.《土壤导则》中“建设项目周边”中的“周边”怎么理解?1km?官方回复不认可。按22年最新文件?不合导则。不少环评因理解不当被扣分20230202.docx(因小程序链接数量限制,请登录小智查看,也可以咨询微信sthjb8)
18.规划中工业区建学校?规划环评难写?想否有依据不?20230206.docx(因小程序链接数量限制,请登录小智查看,也可以咨询微信sthjb8)
17.环评表是否还要适用《环评导则 总纲》?20230127.docx
16.环评表是否还要写环保投资具体内容?不少环评表因环保投资具体内容未明确而被扣分20230129.docx(因小程序链接数量限制,请登录小智查看,也可以咨询微信sthjb8)
15.还有环评人不知道环境部曾明确发文噪声预测不宜推荐老CadnaA.docx
14.新旧声导则中工业项目预测公式的不同.docx(因小程序链接数量限制,请登录小智查看,也可以咨询微信sthjb8)
13.目前国家层面对VOCs治理设施RTO等旁路有什么具体要求(如旁路高度)?有国标依据?20230211.docx
12.有环评交叉执行标准被法院判输,行标和综排不能交叉执行在多处已明确规定,究竟该怎么做?20230214.docx(因小程序链接数量限制,请登录小智查看,也可以咨询微信sthjb8)
11.环评书扣分因底泥监测遗漏了必测因子,监测位置多少合适?都有根有据!编制指南中“底泥存在重金属污染”怎么界定?20230215.docx
10.担心被判降低标准?印刷新标准中厂区NMHC未规定特别排放限值,专家要执行《VOCs无组织标准》中特别排放限值?怎么据理力争?20230217.docx(因小程序链接数量限制,请登录小智查看,也可以咨询微信sthjb8)
9.环评中风量用风机额定风量?验收用实际风量?处理设施出口风量才风机额定风量一半、小于进口风量,正常不?20230223.docx
8.污染物“未检出”怎么算总量?固定污染源废气的呢?某些省厅官网回复没有标准明确规定,真的没有?请看依据20230226.docx(因小程序链接数量限制,请登录小智查看,也可以咨询微信sthjb8)
7.《环评名录》中复配只能混合?加热也不行?请看国标依据20230301.docx(因小程序链接数量限制,请登录小智查看,也可以咨询微信sthjb8)
6.老司机遇到新问题:专家让补充堆场抑尘用水量来源的文件依据?有吗?请看国标依据20230302.docx(因小程序链接数量限制,请登录小智查看,也可以咨询微信sthjb8)
5.信访或公参中群众反映“企业废气有毒”,怎么有根有据的回答?请看应急部、省市环境部门等点赞的文件逻辑链20230302.docx(因小程序链接数量限制,请登录小智查看,也可以咨询微信sthjb8)
4.验收后变动对照名录,验收前重大变动不想重新报批,怎么变通?请看审批提出并认可的好办法20230317.docx(因小程序链接数量限制,请登录小智查看,也可以咨询微信sthjb8)
3.专家提出工业固废不能进生活垃圾填埋场?固废法也有规定,但国标规定可以,怎么办?20230317.docx(因小程序链接数量限制,请登录小智查看,也可以咨询微信sthjb8)
2.环评太卷?源强都要找依据?聚碳酸脂PC注塑废气酚类、氯苯类、二氯甲烷的源强依据都找到了吗?!20230302.docx(因小程序链接数量限制,请登录小智查看,也可以咨询微信sthjb8)
1.新声导则主要编制人对导则的解读讲座视频
一个公开网址就能查询300000份环保资料?可以方便查阅整合哦。网址:https://gongshi.qsyhbgj.com/h5public-search

最近环保小智进行了更新,环保管家或者企业知道自己所属行业后,在环保小智行业分类中就可以点击跳转到对应环评分类、排污分类,跳转到排污分类后就可以跳转到自行监测指南等。
免费查看文件发布公示,有专家讲座,环保小智上20万份环保文件资料(每天更新补充)的方便下载方式:
1. 下载安装环保小智电脑版,网址(如有问题,请加微信hbxz1nm问询):https://gongshi.qsyhbgj.com/h5download?type=public(复制到浏览器下载)。
2. 安装后点击搜索,注意右上角选择文件或共享资料等,点击文件名打开后就自动下载到电脑上了。

声明:转载此文是出于传递更多信息之目的。若有来源标注或侵犯了您的合法权益,请作者持权属证明与本网联系,我们将及时更正、删除,谢谢。联系电话:18268767761

